
产品分类
更新时间:2023-03-02
浏览次数:1291摘要:医院是重要的用电场所,要求低压供配电系统稳定可靠运行,但在实际工作中,也会出现一些的问题,一旦医院低压供配电系统出现故障,就会发生事故,而故障无法处理,就会导致医院用电设备的正常运行,影响医护人员的正常工作,甚至会威胁到患者的生命健康。本文就低压供配电系统的运行方式,对低压配电系统故障原因进行了分析,针对故障原因提出了相应的预防措施。
关键词:医院;低压配电系统;故障;预防
0前言 低压配电系统是医院电网系统的重要部分,一旦在运行中发生故障将对医院造成非常严重的后果,为了确保医院的供电安全及可靠性,医院维修部门应对低压配电系统故障做出正确分析,并做好相关的预防工作,保障低压供配电系统的正常运行。
1医院低压配电系统的运行 医院低压配电系统运行主要包括接口和接地方式两方面[1]。低压配电系统的接口一般包括高压系统,电梯,火灾报警系统 等;接地方式主要分为大电流接地系统和小电流接地系统,大电流接地系统可以提高用电设备的绝缘等级,避免接地故障造成的过电压,而小电流接地系统一般采取的是中性点接地的方式,这样可以防止低压侧和高压侧绕组破坏系统绝缘。低压配电系统采用放射式和树干式相结合的供电方法,检验科,放射科,磁共振科等科室的电气设备与配电所之间是放射式连接方式,一些重要的大容量用电设备也采用放射式供电方式;而一般电气设备例如照明,空调等一般采用放射式和树干式相结合的方式供电。
2医院低压配电系统的组成 低压配电系统的重要组成部分是输电线路和低压断路器,低压断路器主要起接通和断开电路的作用,是一种保护装置,而输电线路负责输送电,由电缆,电线完成此项功能。在医院中低压配电系统的负荷主要是单相和三相用电设备,包括照明灯,空调,电梯,风机水泵以及医疗设备等[2]。3医院低压配电系统故障分析 医院低压配电系统是由两路10KV高压市电供电的,从供电可靠性来看,相比较其他用电场所要高很多,但在实际使用中,仍然会出现故障,从故障形成原因看,形成低压配电系统故障的原因可分为认为因素和设备因素两方面。
(一)人为因素 人为因素造成低压配电系统故障主要是检修人员在对线路进行检修过程中由于判断失误或者操作不规范引发的,在进行维修时,维修人员如果没有按照操作流程进行例如没有按照规定先断电后检修而是带电检修,在检修过程中很容易造成短路或者断路故障,进一步加剧了配电系统的故障。还有的维修人员盲目相信经验,导致对故障原因没有做出正确的判断,采取了错误的处理方式,导致故障范围扩大。对于人为因素造成的故障,就要加强规范维修人员的专业素养以及业务能力,开展业务培训,不断增强维修人员的规范意识和严谨精神,对于出现的问题不要盲从经验,认真检查认真分析,明确故障原因,提高故障检查准确率。
(二)设备因素 设备因素还可细分为负载端设备和线路中设备[3],负载端设备主要是指医疗电气设备,灯,电梯,空调等等,这些设备如果出现漏电,短路等问题就会造成线路故障从而造成低压配电系统的故障;线路中的设备包括继电保护器,断路器等当线路超载出现过电压,过电流等现象时就会导致继电保护器、继电器动作或者损坏,造成断电故障,这类故障的排除方法比较简单,减少线路中的负载,继电器复位或者更换继电器,一般就会恢复正常;还有就是线路老化,绝缘皮脱落或线路短接造成的故障,这类故障需要更换老化线路解决。
4故障预防方法 低压配电系统发生故障如不及时解决会造成严重后果,而排查故障需要时间,快速,可靠解决故障的方法是更换部件,但仍会造成一定的损失,因此对于保持医院正常运行,将损失降到很低的方法是预防,做到预防为主,维修为辅[4],采取预防措施,将故障发生的概率降到很低。
(一)安装智能监测系统 随着技术的发展,智能型电网监测系统不断发展,医院可以引进这种技术,这种技术采用模糊控制,可以对医院低压配电系统中的用电情况进行数据反馈,通过诊断系统对采集的信息进行系统诊断。智能检测系统可以动态监测电网运行情况,能够及时的诊断并预防故障的发生。该系统还具有模式识别功能,对数据的处理能力很强,该系统还具有故障识别功能,当医院低压配电系统出现故障,系统会很快识别并给出故障排除方法,维修人员就可以准确的对系统进行维修,系统还会根据反馈的数据分析可能出现的故障,维修人员可以早做预防,大大减少了出故障的几率。
(二)提升维修人员的素质 维修人员的专业素养对于故障的预防和排查也是非常重要的,医院可以对维修人员进行低压配电系统的故障排除训练,可以模拟医院常见故障进行训练,也可以让专业电气维修人员设置故障让医院维修人员进行故障排查,这样可以提高实际工作中相似故障解决的质量和速度,使医院电气维修人员的技术水平不断的提升。
5开云网页版登录入口AcrelEMS-MED医院能源管理平台5.1平台概述
AcrelEMS-MED医院能源管理平台充分结合《医疗建筑电气设计规范》《绿色医院建筑评价标准》、《医院建筑能耗监管系统建设技术导则》等行业规范、根据医院用户需求以及能源管理部门要求,采集分析能源、能耗、能效数据,监测以电能质量、智慧用电相关指标以及其他用能指标,并与国家能源政策与用能模式改革结合。能够辅助医院后勤管理人员进行能源供应系统及设备的运行管理工作,帮助医院管理层实时掌握医院的能耗情况,为医院能源信息化建设和节能管理提供了良好的技术平台。
5.2平台组成 开云网页版登录入口医院能源管理系统建立基于云平台的“监、控、维"一体化的能源管理系统,从数据采集、设备控制、数据分析、异常预警、运维派单、系统架构和综合数据服务等方面的设计,帮助医院后勤管理部门了解医院能源运行情况,关注消防和电气安全,及时预警异常情况,提高运维效率。它集成了10KV/O.4KV变电站电力监控系统、变电所运维云平台,配电房综合监控系统,能耗管理系统,智能照明控制系统,智慧消防平台,电气火灾监控系统,消防设备电源监控系统,防火门监控系统,消防应急照明和疏散指示系统,充电桩管理系统,电能质量治理解决方案,医疗隔离电源解决方案。
5.3平台拓扑图

5.4平台子系统
5.4.1医院电力监控解决方案 电力监控系统实现对变压器、柴油发电机、断路器以及其它重要设备进行监视、测量、记录、报警等功能,并与保护设备和远方控制中心及其他设备通信,实时掌握供电系统运行状况和可能存在的隐患,快速排除故障,提高医院供电可靠性。电力监控系统主要针对开闭所和10/0.4kV变电所,对高压回路配置微机保护装置及多功能仪表进行保护和监控,对0.4kV出线配置多功能计量仪表,用于测控出线回路电气参数和用能情况。同时对医院重要设备如柴油发电机、无功补偿装置、有源滤波装置、UPS、隔离电源系统状态进行监测。
5.4.2医院变电所运维云平台解决方案 AcrelCloud-1000电力运维云平台采用多功能电力传感器、无线通信、边缘计算网关及大数据分析技术,通过智能网关采集现场数据并存储在本地,再定时向云平台推送数据。平台采集的数据包括变电所回路电气参数和变压器温度、环境温湿度、浸水、烟雾、视频、门禁等信息,有异常发生10S内通过短信和APP发出告警信号。平台通过手机APP下发运维任务到人员手机上,并通过GPS跟踪运维执行过程进行闭环,提高运维效率,即时发现运行缺陷并做消缺处理
5.4.3医院配电房综合监控系统解决方案 Acrel-2000E配电室综合监控系统,可实现开关柜运行监控、高压开关柜带电显示、母线及电缆测温监测、环境温湿度监测、有害气体监测、安防监控,可对灯光、风机、除湿机、空调控制等设备进行联动控制。实现动力环境各数据的检测与设备控制,优化动力环境,避免运行环境的失控导致配电设备运行故障,保证维护人员安全,延长设备使用寿命,实现配电动力环境的分布式远程管理。
5.4.4医院能耗管理系统解决方案 对建筑各类耗能设备能耗数据进行实时测量,对采集数据进行统计和分析。能够合理的确定各科室建筑能耗经济指标及绩效考核指标,发现能源使用规律和能源浪费情况,提高人员主动节能的意识。① 搭建医院智慧能源管理系统的基本框架,对各个用能环节进行实时监测;② 排碳数据化:通过系统可实现建筑单位内人均能耗分析(包括水、电、能量),实现低碳办公数据化;③ 区域能效比:实现建筑单位内区域能耗对比,方便能耗考核;④ 同期能效比:实现同年、同期、同一区域能耗对比,方便节能数据分析;⑤ 能耗评估管理:按照能源消耗定额标准约束值、标准值、引导值进行分析单位面积能耗和人均能耗指标;⑥ 能耗竞争排名:各个科室能耗对比,实现能耗排名,增强全院工作人员的节能意识;⑦ 对能耗的使用数据进行综合的分析、统计、打印和查询等功能,并根据能耗监测管理系统的需要可选择不同样式报表的打印。为能耗运营管理部门提供可靠的依据;⑧ 能耗数据采集,随时查询,并根据采集数据进行统计分析,监测异常能源用量,对能源智能仪表故障进行报警,提高系统信息化、自动化水平。
5.4.5医院智能照明控制系统解决方案 医院人流比较密集,科室较多,照明用电在医院电能消耗中约占到15%左右。所以合理使用照明控制系统,在提升医生和患者的体验情况下大程度使用自然光照明,通过感应控制做到人来灯亮,人走灯灭或保持地强度照明,尽量解决照明用电。 ASL1000智能照明控制系统可以实现场景控制、时间控制、区域控制、光照度感应控制以及红外感应控制等多种控制方式,能有效避免公共区域的照明浪费,还可以帮助医院管理照明。系统在配电箱内的模块主要有总线电源、开关驱动器、IP网关、耦合器、干接点输入模块等。这些模块使用35mm标准导轨安装。 安装在控制现场的模块主要有光照度传感器、红外传感器和智能面板。有人经过可以设定红外感应控制亮灯,人离开后在设定的时间内熄灯,智能面板等手动控制设备,可实现自动控制、现场控制和值班室远程控制相结合。
5.4.6医院智慧消防平台解决方案 智慧消防云平台基于物联网、大数据、云计算等现代信息技术,将分散的火灾自动报警设备、电气火灾监控设备、智慧烟感探测器、智慧消防用水等设备连接形成网络,并对这些设备的状态进行智能化感知、识别、定位,实时动态采集消防信息,通过云平台进行数据分析、挖掘和趋势分析,帮助实现科学预警火灾、网格化管理、落实多元责任监管等目标。实现了无人化值守智慧消防,实现智慧消防“自动化"、“智能化"、“系统化"需求。从火灾预防,到火情报警,再到控制联动,在统一的系统大平台内运行,用户、安保人员、监管单位都能够通过平台直观地看到每一栋建筑物中各类消防设备和传感器的运行状况,并能够在出现细节隐患、发生火情等紧急和非紧急情况下,在几秒时间内,相关报警和事件信息通过手机短信、语音电话、邮件提醒和APP推送等手段,就迅速能够迅速通知到达相关人员。 
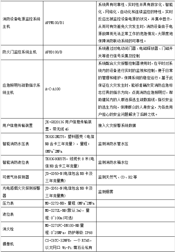
5.4.7医院电气火灾监控系统解决方案 电气火灾监控系统作为火灾自动报警系统的预警子系统,由电气火灾监控主机、电气火灾监控单元、剩余电流式电气火灾探测器以及测温式电气火灾探测器组成,通过现场总线构成一套完整的预防电气火灾的监控系统,数据可集成至企业消控室监控系统。 医院电气火灾监控系统以建筑为单位设置,采集数据后上传至值班室监控主机,实现对建筑电气安全预警。现场设置的传感器监测配电系统回路的漏电电流和线缆温度,异常时实时发出报警信号,关注门诊楼、住院楼、医技楼等区域漏电或者电缆发热等问题。
5.4.8医院消防设备电源监控系统解决方案 医院消防安全非常重要,消防设备比较多,消防设备电源监控系统主要功能就是用于监测消防设备的工作电源是否正常,保障在发生火灾时消防设备可以正常投入使用。 消防设备电源监控监控系统采用消防二总线,以建筑为单位设置区域分机采集消防设备电源状态,区域分机通过二总线接收多台传感器的电压、电流信息和开关状态信息,以此实现对消防设备电源工作状态的实时监视。
5.4.9医院防火门监控系统解决方案 医院防火门数量比较多,由于部分区域经常有人走动,常开常闭防火门数量都不少,防火门监控系统的作用就是监测防火门开闭状态,在发生火灾后自动关闭常开防火门,防止烟雾扩散。防火门监控系统采用消防二总线将具有通信功能的监控模块相互连接起来,用于监测和控制防火门状态,当防火门发生异常位置信号时,防火门监控器能发出故障报警信号,指示故障报警部位并保存故障报警信息。发生火灾时,关闭事故区域所有常开防火门,防止烟雾向安全区域扩散。
5.4.10医院消防应急照明和疏散指示系统解决方案 医院人员流动性强,密度大,消防比较复杂,一旦发生火灾,疏散指示系统非常重要。消防应急照明和指示系统可以和火灾报警系统联动,提供应急照明和疏散路径指示,指引人群快速找到疏散出口,并可以一键选择疏散应急预案,提升人员逃生概率。
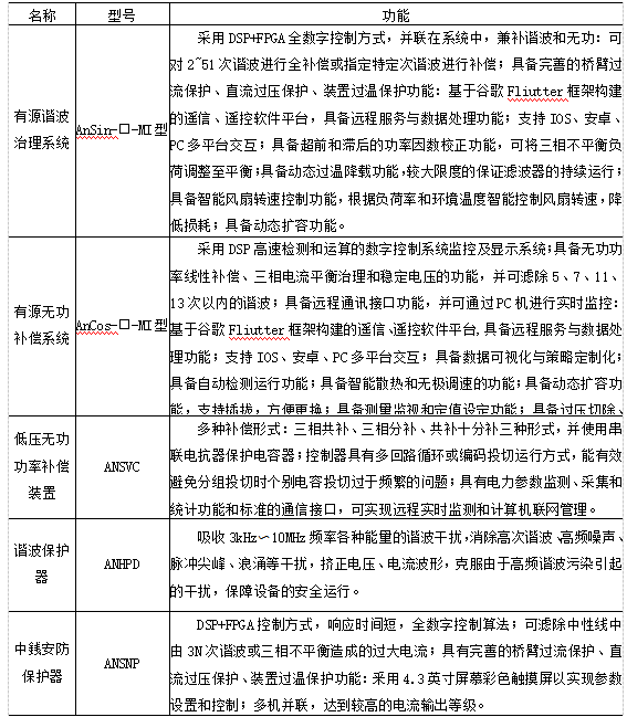
5.4.11医院有源谐波治理系统解决方案 都是谐波源,比如X光机、CT机等都会产生大量谐波,谐波使电能的生产、传输和利用的效率降低,使电气设备过热、产生振动和噪声,并使绝缘老化,使用寿命缩短,甚至发生故障或烧毁。谐波可引起电力系统局部并联谐振或串联谐振,使谐波含量放大,造成电容器等设备烧毁。谐波还会引起继电保护和自动装置误动作,使电能计量出现混乱。对于医院的精密化验设备可能会产生干扰。 为了消除配电系统谐波对医院设备的影响,方案配置AnSinI有源滤波器,滤除电网2~31次谐波干扰。AnSinI系列有源电力滤波装置,以并联方式接入电网,通过实时检测负载的谐波和无功分量,采用PWM变流技术,从变流器中产生一个和当前谐波分量和无功分量对应的反向分量并实时注入电力系统,从而实现谐波治理和无功补偿。
5.4.12医院充电桩系统解决方案
医院停车场有电动汽车和电动自行车,均需要提供充电桩。充电桩管理系统通过物联网技术对接入系统的充电桩站点和各个充电桩进行不间断地数据采集和监控,解决物业、用电管理部门的充电桩使用、监控问题。电动自行车充电可采用投币、扫码充电方式,电动汽车支持IC卡和扫码充电方式。远程充电桩系统可实时远程完成启动充电、强制停止、单价设置等控制指令,用户可通过APP、微信、支付宝小程序扫描二维码,进行支付后,系统发起充电请求,控制二维码对应的充电桩完成电动汽车的充电过程。同时对各类故障如充电机过温保护、充电机输入输出过压、欠压、绝缘检测故障等一系列故障进行预警;能够远程控制,提供财务报表和数据分析等功能。

5.4.13医院医疗隔离电源解决方案
《民用建筑电气设计规范》14.7.6.3条明确规定:在电源突然中断后,重大医疗危险的场所,应采用电力系统不接地(IT系统)的供电方式。同时《医院洁净手术部建筑技术规范》GB50333-2002中规定:2类医疗场所在维持患者生命,外科手术和其他位于患者周围的电气装置均应采用医用IT系统。如:抢救室(门诊手术室)、手术室、心脏监控治疗室、导管介入室、血管照影检查室等。
开云网页版登录入口电气股份有限公司的医疗隔离电源解决方案是针对医疗Ⅱ类场所的供电需求而开发设计的,能够很好的满足各类手术室和重症监护室对电源安全性和可靠性的要求,并符合国家相关标准。

5.5相关平台部署硬件选型清单
5.5.1电力监控系统硬件配置






5.5.2变电所运维云平台硬件配置




5.5.3电房综合监控系统硬件配置方案



5.5.4能耗管理系统硬件配置方案


5.5.5智能照明控制系统硬件配置方案









5.5.7电气火灾监控系统硬件配置方案

5.5.8消防设备电源监控系统硬件配置方案

5.5.9防火门监控系统硬件配置方案

5.5.10消防应急照明和疏散指示系统硬件配置方案



5.5.11有源谐波治理系统硬件配置方案


5.5.12充电桩运营收费平台硬件配置方案


5.5.13医疗隔离电源解决方案硬件配置方案


6结束语
医院电气设备越来越多,他们的可靠运行离不开低压配电系统的正常运行,因此降低低压配电系统故障出现的概率,可以提高医院的效率,保护患者的身心健康。
参考文献
[1]徐洪文.电气常用低压配电技术的研究[J].住宅与房地产,2017(36):212.
[2]李欣.低压配电故障原因分析及预防措施[J].中国设备工程,2017(24):64-65.
[3]张长营.低压配电故障排除实训考核系统的构建与应用[J].供电企业管理.2007.(05).
[4]陈锐.浅谈变电运行的安全管理和故障排除[J].沿海企业与科技.2009.(08).
[5]医院低压供配电系统的故障分析与预防-张瀚
[6]开云网页版登录入口企业微电网设计与应用手册.2022.05版.
上一篇:浅谈智能照明控制系统应用与节能分析