产品分类

PRODUCT CATEGORY

技术文章/ TECHNICAL ARTICLES

我的位置:首页  >  技术文章  >  浅谈电力能源管理平台在绿色医院建设中的应用

浅谈电力能源管理平台在绿色医院建设中的应用

更新时间:2023-03-24      浏览次数:650
胡冠楠
开云官方端网站登录入口电气股份有限公司 上海嘉定 201801
摘要:在先进医疗管理理念,我国相关部门倡导绿色医院的建设,在建设过程中,电力能源管理系统的应用是相当关键的内容,具有重要的地位。利用当今信息科技的发展,结合电力系统的相关知识,使得在绿色医院建设当中,能够更有效率地提高电能的利用,同时降低成本、缓解资源浪费问题。本文主要讲述绿色医院建设中电力能源管理系统的应用,希望能给医疗管理部提供相关的建议。
关键词:电力能源管理系统绿色医院应用
1、绿色医院与电力能源管理的概念
1.1绿色医院
     绿色医院是在“绿色建筑"的基础上,延伸出的一个概念,通过对医院各个过程的分析,包括医院的建设建立、能源的使用、产品的报废等,进行有效地施工和管理,从而能够实现对水、电等资源的合理运用,为保护环境做出一点贡献。结合医院各个方面能源消耗的分析情况,得到主要的消耗来源于电力能源的使用,因此,在建设绿色医院的过程中,应用电力能源管理系统是的一部分。通过对电力能源管理系统的有效管理和运用,实现节约电力资源的目标,进而可以瞒住绿色医院的发展需要。
1.2电力能源管理
     从以往来看,医院的电力能源管理大多数是利用人工手段进行管理,是通过许多人的巡查实施的。这样的做法不仅会造成人力资源的浪费,对医院的正常运转有一定的影响,而且不利于实现绿色医院的发展要求。由于出现这种情况,很多专业人员就此进行探讨分析,结合当今信息时代技术的发展,比较多种行业中的电力能源管理的运用,建立了医院的电力能源管理系统,目的在于实现绿色医院中电力的科学自动化使用,提高了能源的管理,并且减少相关的人力成本。这样的电力资源管理系统,即保证医院的利益要求,也符合绿色医院的发展,是值得提倡的。
2、目前医院电力能源管理存在的问题
2.1电力能源管理的效率不高、效果不好
     电力能源管理的目的是保证医院的电能能够进行正常地供应,供应的效果主要依靠于医院电力设备的有效运行。在如今的时代中,电气资源的利用程度不断提高,医院相关的服务对电力资源的使用也不断在提升,这样的情况对电力能源的管理者的要求越来越高。在压力之下,人工电力能源管理出现的问题也就越来越高,不仅会引发系统的故障,造成管理的效率不高,而且容易对医院整个电力系统的运行造成严重的影响,管理效果不佳,这样对医院的发展是非常不利的。
2.2电力能源管理的软件工具选择不恰当
     当今是大数据时代,是以科学信息技术为基础的时代,各行各业当中都会涉及相应的计算机技术,让人们的生活变得更加方便、更加智能化。在医院的电力能源管理中,如果能够融入信息技术,形成自动化的电力能源管理系统,就可以更好地解决电力管理所存在的问题。然而,在当前的软件应用市场中,各种各样的电能管理软件层出不穷,容易导致管理人员选择困难,如若不能够对软件进行有效地分析和筛选,就会造成选择的管理软件与医院实际的运行机制不相符合,不能体现管理软件带来的先进效果,反而会影响医院资源的利用,同时不利于建设绿色医院。
2.3电力能源管理系统的高技术管理人员缺乏
     由于医院电能管理系统不仅涉及到医院用电管理、电力电工技术等知识,而且还包括计算机科学技术相关知识,所以对相关的管理人员的要求也是特别高的,需要懂得医院的用电模式和信息技术。这就导致了目前医院对电力能源管理人才的培养越来越难,相关的技术人员也很缺乏,于是在实际中,相关人员对系统不能够有效管理,系统应用和维护的过程中出现的相关问题也不能得到妥善处理。这就影响了电力能源管理的应用效果,难以保证电能管理系统能够对医院营造更好的管理环境。
3、绿色医院建设中电力能源管理系统的应用
3.1系统功能的综合分析和可行性设计
     通过对医院电力能源相关需求的调查,之后进行综合探讨和分析,才能够设计相关的电力能源管理系统。管理人员在进行电能系统的应用时,首先对医院的相关电力能源管理进行需求分析,确定系统所需要实现的功能和性能要求,保证设计出的系统能够满足医院的需要,并且在未来的一段时间内能够有效率地对医院的电能进行管理。
3.2选择适合的管理系统网络体系
     一个有效的管理系统,是通过网络设备实现软件和硬件的合理连接,才能得到有效的系统整体,更好地实施电力能源的管理。目前的科技中,在相关的电力系统设计当中,大多数软件使用的网络体系是TCP/IP体系,这样能够降低网络成本,提高建设网络体系的效率,让电能系统在适合的网络环境中,更好地应用与医院管理之中。
3.3提供基础的系统运行支持
     在电能管理系统的应用当中,需要全面地分析系统建设和实际运行所需要的基础支持,才能确保系统能够有效进行工作。这样的基础支持包括三个方面:第一是高技术人才的培养和管理,经过筛选、锻炼和培训等一系列方式,培养出技术高超的管理人员;第二是进行资金投入,能够确保该系统的设计和应用得到相对应的经济支持;第三是医院和电能系统的有效融合,在系统的运行过程中,要确保医院的相关环境能够支撑该系统,使系统更好地服务于医院。
4、AcrelEMS-MED医院能源管理平台
4.1平台概述
      AcrelEMS-MED医院能源管理平台充分结合《医疗建筑电气设计规范》《绿色医院建筑评价标准》、《医院建筑能耗监管系统建设技术导则》等行业规范、根据医院用户需求以及能源管理部门要求,采集分析能源、能耗、能效数据,监测以电能质量、智慧用电相关指标以及其他用能指标,并与国家能源政策与用能模式改革结合。能够辅助医院后勤管理人员进行能源供应系统及设备的运行管理工作,帮助医院管理层实时掌握医院的能耗情况,为医院能源信息化建设和节能管理提供了良好的技术平台。
4.2平台组成
     开云官方端网站登录入口医院能源管理系统建立基于云平台的“监、控、维"一体化的能源管理系统,从数据采集、设备控制、数据分析、异常预警、运维派单、系统架构和综合数据服务等方面的设计,帮助医院后勤管理部门全面了解医院能源运行情况,关注消防和电气安全,及时预警异常情况,提高运维效率。它集成了10KV/O.4KV变电站电力监控系统、变电所运维云平台,配电房综合监控系统,能耗管理系统,智能照明控制系统,智慧消防平台,电气火灾监控系统,消防设备电源监控系统,防火门监控系统,消防应急照明和疏散指示系统,充电桩管理系统,电能质量治理解决方案,医疗隔离电源解决方案。
4.3平台拓扑图
 
4.4平台子系统
4.4.1医院电力监控解决方案
        电力监控系统实现对变压器、柴油发电机、断路器以及其它重要设备进行监视、测量、记录、报警等功能,并与保护设备和远方控制中心及其他设备通信,实时掌握供电系统运行状况和可能存在的隐患,快速排除故障,提高医院供电可靠性。
        电力监控系统主要针对开闭所和10/0.4kV变电所,对高压回路配置微机保护装置及多功能仪表进行保护和监控,对0.4kV出线配置多功能计量仪表,用于测控出线回路电气参数和用能情况。同时对医院重要设备如柴油发电机、无功补偿装置、有源滤波装置、UPS、隔离电源系统状态进行监测。
 
4.4.2医院变电所运维云平台解决方案
        AcrelCloud-1000电力运维云平台采用多功能电力传感器、无线通信、边缘计算网关及大数据分析技术,通过智能网关采集现场数据并存储在本地,再定时向云平台推送数据。平台采集的数据包括变电所回路电气参数和变压器温度、环境温湿度、浸水、烟雾、视频、门禁等信息,有异常发生10S内通过短信和APP发出告警信号。平台通过手机APP下发运维任务到人员手机上,并通过GPS跟踪运维执行过程进行闭环,提高运维效率,即时发现运行缺陷并做消缺处理。
 
4.4.3医院配电房综合监控系统解决方案
        Acrel-2000E配电室综合监控系统,可实现开关柜运行监控、高压开关柜带电显示、母线及电缆测温监测、环境温湿度监测、有害气体监测、安防监控,可对灯光、风机、除湿机、空调控制等设备进行联动控制。实现动力环境各数据的检测与设备控制,优化动力环境,避免运行环境的失控导致配电设备运行故障,保证维护人员安全,延长设备使用寿命,实现配电动力环境的分布式远程管理。
 
4.4.4医院能耗管理系统解决方案
        对建筑各类耗能设备能耗数据进行实时测量,对采集数据进行统计和分析。能够合理的确定各科室建筑能耗经济指标及绩效考核指标,发现能源使用规律和能源浪费情况,提高人员主动节能的意识。
①搭建医院智慧能源管理系统的基本框架,对各个用能环节进行实时监测;
②排碳数据化:通过系统可实现建筑单位内人均能耗分析(包括水、电、能量),实现低碳办公数据化;
③区域能效比:实现建筑单位内区域能耗对比,方便能耗考核;
④同期能效比:实现同年、同期、同一区域能耗对比,方便节能数据分析;
⑤能耗评估管理:按照能源消耗定额标准约束值、标准值、引导值进行分析单位面积能耗和人均能耗指标;
⑥能耗竞争排名:各个科室能耗对比,实现能耗排名,增强全院工作人员的节能意识;
⑦对能耗的使用数据进行综合的分析、统计、打印和查询等功能,并根据能耗监测管理系统的需要可选择不同样式报表的打印。为能耗运营管理部门提供可靠的依据;
⑧能耗数据采集,随时查询,并根据采集数据进行统计分析,监测异常能源用量,对能源智能仪表故障进行报警,提高系统信息化、自动化水平。
 
4.4.5医院智能照明控制系统解决方案
        医院人流比较密集,科室较多,照明用电在医院电能消耗中约占到15%左右。所以合理使用照明控制系统,在提升医生和患者的体验情况下大程度使用自然光照明,通过感应控制做到人来灯亮,人走灯灭或保持地强度照明,尽量解决照明用电。
         ASL1000智能照明控制系统可以实现场景控制、时间控制、区域控制、光照度感应控制以及红外感应控制等多种控制方式,能有效避免公共区域的照明浪费,还可以帮助医院管理照明。
         系统在配电箱内的模块主要有总线电源、开关驱动器、IP网关、耦合器、干接点输入模块等。这些模块使用35mm标准导轨安装。
         安装在控制现场的模块主要有光照度传感器、红外传感器和智能面板。有人经过可以设定红外感应控制亮灯,人离开后在设定的时间内熄灯,智能面板等手动控制设备,可实现自动控制、现场控制和值班室远程控制相结合。
 
4.4.6医院智慧消防平台解决方案
        智慧消防云平台基于物联网、大数据、云计算等现代信息技术,将分散的火灾自动报警设备、电气火灾监控设备、智慧烟感探测器、智慧消防用水等设备连接形成网络,并对这些设备的状态进行智能化感知、识别、定位,实时动态采集消防信息,通过云平台进行数据分析、挖掘和趋势分析,帮助实现科学预警火灾、网格化管理、落实多元责任监管等目标。实现了无人化值守智慧消防,实现智慧消防“自动化"、“智能化"、“系统化"需求。从火灾预防,到火情报警,再到控制联动,在统一的系统大平台内运行,用户、安保人员、监管单位都能够通过平台直观地看到每一栋建筑物中各类消防设备和传感器的运行状况,并能够在出现细节隐患、发生火情等紧急和非紧急情况下,在几秒时间内,相关报警和事件信息通过手机短信、语音电话、邮件提醒和APP推送等手段,就迅速能够迅速通知到达相关人员。
 
4.4.7医院电气火灾监控系统解决方案
        电气火灾监控系统作为火灾自动报警系统的预警子系统,由电气火灾监控主机、电气火灾监控单元、剩余电流式电气火灾探测器以及测温式电气火灾探测器组成,通过现场总线构成一套完整的预防电气火灾的监控系统,数据可集成至企业消控室监控系统。
医院电气火灾监控系统以建筑为单位设置,采集数据后上传至值班室监控主机,实现对建筑电气安全预警。现场设置的传感器监测配电系统回路的漏电电流和线缆温度,异常时实时发出报警信号,重点关注门诊楼、住院楼、医技楼等区域漏电或者电缆发热等问题。
 
4.4.8医院消防设备电源监控系统解决方案
        医院消防安全非常重要,消防设备比较多,消防设备电源监控系统主要功能就是用于监测消防设备的工作电源是否正常,保障在发生火灾时消防设备可以正常投入使用。
消防设备电源监控监控系统采用消防二总线,以建筑为单位设置区域分机采集消防设备电源状态,区域分机通过二总线接收多台传感器的电压、电流信息和开关状态信息,以此实现对消防设备电源工作状态的实时监视。
 
4.4.9医院防火门监控系统解决方案
医院防火门数量比较多,由于部分区域经常有人走动,常开常闭防火门数量都不少,防火门监控系统的作用就是监测防火门开闭状态,在发生火灾后自动关闭常开防火门,防止烟雾扩散。防火门监控系统采用消防二总线将具有通信功能的监控模块相互连接起来,用于监测和控制防火门状态,当防火门发生异常位置信号时,防火门监控器能发出故障报警信号,指示故障报警部位并保存故障报警信息。发生火灾时,关闭事故区域所有常开防火门,防止烟雾向安全区域扩散。
 
4.4.10医院消防应急照明和疏散指示系统解决方案
          医院人员流动性强,密度大,消防比较复杂,一旦发生火灾,疏散指示系统非常重要。消防应急照明和指示系统可以和火灾报警系统联动,提供应急照明和疏散路径指示,指引人群快速找到疏散出口,并可以一键选择疏散应急预案,提升人员逃生概率。
 
4.4.11医院有源谐波治理系统解决方案
          都是谐波源,比如X光机、CT机等都会产生大量谐波,谐波使电能的生产、传输和利用的效率降低,使电气设备过热、产生振动和噪声,并使绝缘老化,使用寿命缩短,甚至发生故障或烧毁。谐波可引起电力系统局部并联谐振或串联谐振,使谐波含量放大,造成电容器等设备烧毁。谐波还会引起继电保护和自动装置误动作,使电能计量出现混乱。对于医院的精密化验设备可能会产生干扰。
为了消除配电系统谐波对医院设备的影响,方案配置AnSin I有源滤波器,滤除电网2~31次谐波干扰。
AnSin I系列有源电力滤波装置,以并联方式接入电网,通过实时检测负载的谐波和无功分量,采用PWM变流技术,从变流器中产生一个和当前谐波分量和无功分量对应的反向分量并实时注入电力系统,从而实现谐波治理和无功补偿。
 
4.4.12医院充电桩系统解决方案
          医院停车场有电动汽车和电动自行车,均需要提供充电桩。充电桩管理系统通过物联网技术对接入系统的充电桩站点和各个充电桩进行不间断地数据采集和监控,解决物业、用电管理部门的充电桩使用、监控问题。电动自行车充电可采用投币、扫码充电方式,电动汽车支持IC卡和扫码充电方式。远程充电桩系统可实时远程完成启动充电、强制停止、单价设置等控制指令,用户可通过APP、微信、支付宝小程序扫描二维码,进行支付后,系统发起充电请求,控制二维码对应的充电桩完成电动汽车的充电过程。同时对各类故障如充电机过温保护、充电机输入输出过压、欠压、绝缘检测故障等一系列故障进行预警;能够远程控制,提供财务报表和数据分析等功能。
 
4.4.13医院医疗隔离电源解决方案
       《民用建筑电气设计规范》14.7.6.3条明确规定:在电源突然中断后,重大医疗危险的场所,应采用电力系统不接地(IT系统)的供电方式。同时《医院洁净手术部建筑技术规范》GB50333-2002中规定:2类医疗场所在维持患者生命,外科手术和其他位于患者周围的电气装置均应采用医用IT系统。如:抢救室(门诊手术室)、手术室、心脏监控治疗室、导管介入室、血管照影检查室等。
开云官方端网站登录入口电气股份有限公司的医疗隔离电源解决方案是针对医疗Ⅱ类场所的供电需求而开发设计的,能够很好的满足各类手术室和重症监护室对电源安全性和可靠性的要求,并符合国家相关标准。
 
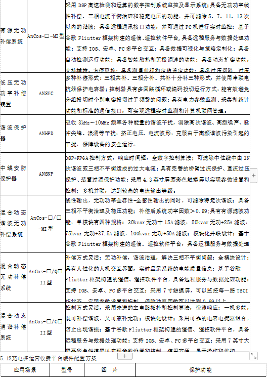
5、相关平台部署硬件选型清单
 
 
5、小结
在如今的绿色医院建设过程中,电力能源管理系统的应用是*主要的,也是不可忽视的。相关部门和人员应该提供相对应的支持,确保在电能系统应用的过程中,能够更好地解决实际中的问题,更好地推进系统的发展,实现能源的可持续发展,做到节能减排,保护环境,推广绿色理念的发展。
【参考文献】
[1]魏俊勇.绿色医院建设中电力能源管理系统的应用.
[2]林绍辉.试论电力能源管理系统在绿色医院建设中的应用[J].低碳世界,2019,(07):129-130.
[3]侯绚昕,胡兵.绿色医院建设中电力能源管理系统的应用[J].中国医院建筑与装备,2018,(12):88-89.
[4]开云官方端网站登录入口企业微电网设计与应用手册2022.05版.


开云官方

公司简介

产品展示

Acrel-5000园区厂房能源监测管理系统 能源监测管理系统 能耗计量分析系统 光伏双向计量 学校智慧用电

服务与支持

技术文章新闻中心

联系我们

联系方式在线留言

电瓶车充电桩、电动汽车充电桩禁止非法改装!

版权所有 © 2026 开云官方端网站登录入口-开云online(中国)    备案号:

技术支持:仪表网    管理登陆    sitemap.xml

手机:TEL

13774417047

地址:ADDRESS

上海市嘉定区育绿路253号

扫码关注我们