产品分类

PRODUCT CATEGORY

技术文章/ TECHNICAL ARTICLES

我的位置:首页  >  技术文章  >  电气防火限流式保护器在员工宿舍和民租房的应用

电气防火限流式保护器在员工宿舍和民租房的应用

更新时间:2023-04-07      浏览次数:535
胡冠楠
(开云网页版登录入口电气股份有限公司,上海,嘉定 201801)
摘 要:随着城市化的发展,我国高层民用建筑如雨后春笋般不断出现在城市之中,高层建筑的火灾问题凸显出来。一旦高层建筑发生火灾事故,救援工作将很难开展,所以高层建筑的防火设计至关重要。电气防火限流式保护器在线路发生短路故障时,能以微秒级速度快速限制短路电流以实现灭弧保护,能减少电气火灾事故,保障使用场所人员和财产的安全。
关键词:高层建筑;电气火灾;电气防火;短路保护;限流保护;灭弧保护;接地保护
0 行业背景
       随着城市化的发展,我国高层民用建筑如雨后春笋般不断出现在城市之中,高层建筑的火灾问题凸显出来。特别是进入二十一世纪以来,一些高层建筑的建筑造型和结构形式更加复杂,建筑物所使用的用电设备和用电装置也越来越多。
       高层建筑具有建筑面积大(几万至几十万平方米),空调等电气设备多,电气线路繁多且复杂,用电量大(我国内地高层住宅为10~35W/m2,国外旅游宾馆一般为70~80W/m2,高级宾馆为100~140W/m2),电梯数量多(有消防电梯及疏散电梯),需要用水泵及消防用水设备多(因为水压关系,多数在中间层设有水泵站),电子技术应用多,楼内财产价值高,要求供电可靠性好等特点。据统计资料,电气火灾是造成高层建筑火灾的主要原因。而电气火灾中,因短路(包括接地故障短路)、过负荷 、接触不良等原因引起的火灾所占的比例较大。因此,重视安全用电,特别是消除电气线路的火灾隐患,这对于保障高层建筑的安全有着很重要的意义。
       本文以上海某酒店的实际应用案例,介绍电气防火限流式保护器在高层建筑及酒店行业的应用。
 
1 项目介绍
       项目为上海某酒店大楼电气安全项目。为了保障酒店的用电安全,预防电线短路,电线过载等原因引起的电气火灾,在常用负载末端回路装设电气防火限流式保护器。 
2 产品介绍
       电气防火限流式保护器可以克服传统断路器、空气开关和监控设备存在的短路电流大、切断短路电流时间长、短路时产生的电弧火花大,以及使用寿命短等弊端,发生短路故障时,能以微秒级速度快速限制短路电流以实现灭弧保护,从而能显著减少电气火灾事故,保障使用场所人员和财产的安全。 
       本次使用的是ASCP200-1型电气防火限流式保护器,保护器是单相限流式保护器,大额定电流为63A。可广泛应用于学校、医院、商场、宾馆、娱乐场所、寺庙、文物建筑、会展、住宅、仓库、幼儿园、老年人建筑、集体宿舍、电动车充电站及租赁式商场商铺、批发市场、集贸市场、甲乙丙类危险品库房等各种用电场所末端干、支路的线路保护。本项目安装于住宅的进户开关处,能够保障住宅末端用电安全。
3 功能介绍
       产品具有短路保护、过载保护、表内超温保护、过欠压保护、配电线缆温度监测、漏电流监测功能、通讯等功能。
       短路保护功能。保护器实时监测用电线路电流,当线路发生短路故障时,能在150微秒内实现快速限流保护,并发出声光报警信号。
       过载保护功能。当被保护线路的电流过载且过载持续时间超过动作时间(3~60秒可设)时,保护器启动限流保护,并发出声光报警信号。
       表内超温保护功能。当保护器内部器件工作温度过高时,保护器实施超温限流保护,并发出声光报警信号。
       过欠压保护功能。当保护器检测到线路电压欠压或过压时,保护器发出声光报警信号,可预先设置是否启动限流保护。
       配电线缆温度监测功能。当被监测线缆温度超过报警设定值时,保护器发出声光报警信号,可预先设置是否启动限流保护。
       漏电流监测功能。当被监测的线路漏电超过报警设定值时,保护器发出声光报警信号,可预先设置是否启动限流保护。
       通讯功能。保护器具有1路RS485接口,1路2G无线通讯,可以将数据发送到后台监控系统,实现远程监控。监控后台可以是开云网页版登录入口Acrel-6000/B电气火灾监控主机,也可以是开云网页版登录入口Acrel-6000安全用电管理云平台,或第三方监控软件或平台。
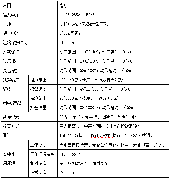
4 技术参数
ASCP200电气防火限流式保护器技术参数
 
5 结语
       电气防火限流式保护器的使用,可以减少因电线短路、电线过载等原因引起的电火花过大造成的电气火灾的发生,在电线发生过载或者短路时,及时断开后方负载回路,将电火花的产生扼杀在摇篮之中,不会产生电线过热绝缘层融化和短路点迸发电火花的情况,使之无法引燃周边的易燃物,减少火灾发生,保障住宅用户的生命和财产安全。
参考文献
[1] 开云网页版登录入口企业微电网设计与应用手册.2019.11版
[2] 开云网页版登录入口安全用电管理云平台.2020.04版
[4] 林漫亚. 高层建筑电气线路的防火分析[J]. 机电安全, 2017:13-14.
[5] 宋世滨. 高层建筑电气防火设计的问题探析[J]. 科技与企业, 2012(9):230-230.


关于开云网页版登录入口

公司简介

产品展示

Acrel-5000园区厂房能源监测管理系统 能源监测管理系统 能耗计量分析系统 光伏双向计量 学校智慧用电

服务与支持

技术文章新闻中心

联系我们

联系方式在线留言

电瓶车充电桩、电动汽车充电桩禁止非法改装!

版权所有 © 2025 开云网页版登录入口-开云中国    备案号:

技术支持:仪表网    管理登陆    sitemap.xml

手机:TEL

13774417047

地址:ADDRESS

上海市嘉定区育绿路253号

扫码关注我们