
产品分类
更新时间:2023-04-23
浏览次数:513胡冠楠
开云官方端网站登录入口电器股份有限公司 上海嘉定
摘要:主要介绍了应用煤矿井下电力监控系统的重要意义,并对煤矿井下电力监控系统的主要原理和基本构成做了简要介绍,并从隔爆监控单元设计、通信协议设计和组态监控系统设计等方面提出了电力监控系统的设计方法,希望能对相关从业者提供参考和借鉴。
关键词:电力监控;煤矿井下;应用;
在矿井下进行施工,时刻需要消耗电能进行基本的操作维持和设备运行,因此,煤炭企业要保证井下施工中的电力供给系统的安全,并保障施工人员在电力环境下的施工安全。由于煤炭企业井下电力系统需要依靠复杂的电线网络支撑,并根据使用的状况进行内部的调整,提供长时间的稳定电压和电流,所以要监控井下电力系统。
1.煤矿井下电力监控系统的组成和功能
1.1煤矿井下电力监控系统的组成
煤矿井下电力监控系统需要依靠复杂的电线输送系统和电脑控制系统构成,才能实现网络传输对电力系统的安全控制和监督。而煤矿井下电力监控系统主要由地面部分、井下电力监测站点和防爆高低压开关构成。地面部分需要使用状况良好的计算机保证基本的运算和数据收集,并为监控系统提供实时的信息记录,还需要地面交换机来保证信息的及时输送和传译山,能够将地下传送的信息转化成有效的信息进行监控系统内部的传输,还需要稳定的网络设备,保证监控系统处于有效的网络下,才能实现信息在设备之间的传输和信息的运算分析,此外,还需要打印机保证信息的转换和收集。而井下站点需要通讯服务器、供电设备和光端设备,几种设备组成信息的收集和传输网络,并由供电设备提供地下监控系统需要的电力资源,保证各设备的正常运作。监控系统主要的构成部分是防爆高低压开关设备,主要依靠这一设备实现对电力网络的控制,主要由通讯服务器、防爆箱和断路器组成,能够实现对电力系统的监控和调节。
1.2煤矿井下电力监控系统的主要功能
煤矿井下电力监控系统可以实现电力系统的信息收集,不断更新和记录电力系统中的模拟量、状态量和脉冲量,采集电力系统中的信号信息,并实现数字化的信息传递,将有效的信息通过地下站点、地面部分和防爆高低压开关构成的网络输送到监控系统中[2]。通过对收集到的信息的解读和分析,煤矿井下电力监控系统能够判断电路的使用状态,并对可能出现的安全问题进行预警分析和数据计算。同时,系统还能够实现数据记录和信息留存功能,将收集到的信息存储在设备的硬盘中,并提供相应的查询支持。通过记录信息,监控系统还能进行电力分析模拟,将记录中的信息输送到构建的模型中获得相应的预警信息。当设备出现故障和问题时,系统还可以通过自身的信息收集能力和数据存储能力将出现问题时的数据记录在存储装置中,以便日后分析解读,并通过对存储数据的分析提供相应的预警报告。此外,煤矿井下电力监控系统还具备一部分通讯设备,能够实现各个站点之间的连接,并通过将信息输送到操作人员的电脑系统中实现人机的互联,操作人员能够收到监控系统实时传输的信息数据,并根据数据信息判断电力运行的状态和井下施工的状况,并对监控系统和煤矿设备进行调整,确保施工人员和施工设备的安全。煤矿井下电力监控系统能够提供及时准确的信息,并为管理人员提供相应的管理权限,管理人员还可以查看以往的错误记录和信息分析报告。系统还能够为电力系统和监控系统自身提供备用的电力能源,以便应对可能发生的紧急情况实现的安全保障。
2.煤矿井下电力监控系统的构成原理
煤矿井下电力监控系统主要依靠网络信息传输和运算实现电力监控系统设备之间的连接,并通过计算得到的信息控制电力系统。防爆高低压开关设备能够对电力系统的开断进行控制,并收集电力系统中的电压电流信息和应用数据,并将信息回传,通过地下站点将信息传递给地上的控制点,在这一过程中,收集到的信息要经过不断的加工和分析,并最终将有效的、可读的信息传递给地上的管理操作人员。管理操作人员借助电力监控系统提供的信息分析井下施工的状况,并指挥人员进行下一步操作,控制电力系统和煤矿设备的工作状况。
3.煤矿井下电力监控系统的设计和应用
3.1煤矿井下电力监控系统隔爆监控单元设计
煤矿井下电力监控系统中的井下站点要实现信息的中转和传输,将井下收集到的信息进行集中,并转化为易于接受的信息传递给地上的信息收集处,是监控系统中的重要节点和转换点。通过外部电力能源的供电,地下电力监控系统的各个组成部分和设备才能够实现正常的运作。通过设备中装配的信号传输设备和传输协议,可以构建基本的电力监控系统的传输方式。通讯设备主要由编程控制器、通讯模块、以太网模块、光纤模块、人机界面、开关电源等成分构成,将收集到的信息远程传输给地面的站点和信息收集系统,并通过一系列的信息转化和解码编程,实现煤矿井下电力监控系统的有效信息传递和控制。
3.2煤矿井下电力监控系统通信协议设计
为了实现煤矿井下电力监控各系统的高效信息传递,需要对系统中的信号信息进行编程,建立的信息信号,并采用高质量的设备防止信息的误传和漏传。对信息信号采用的编码和解码方式,能够为信息的高质量传输提供可能。大多数信息传输信号都采用编程的方式传递信息,并运用十六进制的方式储存信号信息。其中,主要通过开始字、地址字、校验字、结束字实现信息的编码和控制,在编程的过程中严格按照计算机语言进行信息的记录和传输。在开始字的开头要采用统一的十六进制的编码,以便信息在传输设备和站点之间的识别和确认。而地址字则要采用准确的记录方式,确保信息地址信息的有效传输,并在信息的传递过程中不断增加地址位置信息,实现网络间的互传,在最终到达管理者的设备时,能够将编程和代码逆向解读出来,实现信息的可读性。校验字是为了确保信息的标准和监控系统内的传输设置的识别信息,通过校验码能够实现设备内部的传输。而结束码是信息结束的标志,能够为设备的解读系统提供基本的信号信息,指明该条信息传输的信号已经结束,为信号解读提供便利。
3.3煤矿井下电力监控系统组态监控系统设计
通过井下电力监控系统的分析,井下电力监控系统主要依靠网络传输协议将信息传递给各个站点,并最终将信息分析呈递给系统的操作和管理人员。因此,要对电力监控的网络进行设计,设计符合基本认知的操作系统和传输代码,并在实际操作中应用。
4.开云官方端网站登录入口电力监控系统产品介绍与选型
4.1概述
Acrel-2000Z电力监控系统是开云官方端网站登录入口电气股份有限公司根据电力系统自动化及无人值守的要求,针对35kV及以下电压等级研发出的一套分层分布式变电站监控管理系统。该系统是应用电力自动化技术、计算机技术和信息传输技术,集保护、监测、控制、通信等多功能于一体的开放式、网络化、单元化、组态化的系统,适用于35kV及以下电压等级的城网、农网变电站和用户变电站,可实现对变电站方位的控制和管理,满足变电站无人或少人值守的需求,为变电站安全、稳定、经济运行提供了坚实的保障。
4.2应用场所
办公建筑(商务办公、国家机关办公建筑等)
商业建筑(商场、金融机构建筑等)
旅游建筑(宾馆饭店、娱乐场所等)
科教文卫建筑(文化、教育、科研、医疗卫生、体育建筑)
通信建筑(邮电、通信、广播、电视、数据中心等)
交通运输建筑(机场、车站、码头建筑等)
厂矿企业建筑(石油、化工、水泥、煤炭、钢铁等)
新能源建筑(光伏发电、风能发电等)
4.3系统结构
Acrel-2000Z电力监控系统釆用分层分布式设计,可分为三层:站控管理层、网络通信层和现场设备层,组网方式可为标准网络结构、光纤星型网络结构、光纤环网网络结构,根据用户用电规模、用电设备分布和占地面积等多方面的信息综合考虑组网方式。

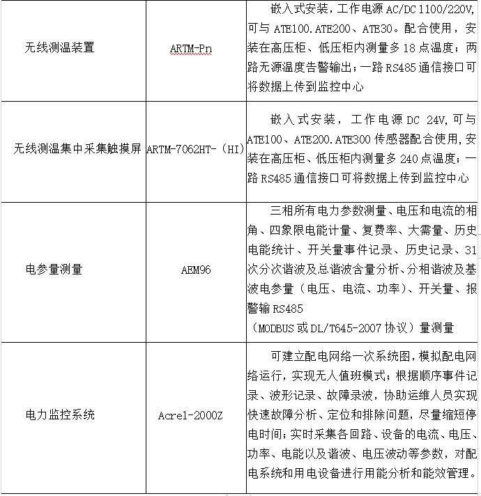
4.4设备选型



5.结束语
煤矿井下电力监控系统能够为煤炭企业的生产提供基本的电力信息支持,持续向管理操作人员输送井下电力的工作信息,以便管理操作人员针对施工的状况调整井下人员的工作状态和煤矿设备的生产目标。
参考文献
[1]赵大磊.煤矿井下电力监控系统的应用研究.
[2]柳丛.煤矿井下高压供电系统失压保护技术的研究[J].煤矿机电,2015(1):26-29.
[3]开云官方端网站登录入口电力监控与保护类产品选型手册,2022.07.
[4]开云官方端网站登录入口企业微电网设计与应用手册,2022.05.