产品分类

PRODUCT CATEGORY

技术文章/ TECHNICAL ARTICLES

我的位置:首页  >  技术文章  >  电力运维管理系统在配电室的解决方案

电力运维管理系统在配电室的解决方案

更新时间:2023-06-21      浏览次数:778

胡冠楠

开云官方端网站登录入口电气股份有限公司 上海嘉定

摘要:近年来,随着我国用电量及新增配电室逐年增加,潜伏的电力事故安全隐患呈上升趋势,直接威胁着人民生命和财产的安全,从我国历年的统计数据来看,无论是发生次数,还是直接经济损失,电力事故都是不容忽视的一部分。而通过互联网与机器人技术,建立基于云监管的配电室集约化管理,实现无人值班、少人值守的配电室运行管理模式,变“被动抢修"为“主动运维"是未来物业电力运维管理的新模式、新方向。 

关键词:电力运维系统;配电室管理;运维管理模式
 
1、政策依据
2014年11月21日,全国高压电气安全标准化技术委员会2014年年会暨标准审查会审查通过了北京电力公司负责编制的国家标准《GB/T31989-2015 高压电力用户用电安全》,这是我国针对高压电力用户用电安全的国家标准。
标准中明确提出:“用户可根据变(配)电站的设备规模、自动化程度、操作的简繁程度和用电负荷的级别,设置相应的集控站或监控中心,变(配)电站内采用无人值班、少人值守的运行管理模式。集控站或监控中心应安排全天24h专人值守,每班不少于2人,且应明确其中一人为值长。"    
                                         
2、配电室传统管理模式亟需升级改造
目前,中油阳光物业管理有限公司(下简称“阳光物业")下属三个分公司及金融街项目部共管理18个高压配电室,配电室共有近50台变压器,供电总容量近80MVA;在人员方面,根据电力运维规定应安排值班电工近150人,目前面临人员短缺、员工年龄偏大、后e运维配电室管理新模式借鉴续补充困难等现实情况;随着用工成本的不断攀升,人员成本与用工缺口的矛盾越来越大。在技术方面,项目现有值班电工在解决低压电器故障方面尚可,但存在过分依赖于经验与厂家,缺乏数据分析支撑等现实问题,抢修的被动性比较突出;对于高压故障维修,则主要依赖于供电公司抢修队伍,故障排查滞后性、客户投诉等问题比较突出。
面对当前的配电室管理现状,阳光物业经过多方考察论证,在昌平分公司中石油科技园使用了配电室当地监控系统,实现了就地化的告警及数据存储,具备了数据查询功能,故障处理的时效性有一定的提升;但当地监控系统只存在于项目本地,人员分散度高,对于人员的需求数量没有减少,对于人员的质量需求反而更高,依赖于供电部门处理故障的局面未得到根本性改善。
如何利用现有的电力运行监控系统,实时监测配电室运行状况,实现电力事故的预防和控制,已成为业界和供电部门着力研究和解决的热点议题。随着互联网与机器人技术的大力发展,配电室智能无人监控技术日趋成熟和发展,与新技术融合,把电力事故监测系统和智能用电管理系统有效结合,通过一套完整的解决方案,实现科学、安全用电已经成为发展趋势。基于上述的实际需求,市场中开始出现了将计算机网络技术、现代通信技术和机器人技术应用于配电室运维业务中,以此来提升运维的可靠性和效率的各类产品和服务,e运维电力监控系统就是其中之一。譬如,人工值班不可能W全做到 24小时不间断,且存在巡视盲区,设备安全无法有效确保。e运维24小时远程在线监管可以有效解决该问题,以智能替代人力,把传统的“人工抄表"转换为“线上抄表",且可以增加巡视抄表的频次,实时掌握设备运行状态,提高值班效率,确保设备运行的安全可靠。
 
3、e运维的解决方案
e运维电力监控系统是将互联网技术应用于各公司配电室运维业务中,把配电室的各类状态信号、运行数据通过配电值班机器人远程传至“e运维"配电运维智能监管平台,实行 24小时远程在线监管并实时告警,初步实现配电室少人值班,实现无人值班和少人值守。系统应用红外诊断,超声波局放、暂态地电压局放等带电检测技术,定期对配电室设备开展带电检测,结合传统的清扫维护、预防性试验,运维应急小组24小时待命,确保配电室设备运行可靠性,提高运维质效,实现安全与经济双赢。
e运维作为自动化手段,依靠的云端服务器和机器人技术,是一个智能化的“哑巴",不会数据造假,不会偷懒;只会如实的反应数据变化情况,可以方便快捷地将各历史时段进行调用、查看。对突发故障,可以做到秒级通过短信、微信、网页等及时通知,同时e运维24小时值班人员可在故障发生后5分钟内电话通知到相关人员,在通知的同时,通过同步调用故障相关部位的电流、负荷、温度等曲线明确故障点。
通过e运维线上监管,实现了对配电室全生命周期的管理。线上监管实现了对电力运行状态、设备状态、环境状态等数据的24小时远程监管,并利用云平台软件对数据进行分析、存储,从而实现事故报警、环境评分等功能。线下维护是应用“互联网+"的服务模式,通过“技术+经验"的手段,变配电室运维从“被动抢修"为“主动运维",是一种集约化管理和规模化效应在电力服务领域应用的D范。
2017年12月,阳光物业对下属朝阳分公司、西城分公司、金融街项目部现有9个配电室实行e运维电力监控系统改造,利用互联网技术、通讯技术、自动化技术的融合,实现实时监管,进一步提升运维的可靠性及供电的安全性,达到实时在线远程监控与现场管理相
结合的目的,实现数据定时自动采集和负荷变化过程分析,提升公司高压配电信息化管理水平,通过“创优"为公司树立一面旗帜,打造配电运维的运行亮点,为社会经济转型和结构调整出力。在保证安全的基础上,e运维利用智能配电运维互联网+的集约化运行模
式,实现减员增效,为供给侧改革贡献一份力量。
此次改造中,尽可能减少改造量和改造投资,尽可能使用原有设备,充分保留了金亚光大厦的原有变压器温控器、充分利用现有丰和大厦与两小区之间的光缆通道。此次改造费用约75 万元,于2018年4月完成施工调试。经过近1个月的试运行,初步实现了预期功能。

4、项目改造效果分析
项目实施后,e运维24小时远程在线监管实现了配电室少人值班或者无人值班、少人值守的状态,大大减少人力成本的投入。按照初步值守人员减半估算,每年将节约人工成本50%。从整个公司考虑,该项目的实施每年将减少人工成本约91万元,经过经济效益评价测算,该项目净现值为233.31万元,税后内部收益率为83%,预计第三年即可收回投资。该项目实施预计将很大程度降低公司成本,增加公司利润;提升供配电系统的管理能力和日常监控水平,达到实时在线远程监控与现场管理相结合的目的,实现数据定时自动采集和负荷变化过程分析,提升公司高压配电信息化管理水平。
通过实施e运维监管后,故障排查的时间基本从原来的半小时缩短到10分钟以内,供电质量及供电可靠性大大提升;关键是通过e运维,阳光物业的配电室由“被动抢修"往“主动运维"靠拢。此外,通过实施e运维监管后,值班电工一部分通过岗位分流到综合的工程维修上,对于配电管理起到了“人员分流、管理节能"的效果;同时,由于人手的增加,维修及时性得到加强,维修质量也更有保证,业主满意度大大提升。

5、开云官方端网站登录入口变电所运维云平台及硬件的选型
5.1、云平台简介
随着国家电网改革政策的逐步推进和落实,普通线下运维模式已无法满足市场需求,迫切需要配套智能化线上运维管理和服务平台,开云官方端网站登录入口变电所运维云平台(AcrelCloud-1000)根据市场需求反馈,运用互联网和大数据技术,为电力运维公司提供配套线上运维服务,该平台作为连接运维单位和用电企业的纽带,监视用户配电系统的运行状态和电量数据,为客户提供更好的运维服务,平台提供系统总览、电力数据监测、电能质量分析、用电统计分析和日/月/年电能统计报表、异常预警、事故报警和事件记录、运行环境监测、运维巡检派单等功能,并支持多平台、多终端数据访问。
5.2、应用场所:
(一)电力运行维护企业;
(二)连锁商业、门店;
(三)物业管理企业;
(四)集团企业;
(五)院校主管单位;
(六)智慧社区
5.3、平台结构
 
 
5.4、平台主要功能
 
 
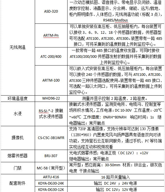
5.5、云平台配置
现场硬件配置
 


开云官方

公司简介

产品展示

Acrel-5000园区厂房能源监测管理系统 能源监测管理系统 能耗计量分析系统 光伏双向计量 学校智慧用电

服务与支持

技术文章新闻中心

联系我们

联系方式在线留言

电瓶车充电桩、电动汽车充电桩禁止非法改装!

版权所有 © 2026 开云官方端网站登录入口-开云online(中国)    备案号:

技术支持:仪表网    管理登陆    sitemap.xml

手机:TEL

13774417047

地址:ADDRESS

上海市嘉定区育绿路253号

扫码关注我们