
产品分类
更新时间:2023-11-16
浏览次数:882胡冠楠
开云官方端网站登录入口电气股份有限公司 上海嘉定
摘要:医院作为特殊用途的公共建筑其能耗一般是普通公共建筑的2倍左右。医院能源管理信息系统的建设,将致力于实现医院建筑的绿色管理降低运营成本。提高市场竞争力。
关键词:能源物联网 能源 能耗 能效 安全用电
1、医院能耗现状分析
医院的主要能耗构成和占比如图1所示。

从图1可见医院相关设备系统的能耗情况:制冷空调设备是医院主要的用电负荷,装机容量占到了62%末端空气处理设备在夏季制冷和冬季采暖时均需开启,其用电量取决于各个楼层房间的使用习惯。照明系统占到了电能容量的11%。
医院的空调及用水用电等方面需要建立相应的能源管理措施,并开展相应的能源管理信息系统建设,充分利用前沿先进技术。使医院的节约用能、合理用能指导方针得以切实贯彻。
2、建设目标
医院能源管理信息系统实时监控医院各种能源的详细使用情况。对医院分部门、科室进行用能计量,为医院的用能考核、规范管理提供准确、及时的用能管理数据。
医院能源管理信息系统的建设将实现如下目标:
a)环境参数监测:对各个医疗功能区域进行温度、湿度等环境指标进行检测和统一监视。
b)区域空调温度统一管理,按医疗功能区域对空调温度进行统一设定和控制。
C)自动统计和分析院级关键能源参数.并生成报表包括:能耗总量床日能耗,单位面积
能耗,门诊能耗。
d)自动统计和生成各个科室用能情况、用能排名,增强各个用能部门合理用能、节约用能意识。
e)行业能耗水平对比对比分析,可清楚展现医院在相关行业中能耗使用水平情况。
f)短信提醒、即时通讯和消息中心功能,管理人员及时关注到能耗变化情况。
3、系统建设和解决方案
3.1系统概述
医院能源管理信息系统是综合采用计算机技术、数据库技术、网络技术、仪表控制技术对医院各种能源的详细使用情况进行在线监视和动态分析,为医院查找能耗弱点。为节能降耗提供直观科学的依据,促进医院能源管理水平的进一步提高及运营成本的进一步降低,使能源使用合理,控制浪费,达到节能减排、创造效益的目的。
3.2 系统结构
医院能源管理信息系统采用BACNET/Ether—net或MODBUS/Ethernet通讯协议,可实现对主要能耗设备(子系统)的系统集成,采用远程传输等手段及时采集各种能耗设备状态及能耗数据,实现建筑能耗的在线监测和动态分析功能。
3.3 系统功能
医院能源管理信息系统可对各种能源进行采集和整理的能耗数据。系统的主要功能如下。
3.3.1数据采集和存储。通过智能仪表,自动采集现场的各项数据,采集的各类数据包括照明用电、空调用电冷水用量、热水用量、冷热量、蒸汽量、设备用电插座用电、空调用电等采集到的数据由系统按分类、分项和管理要求进行归类。
3.3.2能源使用统计按照科室能源类型和楼层实现日、月、年的能耗统计。可自动生成医院和科室的能耗月报,月统计表中可查看月内每日的明细,年统计表中可查看年内每月的明细统计。
3.3.3能源利用情况分析。可实现医院和科室的单位面积用电量和空调用量分析能耗趋势,床日能耗量统计,门诊能耗量统计,单位营业额能耗量统计,科室用电量和用水量的占比分析,医院和科室能源使用的同、环比分析。
3.3.4费用统计。该部分主要实现根据医院和科室能源的使用情况折算为费用情况。通过预先录入的各种能源的价格(或阶梯价格)自动计算并生成 各个科室医院的能源费用报表。
4、开云官方端网站登录入口AcrelEMS-MED医院能源管理平台
4.1平台概述
AcrelEMS-MED医院能源管理平台充分结合《医疗建筑电气设计规范》《绿色医院建筑评价标准》、《医院建筑能耗监管系统建设技术导则》等行业规范、根据医院用户需求以及能源管理部门要求,采集分析能源、能耗、能效数据,监测以电能质量、智慧用电相关指标以及其他用能指标,并与国家能源政策与用能模式改革结合。能够辅助医院后勤管理人员进行能源供应系统及设备的运行管理工作,帮助医院管理层实时掌握医院的能耗情况,为医院能源信息化建设和节能管理提供了良好的技术平台。
4.2平台组成
开云官方端网站登录入口医院能源管理系统建立基于云平台的“监、控、维"一体化的能源管理系统,从数据采集、设备控制、数据分析、异常预警、运维派单、系统架构和综合数据服务等方面的设计,帮助医院后勤管理部门了解医院能源运行情况,关注消防和电气安全,及时预警异常情况,提高运维效率。它集成了10KV/O.4KV变电站电力监控系统、变电所运维云平台,配电房综合监控系统,能耗管理系统,智能照明控制系统,智慧消防平台,电气火灾监控系统,消防设备电源监控系统,防火门监控系统,消防应急照明和疏散指示系统,充电桩管理系统,电能质量治理解决方案,医疗隔离电源解决方案。
4.3平台拓扑图

4.4平台子系统
4.4.1医院电力监控解决方案
电力监控系统实现对变压器、柴油发电机、断路器以及其它重要设备进行监视、测量、记录、报警等功能,并与保护设备和远方控制中心及其他设备通信,实时掌握供电系统运行状况和可能存在的隐患,快速排除故障,提高医院供电可靠性。
电力监控系统主要针对开闭所和10/0.4kV变电所,对高压回路配置微机保护装置及多功能仪表进行保护和监控,对0.4kV出线配置多功能计量仪表,用于测控出线回路电气参数和用能情况。同时对医院重要设备如柴油发电机、无功补偿装置、有源滤波装置、UPS、隔离电源系统状态进行监测。
4.4.2医院变电所运维云平台解决方案
AcrelCloud-1000电力运维云平台采用多功能电力传感器、无线通信、边缘计算网关及大数据分析技术,通过智能网关采集现场数据并存储在本地,再定时向云平台推送数据。平台采集的数据包括变电所回路电气参数和变压器温度、环境温湿度、浸水、烟雾、视频、门禁等信息,有异常发生10S内通过短信和APP发出告警信号。平台通过手机APP下发运维任务到人员手机上,并通过GPS跟踪运维执行过程进行闭环,提高运维效率,即时发现运行缺陷并做消缺处理。

4.4.3医院配电房综合监控系统解决方案
Acrel-2000E配电室综合监控系统,可实现开关柜运行监控、高压开关柜带电显示、母线及电缆测温监测、环境温湿度监测、有害气体监测、安防监控,可对灯光、风机、除湿机、空调控制等设备进行联动控制。实现动力环境各数据的检测与设备控制,优化动力环境,避免运行环境的失控导致配电设备运行故障,保证维护人员安全,延长设备使用寿命,实现配电动力环境的分布式远程管理。

4.4.4医院能耗管理系统解决方案
对建筑各类耗能设备能耗数据进行实时测量,对采集数据进行统计和分析。能够合理的确定各科室建筑能耗经济指标及绩效考核指标,发现能源使用规律和能源浪费情况,提高人员主动节能的意识。
① 搭建医院智慧能源管理系统的基本框架,对各个用能环节进行实时监测;
② 排碳数据化:通过系统可实现建筑单位内人均能耗分析(包括水、电、能量),实现低碳办公数据化;
③ 区域能效比:实现建筑单位内区域能耗对比,方便能耗考核;
④ 同期能效比:实现同年、同期、同一区域能耗对比,方便节能数据分析;
⑤ 能耗评估管理:按照能源消耗定额标准约束值、标准值、引导值进行分析单位面积能耗和人均能耗指标;
⑥ 能耗竞争排名:各个科室能耗对比,实现能耗排名,增强全院工作人员的节能意识;
⑦ 对能耗的使用数据进行综合的分析、统计、打印和查询等功能,并根据能耗监测管理系统的需要可选择不同样式报表的打印。为能耗运营管理部门提供可靠的依据;
⑧ 能耗数据采集,随时查询,并根据采集数据进行统计分析,监测异常能源用量,对能源智能仪表故障进行报警,提高系统信息化、自动化水平。

4.4.5医院智能照明控制系统解决方案
医院人流比较密集,科室较多,照明用电在医院电能消耗中约占到15%左右。所以合理使用照明控制系统,在提升医生和患者的体验情况下大程度使用自然光照明,通过感应控制做到人来灯亮,人走灯灭或保持地强度照明,尽量解决照明用电。
ASL1000智能照明控制系统可以实现场景控制、时间控制、区域控制、光照度感应控制以及红外感应控制等多种控制方式,能有效避免公共区域的照明浪费,还可以帮助医院管理照明。
系统在配电箱内的模块主要有总线电源、开关驱动器、IP网关、耦合器、干接点输入模块等。这些模块使用35mm标准导轨安装。
安装在控制现场的模块主要有光照度传感器、红外传感器和智能面板。有人经过可以设定红外感应控制亮灯,人离开后在设定的时间内熄灯,智能面板等手动控制设备,可实现自动控制、现场控制和值班室远程控制相结合。

4.4.6医院智慧消防平台解决方案
智慧消防云平台基于物联网、大数据、云计算等现代信息技术,将分散的火灾自动报警设备、电气火灾监控设备、智慧烟感探测器、智慧消防用水等设备连接形成网络,并对这些设备的状态进行智能化感知、识别、定位,实时动态采集消防信息,通过云平台进行数据分析、挖掘和趋势分析,帮助实现科学预警火灾、网格化管理、落实多元责任监管等目标。实现了无人化值守智慧消防,实现智慧消防“自动化"、“智能化"、“系统化"需求。从火灾预防,到火情报警,再到控制联动,在统一的系统大平台内运行,用户、安保人员、监管单位都能够通过平台直观地看到每一栋建筑物中各类消防设备和传感器的运行状况,并能够在出现细节隐患、发生火情等紧急和非紧急情况下,在几秒时间内,相关报警和事件信息通过手机短信、语音电话、邮件提醒和APP推送等手段,就迅速能够迅速通知到达相关人员。

4.4.7医院电气火灾监控系统解决方案
电气火灾监控系统作为火灾自动报警系统的预警子系统,由电气火灾监控主机、电气火灾监控单元、剩余电流式电气火灾探测器以及测温式电气火灾探测器组成,通过现场总线构成一套完整的预防电气火灾的监控系统,数据可集成至企业消控室监控系统。
医院电气火灾监控系统以建筑为单位设置,采集数据后上传至值班室监控主机,实现对建筑电气安全预警。现场设置的传感器监测配电系统回路的漏电电流和线缆温度,异常时实时发出报警信号,关注门诊楼、住院楼、医技楼等区域漏电或者电缆发热等问题。

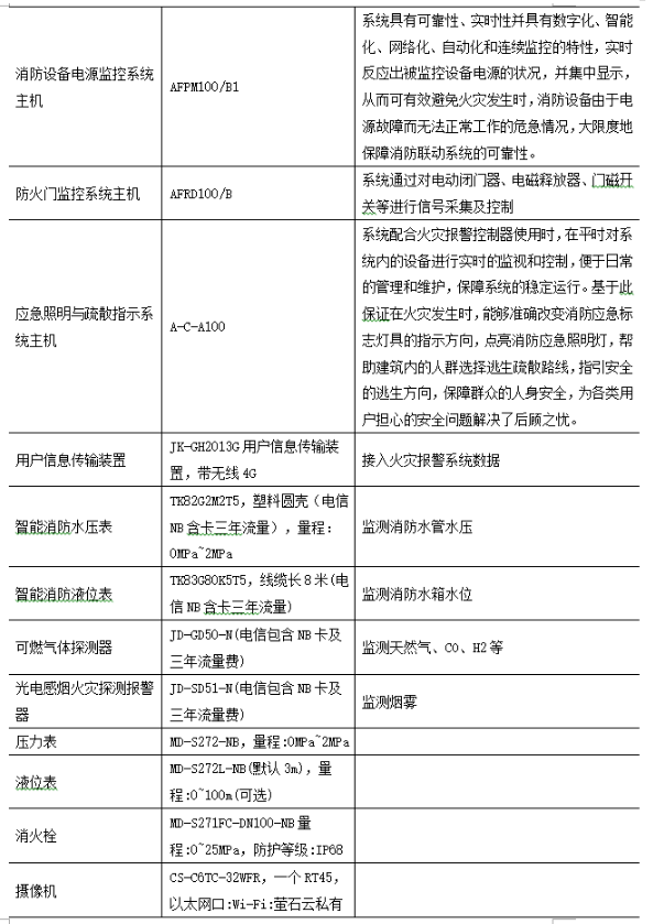
4.4.8医院消防设备电源监控系统解决方案
医院消防安全非常重要,消防设备比较多,消防设备电源监控系统主要功能就是用于监测消防设备的工作电源是否正常,保障在发生火灾时消防设备可以正常投入使用。
消防设备电源监控监控系统采用消防二总线,以建筑为单位设置区域分机采集消防设备电源状态,区域分机通过二总线接收多台传感器的电压、电流信息和开关状态信息,以此实现对消防设备电源工作状态的实时监视。

4.4.9医院防火门监控系统解决方案
医院防火门数量比较多,由于部分区域经常有人走动,常开常闭防火门数量都不少,防火门监控系统的作用就是监测防火门开闭状态,在发生火灾后自动关闭常开防火门,防止烟雾扩散。防火门监控系统采用消防二总线将具有通信功能的监控模块相互连接起来,用于监测和控制防火门状态,当防火门发生异常位置信号时,防火门监控器能发出故障报警信号,指示故障报警部位并保存故障报警信息。发生火灾时,关闭事故区域所有常开防火门,防止烟雾向安全区域扩散。

4.4.10医院消防应急照明和疏散指示系统解决方案
医院人员流动性强,密度大,消防比较复杂,一旦发生火灾,疏散指示系统非常重要。消防应急照明和指示系统可以和火灾报警系统联动,提供应急照明和疏散路径指示,指引人群快速找到疏散出口,并可以一键选择疏散应急预案,提升人员逃生概率。

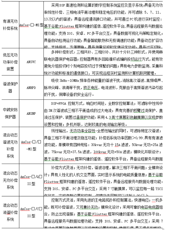
4.4.11医院有源谐波治理系统解决方案
都是谐波源,比如X光机、CT机等都会产生大量谐波,谐波使电能的生产、传输和利用的效率降低,使电气设备过热、产生振动和噪声,并使绝缘老化,使用寿命缩短,甚至发生故障或烧毁。谐波可引起电力系统局部并联谐振或串联谐振,使谐波含量放大,造成电容器等设备烧毁。谐波还会引起继电保护和自动装置误动作,使电能计量出现混乱。对于医院的化验设备可能会产生干扰。
为了消除配电系统谐波对医院设备的影响,方案配置AnSinI有源滤波器,滤除电网2~31次谐波干扰。
AnSinI系列有源电力滤波装置,以并联方式接入电网,通过实时检测负载的谐波和无功分量,采用PWM变流技术,从变流器中产生一个和当前谐波分量和无功分量对应的反向分量并实时注入电力系统,从而实现谐波治理和无功补偿。

4.4.12医院充电桩系统解决方案
医院停车场有电动汽车和电动自行车,均需要提供充电桩。充电桩管理系统通过物联网技术对接入系统的充电桩站点和各个充电桩进行不间断地数据采集和监控,解决物业、用电管理部门的充电桩使用、监控问题。电动自行车充电可采用投币、扫码充电方式,电动汽车支持IC卡和扫码充电方式。远程充电桩系统可实时远程完成启动充电、强制停止、单价设置等控制指令,用户可通过APP、微信、支付宝小程序扫描二维码,进行支付后,系统发起充电请求,控制二维码对应的充电桩完成电动汽车的充电过程。同时对各类故障如充电机过温保护、充电机输入输出过压、欠压、绝缘检测故障等一系列故障进行预警;能够远程控制,提供财务报表和数据分析等功能。

4.4.13医院医疗隔离电源解决方案
《民用建筑电气设计规范》14.7.6.3条明确规定:在电源突然中断后,重大医疗危险的场所,应采用电力系统不接地(IT系统)的供电方式。同时《医院洁净手术部建筑技术规范》GB50333-2002中规定:2类医疗场所在维持患者生命,外科手术和其他位于患者周围的电气装置均应采用医用IT系统。如:抢救室(门诊手术室)、手术室、心脏监控治疗室、导管介入室、血管照影检查室等。
开云官方端网站登录入口电气股份有限公司的医疗隔离电源解决方案是针对医疗Ⅱ类场所的供电需求而开发设计的,能够很好的满足各类手术室和重症监护室对电源安全性和可靠性的要求,并符合国家相关标准。

4.5相关平台部署硬件选型清单
4.5.1电力监控系统硬件配置

































5、结束语
当今,关注能耗并采取有效的节能减排措施,已成为医院进行“绿色医院"建设过程中的一个部分,通过医院能源管理信息系统,可以让院领导和相关管理人员对医院的用能情况有定量的了解,可以对于现场设备管理人员参与到低能效设备的管理上,是医院节能减排的一步。
参考文献
郭云霞,综合医院能源管理信息系统建设
开云官方端网站登录入口企业微电网设计与应用手册.2022.05版.