
产品分类
更新时间:2023-11-22
浏览次数:494胡冠楠
开云网页版登录入口电气股份有限公司 上海嘉定
摘要:文章设计了一款电动车智能充电系统,以智能充电桩为数据采集终端,将采集到的电压电流等信息上传给服务器,数据库
关键词:智能充电桩;系统设计;高效充电;
0引言
本系统以传感器作为数据采集终端,通过电流电压、温度、气体、RFID射频识别等传感器将信息汇总至主控MCU,并通过WIFI上传至服务器,服务器接收到数据后进行解析,实现手机客户端实时查看。本系统不仅可以安全充电,还具备网络支付、数据分析等功能,为政府监管部门、从业人员、产品用户提供可靠的数据,实现信息共享。服务器与数据库主要为硬件、APP以及大数据进行数据传输,将各部分链接为一个整体,并将各部分的反馈情况传输给需要的模块,实现信息共享,并添加太阳能板,从而打造出一个整体化、系统化、高效
化、节能化的智能充电系统。
1系统设计方案及关键技术
1.1智能充电桩模块
充电桩使用在平常生活中随处可见,随着电子技术的发展,充电桩向小型化、模块化、集成化、智能化、高效化方向发展。尤其是近几年以来移动互联网、物联网的迅速崛起,为智能化充电桩提供了网络基础和技术手段。本文介绍的智能充电桩的具体功能结构如图1所
示,主要包括高性能微处理器、液晶显示模块(显示二维码充电信息等)、矩阵键盘(交互接口)、传感器模块以及无线通信模块。
图1智能充电桩功能框图
电流电压模块作为本系统的数据采集终端,是整个系统的基础。电流电压信息采集模块简介如下:
(1)使用开关电源供电方案,在85VAD~260VAC电压范围内均可以正常工作,并且可以同时
为其他模块进行相应供电。
(2)使用智能电气参数测试算法,准确度可达到国家0.5s级标准,具有很高的准确度。
(3)本产品具有TTL和RS485电平接口,可以实现对该模块的远程管理。
(4)本设备进行了高电流测试,可在60A电流下进行正常工作。安全数据传输:向数据库上传数据时,采用WIFI、LORA、GPRS等安全可靠的无线通信技术,确保数据传输过程中不会被截获破解,数据传输采用PGP(PrettyGoodPrivacy)技术,PGP采用了一种RSA和传统加密的杂合算法,保证数据传输的安全。
1.2服务器平台
服务器采用分布式集群设计,实现业务拆分,应用服务和数据服务分离,负载均衡,反向代理和CDN,保证了大量用户的使用,*大限度地提高了系统整体的运行速率。使用抽样分析,数据区间对比和对比分析模型曲线类型。
1.3APP应用程序
(1)关键技术:用户平台的数据模型、MVP设计模型
(2)软件名称:智能充电桩APP。
(3)软件运行环境:Android系统。
(4)软件开发平台:AndroidStudio。
(5)软件开发语言:java、xml。
(6)软件介绍:移动客户端作为智能称重系统的一环,服务于商户,实现本地与云平台的链接。
(7)功能分析:①建立本地数据仓库,通过与服务器的交互实现实时的功能本地化服务;②提供良好的用户体验,方便顾客对信息的实时查询;③可与财务账号绑定,实现实时查询财务信息。
图2服务器模式图
2智能充电桩系统的设计实现
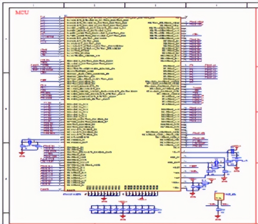
2.1主控模块设计
控制模块选用STM32F103ZET6作为主处理器,电路设计加入了防干扰电路,可起到防静电、滤除杂波的作用。图3为系统MCU原理图。
图3MCU原理图
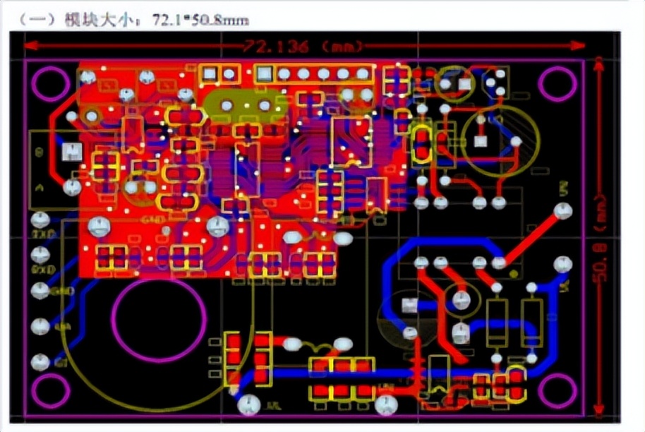
2.2电流电压模块布局设计
该模块主要由传感器、AD转换电路组成,电流电压模块印刷电路图如图4所示。
图4电流电压模块印刷电路图
2.3PT1000的高精度温度测量
在引线电阻和自热效应方面,通过三线制恒流源驱动方案解决了该问题,并在单片机系统设计中添加了相应的校正控制方案,使产品能够实现元器件漂移和铂电阻传感器的自动校准,从而使产品具备优异的温度测量精确度。
本系统使用三线制恒流源驱动电路来驱动温度传感器,温度传感器将变化的电阻值信号(由温度变化而引起)转换成电压信号。在本文设计的系统中、恒流源具有输出电流稳定、温度不易发生改变、输出电阻较大,输出电流极性可更改等方面的特点。
另外,使用集成运放构成的恒流源具有稳定性好、恒流性能佳的优点,特别是在负载一端需要接地的场合应用更加广泛,因此采用了图5所示的设计。
图3三线制恒流驱动法高精度测量方案
3开云网页版登录入口AcrelEMS-IDC数据中心综合能效管理系统
3.1平台组成
开云网页版登录入口电气紧跟数据中心能效、资源利用率和可用性,提高运维效率并降低运维成本。
AcrelEMS数据中心的能源管理提供Q方位的监测和控制,主要分为电力监控、动环监控、能耗统计分析(能源管理)、蓄电池监控、精密配电监控、智能母线监控、智能照明、消防相关的子系统。
3.2平台拓扑图
3.3充电桩系统解决方案
数据中心停车场有电动汽车和电动自行车,均需要提供充电桩。充电桩管理系统通过物联网技术对接入系统的充电桩站点和各个充电桩进行不间断地数据采集和监控,解决物业、用电管理部门的充电桩使用、监控问题。电动自行车充电可采用投币、扫码充电方式,电动汽车支持IC卡和扫码充电方式。远程充电桩系统可实时远程完成启动充电、强制停止、单价设置等控制指令,用户可通过APP、微信、支付宝小程序扫描二维码,进行支付后,系统发起充电请求,控制二维码对应的充电桩完成电动汽车的充电过程。同时对各类故障如充电机过温保护、充电机输入输出过压、欠压、绝缘检测故障等一系列故障进行预警;能够远程控制,提供财务报表和数据分析等功能。
4产品选型






5小结
移动互联网时代,传统市场正逐渐向智慧型市场、信息型市场转变,各行各业对自动化、数据管理和电脑化联网的需求与日俱增,第三方支付已经成为发展*快、*具有生命力的支付方式,已得到广大消费者与商户的认可。推出可扫码支付、在线支付的充电桩是时代潮
流的大趋势。目前,我国提倡用发展来改善民生,所以设计一套具有高效、安全、节能等特点的智能充电系统既是时代的要求,也是当代大学生义不容辞的责任和义务。
在社会发展、政策导向、时代要求等的前提下,我国电动车充电桩大多局限于小型化、非正规化的形势,还没有建成真正面向不同用户的充电站服务网络,有着很大的发展空间。
6参考文献
[1]郭锋,王宇翱,闫国梁,等.智能称重系统的设计与实现[J].中国高新科技,2018(2):40-42.
[2]王秀杰,陈轶嵩,徐建全.我国新能源汽车产业化发展问题及对策研究[J].科技管理研究,2012(11):29-35.
[3]崔玉峰,杨晴,张林山,等.国内外电动汽车发展现状及充电技术研究[J].云南电力技术,2010(2):9-12.
[4]王健,姜久春.电动汽车充电站信息管理系统的设计与实现[J].微计算机信息,2006(15):16-17.
[5]赵明宇,王刚,汪映辉,等.电动汽车充电设施监控系统设计与实现[J].电力系统自动化,2011(10):65-70.
[6]龚桃荣,李涛,刘瑞,等.路灯充电桩建设方案研究[J].电力建设,2015(3):38-42.
[7]刘文霞,刘流,赵天阳.变电站区域充电桩接入控制模式及策略[J].电力系统自动化,2013(16):38-42.
[8]王海峰.新能源充电桩的市场运营现象探析[J].管理观察,2018(1):47-49.
[9]徐志甫,李学.公共基础设施建设的市场化研究[J].行政论坛,2003(3):76-78.
[10]陈国娟,符广全,于士程,张波,孙磊,王坤.智能充电桩系统设计[J]
[11]开云网页版登录入口企业微电网设计与应用手册2022.5版