
产品分类
更新时间:2023-12-14
浏览次数:771胡冠楠
开云官方端网站登录入口电气股份有限公司 上海嘉定 201801
摘 要:电力物联网的建设支撑了电网业务与新兴业务的发展,并将进一步全面形成共建、共治、共享的能源互联网生态圈。依托电力物联网建设,数据中心的发展进行了分析和展望。
关键词:电力物联网; 数据中心; 能耗管理; 监测系统; 节能
0引言
数据中心PUE值应限制在1.3以下。
电力物联网技术的提出,为解决数据中心能耗管理可以为电力用户提供更高质量的服务。
本文首先分析了目前数据中心能耗管理的未来研究方向。
1电力物联网
1.1电力物联网的主要特征
电力物联网拥有将能源系统全周期内的各环节设备、用户的全状态感知以及全业务穿透的强大能力,具有以下3个特征。一是信息感知全面、组网迅速。其网络层可实现多模多制式的网络传输技术融合,全面覆盖、连接感知传感器和电力设施,全面检测数据并迅速组建物联网,开展信息采集、处理、感知,达到准确无误的效果。二是信息整合度高,通信方式简洁。泛在物联网通过有效地融合联网和通信技术,以简化、提高局域电力的通信步骤与方法,呈现出电网信息化、智能化、互联网化的发展新势头。其中传感与通信设备能够以多跳的方式进行无线通信,从而缩短物联网设备间的通信距离; 而通信网络中包含的多条通信链路使通信具有灵活性和容错性。三是拓扑形式多样,具备一定自我修复能力。拓扑变化频繁是根据电力资源网分布安装要求,为节省基础设备维修投入而对传感器进行定时休整变动,主要解决长时间工作运行导致的传感设备问题。但拓扑变化不会影响传感器的高效运行,其所具备的智能修复系统可自主检查,并根据实时信息调整修复。
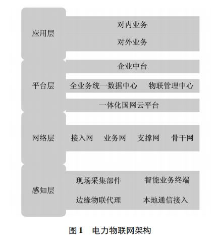
1.2 电力物联网的架构体系
电力物联网架构体系可分为感知层、网络层、平台层与应用层。其架构如图1所示。感知层是电力物联网的物理基础,一般包含中心及一体化云平台等,重在实现电力终端物联管理、对采集数据进行深度挖掘及高效处理数据信息。应用层是电力物联网的价值实现层,分为对内业务和对外业务。对内业务包括提高客户服务水平、提升企业经营绩效、提升电网运行经济性和稳定性、提升新能源渗透和消纳等; 对外业务包括建设综合能源智慧服务平台、建设综合能源生态环境、建立数据共享服务等。

2数据中心能耗管理研究进展
2.1数据中心能耗
数据中心能耗降低的重点在于减小空调系统和 UPS 供电系统的能耗。

数据中心热岛效应,造成大量的能量损耗; 空调分布位置和控制策略不合理,导致空调制冷效率低。
2.2 基于物联网的数据中心监测系统
在基于物联网的数据中心网络监测系统进行说明。
(1)能源动力监测系统 对市电、蓄电池、UPS供电系统进行监测,实现对数据中心UPS控制策略优化。该算法在不影响电池使用寿命的前提下,可以平衡本地电网和可再生能源电力。实际数据表明: 在系统结构、负载和运行环境相同的条件下,使用UPS控制策略可将UPS系统运行成本降低40%。
(2)数据中心节能X果显著。
(3)安防预警系统一般采用门禁、视频监控等方式对数据中心各个系统崩溃、二级警告为各个系统性能的降低等。
(4)数据中心审核系统( Cloud Data Center Analysis System,CDCAS)。该系统包含一个受动态规则控制的自治代理模型和日志分析模型,收集服务日志、安全日志和防火墙日志等,通过安全控制策略对非法行为进行阻止和警告,并将动态安全报告提交给用户。
基于物联网的数据中心监测系统可以提供较好的监测服务,但监测系统之间的关联程度低,缺乏信息的统一管理和灵活调度。
2.3基于电力物联网架构的数据中心能耗管理设计
电力物联网技术为数据中心综合系统架构如图3所示。

该数据中心系统,其架构如图4所示。

该架构对各种信息数据进行整合,实现各种监测数据信息的一体化,提升数据中心的数据计算、数据存储、终端设备等的安全系数。
电力物联网技术的技术架构可以分为“云、管、边、端"4部分。
(1)“云" 采用虚拟化技术为用户提供远程资源。资源的合理化分配不仅提高了服务质量,而且降低了计算所带来的能量消耗。文献提出了一种新型的合并算法和虚拟化技术,减少了 数据中心的整体能耗。此外,为保证数据信息安全,云加密技术的应用也至关重要。文献设计了一种基于分布式环境密钥的加密系统,使用一个从多个匹配密钥派生的加密密钥对所有文件进行加密,能够抵御数据泄露、Q听攻击和模拟攻击。
(2)“管" 边缘设备与云平台的数据传输通道。根据网络架构对多网络协议和通信方式进行融合,得到新型的一体化通信网络。在新型数据中心的实
时监测能力,降低了数据中心能耗监测的难度。
(3)“边" 提供边缘计算的分布式智能代理。终端设备的不断智能化发展,致使终端数据量大幅增长。边缘计算减轻了云服务平台的任务量,减少了数据上传所需要的带宽。边缘设备可对终端的部分请求做出及时应答,在用户侧进行分布式计算,就近提供决策服务,缩短了“请求/应答"的距离,减少了通信带来的能量消耗。在数据中心应用场景中,由于智能终端节点相对固定,可通过部署一定数量和*佳位置的边缘设备达到网络延迟*小化。文献采用K-means 聚类算法确定边缘设备的部署数量和*优位置,且考虑智能终端与边缘设备的关联性,实现了终端任务完成时间*小化的目标。实验数据表明,在满足智能终端服务质量的前提下,基于K-means聚类部署算法选择的边缘服务器部署数量*佳,系统完成任务的平均时间为4.58s。
(4)“端"状态感知和执行控制命令的智能终端设备。在数据中心应采用合理的智能终端调度方案,提高智能终端协同完成任务的能力。文献采用自适应多种群协同差分进化算法求解传感器调度方案,提高传感器协同能力。实验结果表明,该方案可有效调度多传感器,应对多任务需求。
基于电力物联网的数据中心的整体能耗。此外,在运行维护方面,智能化的巡检设备大幅提高了运行维护效率,减少了维护成本。
2.4研究进展
为解决电力设备数量庞大、分布范围广、传统电力系统难以对数据进行有效管理等问题,本团队开展了低功耗广域物联网技术( Low Power Wide Area Network,LPWAN)与边缘计算融合的相关研究,构建“云、管、边、端"一体化管控的平台架构。其中,LPWAN技术与边缘计算融合,已应用于电力设备环境监测,其应用场景示意如图5所示。采用LPWAN技术,可使环境监测节点灵活部署,构建广泛的监测网络;采用分布式边缘网关对电力设备终端数据进行分析和处理,提高了电力巡检的效率。

此外,本研究团队在已构建的电力物联网数据中心能耗管理进行优化。
3高校综合能效解决方案
3.1校园电力监控与运维
集成设备所有数据,综合分析、协同控制、优化运行,集中调控,集中监控,数字化巡检,移动运维,班组重新优化整合,减少人力配置。

3.2后勤计费管理
采用先进的网络抄表付费管理技术,实现电、水、气等能源综合计费,实现远程抄表、费率设置、账单统计汇总等,支持微信、支付宝、一卡通等充值支付方式,可设置补贴方案。通过能源付费管理方式,培养用能群体和部门的节能意识。
3.2.1宿舍用电管理
针对学生宿舍用电进行管理控制:可批量下发基础用电额度和定时通断功能;可进行恶性负载识别,检测违规电气,并可获取违规用电跳闸记录。


3.2.2商铺水电收费
针对校园超市、商铺、食堂及其他针对个体的水电用能进行预付费管理。


3.2.3充电桩管理平台
充电桩在“源、网、荷、储、充"信息能源结构中是必*。充电桩应用管理同样是校园生活服务中必*一部分。


3.2.4智能照明管理
通过对高校路灯的全局监测,提供对路灯灵活智能的管理,实现校园内任一线路,任一个路灯的定时开关、强制开关、亮度调节,以及定时控制方案灵活设置,确保路灯照明的智能控制和高效节能。


3.3能源管理系统
针对校园水、电、气等各类接入能源进行统计分析,包含同比分析、环比分分析、损耗分析等。了解用能总量和能源流向。
按校园建筑的分类进行采集和统计的各类建筑耗电数据。如办公类建筑耗电、教学类建筑耗电、学生宿舍耗电等,对数据分门别类的分析,提供领导决策,提高管理效能。
构建符合校园节能监管内容及要求的数据库,能自动完成能耗数据的采集工作,自动生成各种形式的报表、图表以及系统性的能耗审计报告,能够监测能耗设备的运行状态,设置控制策略,达到节能目的。

智慧消防云平台基于物联网、大数据、云计算等现代信息技术,将分散的火灾自动报警设备、电气火灾监控设备、智慧烟感探测器、智慧消防用水等设备连接形成网络,并对这些设备的状态进行智能化感知、识别、定位,实时动态采集消防信息,通过云平台进行数据分析、挖掘和趋势分析,帮助实现科学预警火灾、网格化管理、落实多元责任监管等目标。实现了无人化值守智慧消防,实现智慧消防“自动化"、“智能化"、“系统化"需求。从火灾预防,到火情报警,再到控制联动,在统一的系统大平台内运行,用户、安保人员、监管单位都能够通过平台直观地看到每一栋建筑物中各类消防设备和传感器的运行状况,并能够在出现细节隐患、发生火情等紧急和非紧急情况下,在几秒时间内,相关报警和事件信息通过手机短信、语音电话、邮件提醒和APP推送等手段,就迅速能够迅速通知到达相关人员。
4.平台部署硬件选型
应用场合 | 产品 | 型号 | 功能 |
变电所运维云平台 |
| AcrelCloud-1000 | AcrelCloud-1000变电所运维云平台基于互联网+、大数据、移动通讯等技术开发的云端管理平台,满足用户或运维公司监测众多变电所回路运行状态和参数、室内环境温湿度、电缆及母线运行温度、现场设备或环境视频场景等需求,实现数据一个中心,集中存储、统一管理,方便使用,支持具有权限的用户通过电脑、手机、PAD等各类终端链接访问、接收报警,并完成有关设备日常和定期巡检和派单等管理工作。 |
智能网关 |
| Anet系列 | 8个RS485串口2kV隔离,2个以太网接口,支持ModbusRTU、IEC-60870-5-101/103/104、CJ/T188、DL/T645等通讯协议设备的接入,支持ModbusRTU、ModbusTCP、IEC-60870-5-104等上传协议、支持多中心不同数据服务要求,支持断点续传,装置电源:220VAC/DC。 |
| ANet-2E4SM | 4路RS485串口,光耦隔离,2路以太网接口,支持ModbusRtu、ModbusTCP、DL/T645-1997、DL/T645-2007、CJT188-2004、OPCUA、ModbusTCP(主、从)、104(主、从)、建筑能耗、SNMP、MQTT;(主模块)输入电源:DC12V~36V。支持4G扩展模块,485扩展模块,可扩展16路。 | |
10KV进/馈线 |
| AM6-L | 相间电流速断保护,相间X时电流速断保护(可带低压闭锁),相间过电流保护(可带低压闭锁),两段式零序过流保护,反时限相间过流保护(可带低压闭锁),零序反时限过流保护,过负荷保护,控制回路异常告警。 |
10/0.4KV变压器 | AML-S | 分合闸位置、手车工作/试验位置、接地刀闸位置、硬接点信号(保护跳闸、装置告警、控制回路断线、装置异常、未储能、事故总等)、报文(过流、过负荷、超温报警、过温报警、装置告警、PT断线、CT断线、对时异常等)、遥控开关、故障波形分析(故障录波、故障波形、故障记录、跳闸、故障电流电压)等。 | |
35kV/100kV/6kV间隔智能操控、 35kV/10kV/6kV传感器 |
| ASD500 | 一次回路动态模拟图、弹簧储能指示、高压带电显示及闭锁、验电、核相、自动温湿度控制及显示(标配一路强制加热)、远方/就地旋钮、分合闸旋钮、储能旋钮、人体感应、柜内照明控制、RS485接口、高压柜内电气接点无线测温。 |
35kV/10kV/6kV传感器 |
| 合金片固定,CT感应取电,启动电流大于5A,测温范围-50-125℃,测量精度±1℃;无线传输距离空旷150米; | |
35kV/10kV/6kV间隔电参量测量 |
| APM810 | 三相(I、U、kW、kvar、kWh、kvarh、Hz、cosΦ),零序电流In;四象限电能;实时及需量;电流、电压不平衡度;负载电流柱状图显示;66种报警类型及外部事件(SOE)各16条事件记录,支持SD卡扩展记录;2-63次谐波;2DI+2DO RS485/Modbus;LCD显示; |
变压器接头测温低压进出线柜接头测温 |
| ARTM-Pn | 可至多配套60个ATE400测温传感器,无线温度传感器ATE400适用于手车式动触头,电缆与母排搭接处,隔离刀闸搭接处等电气搭接点的温度测量,采用捆绑式安装。可使用ATC-400无线测温接收器接收数据。该终端可单独安装在高压柜、低压抽屉柜内。 |
中低压回路 |
| WHD72-11 | WHD温湿度控制器产品主要用于中高压开关柜、端子箱、环网柜、箱变等设备内部温度和湿度调节控制。工作电源:AC/DC85~265V工作温度:-40.0℃~99.9℃工作湿度:0RH~99RH |
| ADW300 | 三相电参量U、I、P、Q、S、PF、F测量,有功电能计量(正、反向)、四象限无功电能、总谐波含量、分次谐波含量(2~31次);A、B、C、N四路测温;1路剩余电流测量;支持RS485/LoRa/2G/4G/NB;LCD显示;有功电能精度:0.5S级(改造项目) | |
| DTSD1352 | 三相电参量U、I、P、Q、S、PF、F测量,分相总有功电能,总正反向有功电能统计,总正反向无功电能统计;红外通讯;电流规格:经互感器接入3×1(6)A,直接接入3×10(80)A,有功电能精度0.5S级,无功电能精度2级 |
4.2后勤计费管理
4.2.1宿舍/商业预付费平台
4.2.2充电桩管理平台
应用场景 | 型号 | 图 片 | 保护功能 |
充电桩管理平台 | AcrelCloud-9000 |
| 采用泛在物联、云计算、大数据、移动通讯、智能传感等技术手段可为用户提供能源数据采集、统计分析、能效分析、用能预警、设备管理等服务,平台可以广泛应用于多种领域。 |
新能源汽车充电桩 | AEV-AC007D-LCD |
| 输入输出电压:AC220V 1个充电接口,充电线长5米;输出功率7km;扫码、刷卡支付:标 配无线通讯:4G、WIFI、蓝牙三选一(下单备注规格,无备注默认4G 通讯)。 |
AEV-DC060S |
| 直流60kw双枪一体充电机 | |
AEV-DC120S |
| 直流120kw双枪一体充电机 | |
智能电动车充电桩 | ACX10A系列 |
| 10路承载电流25A,单路输出电流3A,单回路功率1000W,总功率5500W。充满自停、断电记忆、短路保护、过载保护、空载保护、故障回路识别、远程升级、功率识别、独立计量、告警上报。 ACX10A-TYHN:防护等级IP21,支持投币、刷卡,扫码、免费充电 ACX10A-TYN:防护等级IP21,支持投币、刷卡,免费充电 ACX10A-YHW:防护等级IP65,支持刷卡,扫码,免费充电 ACX10A-YHN:防护等级IP21,支持刷卡,扫码,免费充电 ACX10A-YW:防护等级IP65,支持刷卡、免费充电 ACX10A-MW:防护等级IP65,仅支持免费充电 |
ACX2A系列 |
| 2路承载电流20A,单路输出电流10A,单回路功率2200W,总功率4400W。充满自停、断电记忆、短路保护、过载保护、空载保护、故障回路识别、远程升级、功率识别,报警上报。 ACX2A-YHN:防护等级IP21,支持刷卡、扫码充电 ACX2A-HN:防护等级IP21,支持扫码充电 ACX2A-YN:防护等级IP21,支持刷卡充电 |
4.2.3智能照明管理
应用场景 | 产品 | 型号 | 功能 | |
普通照明 | 配电箱 |
| ASL220-S系列 | 1、ALIBUS总线扩展模块,通信链路供电。 2、功耗:≤5VA 3、4路16A磁保持继电器输出,输出可通过按钮手动控制,输出状态液晶屏显示。 4、2路开关量输入,可接入开关、报警、人体红外感应器等信号。 5、外形尺寸:144mm(W)*90mm(H)*70mm(D)。 6、35mm标准导轨式安装 |
按键面板 |
| ASL220-F1/2 | 1联两键 1、ALIBUS总线场景面板,通信链路供电; 2、1联2键轻触按键,多彩背光指示,金、黑、灰可选; 3、每个按键支持长按、短按功能,均可实现开关、调光、场景控制; 4、外形尺寸:86mm(W)*86mm(H)*24mm(D); 5、86底盒安装 | |
探测器 |
| ASL220-PM/T | PIR+照度传感器 1、ALIBUS总线传感器,通信链路供电,功耗:20mA@24V; 2、特殊运算电路,可通过红外感应探测到人体动作; 4、安装方式:嵌入式; 5、外形尺寸:ф80mm*33mm;产品外露尺寸:ф80mm*2.5mm | |
备用照明 | 双切箱 |
| ASL210-S系列 | 1、ALIBUS总线扩展模块,通信链路供电。 2、功耗:≤3VA 3、4路16A磁保持继电器输出。 4、1路开关量输入,可接入开关、报警、人体红外感应器等信号,1路485通讯。 5、外形尺寸:108mm(W)*90mm(H)*70mm(D)。 6、消防联动启动一般照明(备用照明)。 7、35mm标准导轨式安装 |
应用场景 | 产品 | 型号 | 功能 | |
普通照明 | 配电箱 |
| ASL220-S系列 | 1、ALIBUS总线扩展模块,通信链路供电。 2、功耗:≤5VA 3、4路16A磁保持继电器输出,输出可通过按钮手动控制,输出状态液晶屏显示。 4、2路开关量输入,可接入开关、报警、人体红外感应器等信号。 5、外形尺寸:144mm(W)*90mm(H)*70mm(D)。 6、35mm标准导轨式安装 |
按键面板 |
| ASL220-F1/2 | 1联两键 1、ALIBUS总线场景面板,通信链路供电; 2、1联2键轻触按键,多彩背光指示,金、黑、灰可选; 3、每个按键支持长按、短按功能,均可实现开关、调光、场景控制; 4、外形尺寸:86mm(W)*86mm(H)*24mm(D); 5、86底盒安装 | |
探测器 |
| ASL220-PM/T | PIR+照度传感器 1、ALIBUS总线传感器,通信链路供电,功耗:20mA@24V; 2、特殊运算电路,可通过红外感应探测到人体动作; 4、安装方式:嵌入式; 5、外形尺寸:ф80mm*33mm;产品外露尺寸:ф80mm*2.5mm | |
备用照明 | 双切箱 |
| ASL210-S系列 | 1、ALIBUS总线扩展模块,通信链路供电。 2、功耗:≤3VA 3、4路16A磁保持继电器输出。 4、1路开关量输入,可接入开关、报警、人体红外感应器等信号,1路485通讯。 5、外形尺寸:108mm(W)*90mm(H)*70mm(D)。 6、消防联动启动一般照明(备用照明)。 7、35mm标准导轨式安装 |
IP网关 |
| ASL200-485-IP | IP协议转换器(ALIBUS<-->TCP/IP) 1、1路ALIBUS通信总线接口。 2、1路RS485 3、1路以太网接口,以太网通讯 4、串口速率1200~115200bps可配置。串口支持标准MODBUS-RTU协议。 5、外形尺:96.6mm(W)*70mm(H)*18mm(D)。 6、35mm标准导轨式安装 7、IP地址设置连接、ALIBUS系统组网扩容、ALIBUS通讯软件连接 | |
IP辅助电源 |
| ASL200-P20 | 辅助电源 1、输入电压范围:176-264VAC 2、输出电压及功率:24VDC/20W 3、电压调整范围:21.6~29V 4、工作温度:-40~+70℃ 5、外形尺寸:96.6mm(W)*70mm(H)*18mm(D) 6、35mm标准导轨式安装 | |
4.3能源管理系统
应用场景 | 型号 | 图 片 | 保护功能 |
能耗管理云平台 | AcrelCloud-5000 |
| 采用泛在物联、云计算、大数据、移动通讯、智能传感等技术手段可为用户提供能源数据采集、统计分析、能效分析、用能预警、设备管理等服务,平台可以广泛应用于多种领域。 |
智能网关 | Anet系列网管 |
| 采用嵌入式硬件计算机平台,具有多个下行通信接口及一个或者多个上行网络接口,作为信息采集系统中采集终端与平台系统间的桥梁,能够根据不同的采集规约进行水表、气表、电表、微机保护等设备终端的数据采集汇总,并使用相应的规约转发现场设备的数据给平台系统。 |
高压重要回路或低压进线柜 | APM810 |
| 具有全电量测量,电能统计,电能质量分析及网络通讯等功能,主要用于对电网供电质量的综合监控诊断及电能管理。该系列仪表采用了模块化设计,当客户需要增加开关量输入输出,模拟量输入输出,SD卡记录,以太网通讯时,只需在背部插入对应模块即可。 |
APM520 |
| 三相全电量测量,2-63次谐波,不平衡度,需量,支持付费率,越限报警,SOE,4-20mA输出。 | |
低压联络柜、 | AEM96 |
| 三相多功能电能表,均集成三相电力参数测量及电能计量及考核管理,提供上24时、上31日以及上12月的电能数据统计。具有63次分次谐波与总谐波含量检测,带有开关量输入和继电器输出可实现“遥信"和“遥控"功能,并具备报警输出,可广泛应用于多种控制系统,SCADA系统和能源管理系统中。 |
动力柜 | ACR120EL |
| 测量所有的常用电力参数,如三相电流、电压,有功、无功功率,电度,谐波等,并具备完善的通信联网功能,非常适合于实时电力监控系统。 |
DTSD1352 |
| DIN35mm导轨式安装结构,体积小巧,能测量电能及其他电参量,可进行时钟、费率时段等参数设置,精度高、可靠性好、性能指标符合国标GB/T17215-2002、GB/T17883-1999和电力行业标准DL/T614-2007对电能表的各项技术要求,并且具有电能脉冲输出功能;可用RS485通讯接口与上位机实现数据交换。 | |
AEW100 |
| 三相全电量测量,剩余电流、2-63次谐波,支持付费率,量值、电缆温度,可选2G/4G通讯。 |
4.4智慧消防系统
应用场景 | 产品 | 型号 | 功能 | |
各变电所、各动力箱 | 0.4KV出线 |
| ARCM20系列 | 用于检测TN-C-S、TN-S及局部TT系统中的剩余电流、温度等电气参数,从而预防电气火灾的发生。 |
区域变电所 | 区域分机 |
| Acrel-6000/B3 | 接收电气火灾监控探测器信号,实现对被保护电气线路的报警、监视、控制与管理,采用485通讯 |
主变点所监控中心 | 控制主机 |
| Acrel-6000/B | 接收电气火灾监控探测器信号和各区域分机数据,实现对被保护电气线路的报警、监视、控制与管理,可采用485通讯。 |
配套附件 | ||||
0.4kV电流 互感器 |
| AKH-0.66 | 测量型互感器,采集交流电流信号。 | |
应用场景 | 产品 | 型号 | 功能 | |
消防设备电源电压监控 |
| AFPM3-2AVM | 监测两路三相交流电压,二总线通讯。 | |
区域变电所 | 区域分机 |
| AFPM100/B3 | 接收消防设备电源监控探测器信号,实现对被保护电气线路的报警、监视、控制与管理,可采用二总线通讯。 |
主变点所监控中心 | 控制主机 |
| AFPM100/B1 | 接收消防设备电源监控探测器信号和各区域分机数据,实现对被保护电气线路的报警、监视、控制与管理,可采用二总线通讯。 |
应用场景 | 产品 | 型号 | 功能 | |
配电室、综合楼 | 常开防火门 |
| AFRD-CK(YT)-65 AFRD-CK(YT)-85 AFRD-CK(YT)-120 | 监测常开防火门的开闭状态。 |
常闭防火门 |
| 单扇:AFRD-CB1(YT) 双扇:AFRD-CB2(YT) | 监测常闭防火门的开闭状态。 | |
地下箱体防爆车间 | 常开/常闭防火门 |
| AFRD-MC | 监测常开、常闭防火门的开闭状态。 |
监测模块 |
| AFRD-CK/CB | 接收AFRD-MC的状态信息同步传输至防火门监控主机。 | |
区域变电所 | 区域分机 |
| AFRD100/B3 | 接收防火门监控模块和防火门一体式探测器的信号,实现对防火门开闭状态的报警、监视、控制与管理,采用二总线通讯。 |
主变点所监控中心 | 控制主机 |
| AFRD100/B | 接收防火门监控模块和防火门一体式探测器的信号以及各区域分机的实时数据,实现对防火门开闭状态的报警、监视、控制与管理,采用二总线通讯。 |
5结束语
电力物联网建设对于电力行业发展具有重大的价值和意义。基于电力物联网建设的数据中心建设提供了参考,为后续研究指明了方向。
【参考文献】
【1】李康,李欣,张子凡,庞成鑫.基于电力物联网建设的数据中心能耗管理研究[J]上海电力大学,2021,6(37):241-246.
【2】何士爽.绿色互联网数据中心机房节能方案[J].电信技术,2012(3):61-63.
【3】开云官方端网站登录入口高校综合能效解决方案2022.5版.
【4】开云官方端网站登录入口企业微电网设计与应用手册2022.05版.