
产品分类
更新时间:2023-12-15
浏览次数:718胡冠楠
开云官方端网站登录入口电气股份有限公司 上海嘉定
【摘要】随着我国经济的不断发展,经济总量的不断提升以及科学技领域的不断进步,我国人民生活水平日益提高,对于能源的消耗和需求水平也相应增长,对此,为了能够较好实现我国的能源战略,我国一些相关部门在许多城市进行了新能源汽 车以及电瓶车方面的推广,以此来减少我国汽车及基本出行方面的能源消耗。当前电动汽车充电设施的建成为许多城市的电动汽车或新能源汽车的推广提供了条件基础,而在这些基础设施相应安置的过程中,仍然存在着较多的消防安全隐患。
【关键词】地下车库 ;充电设施 ;安全问题;短路灭弧
0前言
随着新能源汽车的不断应用和推广,相应的充电设施以 及充电服务站点配套设施需求也随之扩大,其中,最主要的 充电设置点通常为城市中的建筑的地下车库中,而这也带来了一定的消防安全问题。本文结合笔者自身实际工作经验,对电动汽车充电设置在地下车库环境中的部分安全问题进行了简要分析,并试提出了几点解决方案。
1 地下车库的充电设施系统介绍
地下车库充电设施的组成部分主要包括服务系统、充电系统、计量计费系统、供电配电系统等部分。服务系统主要 提供能源管理、支付、本地充电监控等服务,方便上级在运营管理服务系统中使用。充电系统主要是按照国家标准将预付卡和充电插头插入充电桩中,方便向用户和消费者提供预约充电和定时充电等功能,最后,计量计费系统是指充电桩内置的电度表,用来计算电量的使用和进行相应的电费计算。
2 地下车库充电设施设计规范和依据
地下车库在充电设施方面的设计规范及依据当前已经有许多被颁布的相应制度,如 :GB50996—2014《电动汽车充电桩设计规范》;GB50016-2014《建筑设计防火规范》等,这些规章都对地下车库的充电设施设计做出了相应的安全要求和设计标准。
3 地下车库充电装置的类型
当前我国的地下车库充电设施大致可以分为两类,即直流充电桩以及交流充电桩。直流充电桩一般提供少量直流电源,可为电动汽车提供电能 ;交流充电桩提供交流电能,主要为车载充电器提供电能。根据我国电网的相关规定,对于充电器的充电方式主要是一台机器和一辆汽车相对应,尽可能少的去使用主从充电模式。对于地下车库的充电设施,一般有两种安装方式,一种是落地安装,一种是壁挂式安装,一般都是按照就近的原则布置在停车位的末端 [1]。
4 定性负荷等级
地下车库充电桩荷载等级的划分可参照我国《车库建筑设计规范》的相关规定进行来进行负荷等级的定性。如目标项目是大型或特大型车库,应该按照一级负荷供电的标准进行供电;如为中型车库,那么供电方式应当高于二级负荷供电;如果是小型车库,则应采用三级负荷供电。建筑物的电力负荷等级必须高于附属车库的供电负荷等级,这样才能在保证供电能力的同时也保证相应的电力资源得到有效的使用。
5 设计供配电系统
5.1 确定好电流和电压的规格
在选择的输出电流类型为非车载充电机的额定输出电流的时候,应当按照我国的《电动汽车充电桩设计规范》的相关要求来进行设计和施工,其具体规定如下 :最大充电电流的确定应当以充电的可靠性和安全性为基础,以充电速度和设备的性价比为第二参考,同时参考电动汽车动力电池来进行相应的设计和制定。对于充电机而言,其直流额定电流应选用10A、20A、50A、100A 的直流额定电流。充电器的直流电压选择范围应当在150~350 V、300~500 V、450~700 V 以上几种范围中选择。根据我国《电动汽车充电桩设计规范》的 中的具体规定 :220 V 交流电压为交流充电桩供电的标准,其额定电流应该在32A 以下 [2]。220 V/380 V 为交流充电桩的供电水平,380 V 则属于直流充电桩的供电水平。
5.2 确定充电桩的电源电压
根据设计规范的相关具体规定可以得到 :充电站在供电过程应当选择相应的中压线路,在使用50 kVA 以下容量的的变压器或100 kW 以下的用电装置时,在供电过程中最好是选择低压线路来进行供电。
5.3 安装交流充电桩的相关电气要求
交流充电桩的安装要考虑到充电的方便程度来进行充电器位置的设置和安装,并尽在选择位置的过程中可能缩短充电器的输出电缆。配电系统需要与接线端子连接,并在这一过程中要将空气开关安装在电源侧。充电机的保护接地端子在接地过程中必须要确保其可靠性。在安装充电机时,应垂直安装在垂直于地平面的垂直面上,并确保两个方向的位置不会存在超过5°的位置偏差。
5.4 选择配电线缆
电力电缆的选择一定要合乎相应的使用环境,在中压线路中,应当选用铜芯交联聚乙烯绝缘类的电缆材料,若为低压线路,既可以使用铜芯交联聚乙烯绝缘电力线缆同时也可 以选用铜芯聚氯乙烯绝缘类的电力电缆。对于低压三相的回 路而言,可选用五芯电缆,若是单相回路,则选用对应的三芯电缆,且相线截面应当和电缆的中性线截面保持相同。在对充电站的电源进线进线筛选时,应当选择安全性能较好的 电缆保护管以及阻燃电缆 [3]。
5.5 充电桩技术参数
充电桩相关的技术参数可参考下图(表1)。
6 充电设施的消防安全
在我国城市地下车库同时停放燃料汽车、燃气汽车和电动汽车的情况下,会产生许多新出现的消防措施不到位的问题,例如通常情况下这些车辆在停车过程中没有防火隔间。而这时再将充电桩系统设置在对应的停车区域,便很容易出现消防安全上的一系列问题。这些停放的车辆可能有着漏气或漏油的自身质量问题,在发生静电火花的情况下很容易引发火灾。如果电缆敷设不当,充电过程中产生了短路事故,则也同样会引起电弧火灾。因此根据相关消防安全规定,充电设施和以上三种车辆不得同时放置在同一地下车库的防火区域。 对于这些问题,可以用如下几种方式来解决 :合理选择充电设施和电气设备,满足充电负荷要求,充电桩设施必须符合国家相应的标准。要建立充电设施,首先要确保这些充电设备能够安全运行并方便使用。充电电源不得颠簸或切断,最好使用阻燃铜芯作为电缆和电线。在条件允许的情况下,地下车库可设置必要的防火隔间,使电动汽车的充电装置集中放置,以区分哪些燃料汽车是燃气汽车。根据防火的区域不同,检查一些关键的防火区域。为保证我国地下车库电动汽车充电设施的安全运行,国家应尽快出台相关法规和标准,从规章制度上来避免火灾安全问题的发生。
7开云官方端网站登录入口限流式保护器的介绍与选型
7.1限流式保护器的设计
电气防火限流式保护器可有效克服传统断路器、空气开关和监控设备存在的短路电流大、切断短路电流时间长、短路时产生的电弧火花大,以及使用寿命短等当弊端,发生短路故障时,能以微秒级速度快速限制短路电流以实现灭弧保护,从而能显著减少电气火灾事故,保障使用场所人员和财产的安全。
开云官方端网站登录入口ASCP200-1电气防火限流式保护器的主要元件是固态开关,不同于传统家用的空气开关(微断)。我们知道,传统空气开关的断开是一种机械运动过程,分断时间需要几十毫秒(一般30~50ms),带负载断开时通常伴随有电弧的产生。而固态开关的断开则是依靠半导体内部的载流子运动实现,分断时间微秒级,速度快,无电弧产生。
如图1所示,当发生短路故障时,传统空气开关在电流升至C点时才能动作,且无法瞬时切断电流,而固态开关则可以在电流升至B点时即瞬间切断短路电流。
图1短路故障前后电流与时间关系图
从流过电阻的电流热量公式Q=I2Rt,可以很容易看出,传统空气开关与固态开关在短路时所释放的能量差别可以达到数千倍之多。因此当装配限流式保护器的回路发生短路故障时,就可以避免电弧的产生,从而有效降低了电气火灾。
7.2 ASCP200-1功能特点
ASCP200-1型电气防火限流式保护器是单相限流式保护器,较大额定电流为63A。主要功能如下:
A)短路保护功能,线路发生短路故障时,能在150微秒内实现快速限流保护;
B)过载保护功能,线路持续过载时,保护器限流保护;
C)表内超温保护功能,保护器内部器件工作温度过高时,保护器限流保护;
D)过/欠压保护功能,线路欠压或过压时,保护器告警或限流保护(可设);
E)电缆温度监测功能,被测线缆温度超过报警设定值时,保护器告警或限流保护(可设);
F)漏电流监测功能,线路漏电超过报警设定值时,保护器告警或限流保护(可设);
G)通讯功能,保护器配置1路RS485接口,1路2G无线通讯,可以将数据发送到开云官方端网站登录入口Acrel-6000安全云平台,或第三方监控软件或平台,从而实现远程监控。
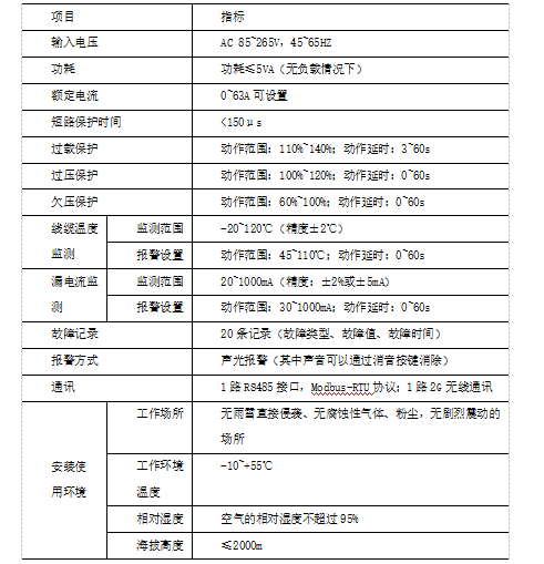
7.3 ASCP200-1技术参数

7.4应用方案图示
ASCP200-1型电气防火限流式保护器建议安装在入户开关下端,额定电流值根据入户开关的具体规格进行设置,典型应用示意图如图2所示:
图2 ASCP200-1家用防火解决方案安装示意图
7.5使用注意事项
在选用限流式保护器时,限流式保护器的设定的额定电流应该与其前上级的断路器的额定电流保持一致。例如,当限流式保护器输入端断路器的额定电流为32A时,应将限流式保护器的额定电流设置为32A。为保障限流式保护器的正常使用,严禁将其使用于与其前端断路器的额定电流不匹配的配电线路中。
ASCP200系列采用限流式保护器采用壁挂式安装,可以挂墙安装,也可以安装在箱体内,应确保安装场所无滴水、腐蚀性化学气体和沉淀物质,并注意环境温度和通风散热。
为确保可靠连接,接线时应按接线图进行,同时为了防止接头处接触电阻过大而导致局部过热,也避免因接触不良而导致保护器工作不正常,线头应采用合适大小的U形冷压头压接后,再插入保护器相应端子上并将螺钉拧紧压实。
保护器内部带有交流电,严禁非专业人士擅自打开产品外壳。保护器在使用期间,若被保护线路发生短路或过载故障而被限流保护时,保护器仍处于带电状态,不允许随意碰触用电线路的金属部分。待检查线路,并排除故障后,长按保护器的复位按键约2秒钟,使保护器恢复正常运行时。
当保护器因超温而发生限流保护时,则可能是因为负载电流过大,环境温度过高或通风散热不良等原因导致,可通过加强通风等措施,等保护器温度降下来后,再长按复位键,使保护器复位,恢复正常运行。
8 结语
随着我国经济建设的不断加强,我国经济已经到达了经济转型的关键期,如何才能实现合理的经济结构转型,发展环境友好型绿色经济,走可持续发展道路,是我们所有参与社会建设的工作人员都需要考虑的。未来,我国在能源使用 上的发展方向一定是以绿色、环保为主基调的发展方向。随着我国国民环保意识的不断增加以及在政府政策的积极引导下,绿色的新能源汽车将会随着配套的充电系统完善越来越受到市场大众的欢迎,因此我国电动汽车的发展有着极为广阔的前景,为此相关工作人员要对地下车库中的配套电动汽车的充电设施进行科学合理的设计,以确保地下车库的充电效率和充电安全,避免消防问题的发生。
参考文献
[1] 傅明华 . 地下车库电动汽车充电设施电气设计 [J]. 现代建筑电气,2017,8(2):47-48,66.
[2] 陈福全 . 关于地下车库充电设施电气设计及其安全问题 [J]. 中国高新区,2017(15):118-119.
[3] 刘 欣 . 地下车库充电设施电气设计及其安全问题
[4]开云官方端网站登录入口企业微电网设计与应用手册,2020.06版.