近年来,随着云计算、大数据等技术的实现,许多大型企业为满足自身发展需要开始建设数据中心。集装箱式互联网数据中心( Internet Data Center,IDC) 机房具有占地面积小、布置灵活、建设周期短等特点,越来越得到广泛的应用[1-3]。本文结合湖北广电长江云集装箱式数据中心机房,详细介绍 IDC 机房配电系统的设计。
长江云集装箱 IDC 机房占地面积仅为 100 m2, 由华为技术有限公司设计,机房内部安装有32 台标准机柜,并配备视频监控、消防报警等配套设施。空调室外机安装在集装箱顶部,应急电源( UPS) 安装在独立的房间。机房建成后搭建湖北广电新媒体融媒平台,汇聚全省政务信息,实现频道节目制作、新闻资源共享。
长江云数据中心设备负荷分为 IDC 设备、空 调、照明、消防等四类。根据 GB 50174—2016《电子信息系统机房设计规范》,数据中心机房可划分为 A、B、C 三个级别,长江云集装箱 IDC 机 房按照 A 级机房设计,机房内 IDC 设备用电按照一级负荷中特别重要负荷设计,空调、照明、消防用电按照一级负荷设计。
4.2供电电源
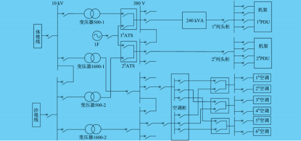
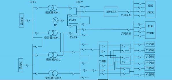
4.2.1 10 kV 供配电系统
长江云数据中心机房供电电源10KVIDC 配电系统中心配电室,相距约 150 m。中心配电室 10 kV供电系统分别从两个不同变电站,沿不同的路径引入两路 10 kV 专线( 体视线和沙视线)至中心配电房的主备电源进线柜,10 kV 母线采用单母线分段运行。当其中一路市电发生故障,通过母联开关切换,由另一路市电承担全部一级负荷。
4.2.2 380V低压配电系统
10 kV 中心配电房配置有4台变压器,2 台 500 kVA 工艺变压器( 500-1 和 500-2) 通过单母线分段运行,互为备用,一级负荷中的特别重要负荷。2台1 600 kVA 动力变压 器 ( 1600-1 和 1600-2) 通过单母线分段运行,互为备用,主要供动力、照明。4 台变压器平时各带 50% 的负荷,当其中 1 台变压器发生故障,通过低压母联开关切换,由另 1 台变压器承担全部负荷。
从 2 台 500 kVA 的变压器馈线柜各引一回 380 V 电源至 IDC 机房,一回送至 UPS 电源输入柜,经过 UPS 电源后送至集装箱机房的 1#交流列头柜,再分别送至各机架电源分配单元( PDU) ,向设备供电。另一回直接送至交流列头柜,再分别送至各机架 PDU,向设备供电。
从 2 台 1 600 kVA 变压器的馈线柜分别引 2 路独立的 380 V 电源至 UPS 电源室的动力进线 配电柜,再引 6 回低压线路至 IDC 机房空调配电箱的 3 个 ATS 切换开关,向 6 台空调供电。 每个ATS 切换开关引入 2 回 380 V 电源,一主一备互为备用,ATS 开关切换时间小于 3 s。
4.3 UPS 电源系统
按照《广播电视安全播出管理实施细则》规定: 省级广播电视属于一级安全播出保障等级, 一级主要播出负荷应采用 UPS 电源供电。该项目配置一台模块化 UPS 电源,后备时间为 30 min,向 IDC 机房设备供电。
4.4 自备发电机系统
中心配电房配置 2 台 1 000 kW 柴油发电机互为备用,发电机输出电源经过 ATS 切换开关( 1#ATS 和 2#ATS) 分别接入 2 台 500 kVA 变压器的进线柜。当 2 路市电同时停电时,发电机可在 1 min 内完成起动,原 2 台 500 kVA 变压器所带全部负荷通过 ATS 切换开关切换到发电机电源,由发电机供电。
5主要设备选型
5.1 UPS 电源
IDC 机房内部共安装 IT 设备机架 24 台,每台机架可提供 7 kW 功率输出,需要系数取0.8,则计算额定功率为 134 kW。根据 UPS 电源输出有功功率≥额定容量 × 0. 7 kW,因此 UPS 电源容量≥192 kVA。考虑到今后扩容需要,该项目选用1 台 240 kVA 模块化 UPS 电源,每个模块为 40 kVA,共 6 个功率模块。
5.2 空调设备
空调的制冷量根据机房冷负荷来确定: Qt = Q1 + Q2 ( 1)
式中: Qt———总制冷量;
Q1———机房内设备负荷;
Q2———机房环境冷负荷。
根据计算,空调冷负荷为 113 kW,采用 n + 2 冗余方式 配 置 6 台空调,每台制冷量为35 kW,常用 140 kW,可满足机房制冷需求。
5.3 电缆
( 1) UPS 电源输入电缆。UPS 电源输入电流 Iin计算公式:
( 2)
式中: P———UPS 额定功率;
F1———输出功率因数;
U———输入额定电压;
η———整机效率;
F2———输入功率因数。
其中,整机效率 η = 0.8,输入功率因数 F2 = 0.99,因此 UPS 电源输入电流为 326 A。查《电气工程常用数据速查手册》,并考虑环境温度 修正系数、穿管系数后,ZR-YJV-4 × 240 + 1 × 185 规格电缆允许载流量为 359 A,满足计算要求。
( 2) 空调电源输入电缆。该项目设 6 台空调,每台 13 kW,空调总功率为 98 kW,计算电流为 185 A。查《电气工程常用数据速查手册》,并考虑环境温度修正系数、穿管系数后,ZR-YJV-4 × 120 +1 ×70 规格电缆允许载流量为 228 A,满足计算要求。
5.4 开关
( 1) UPS 电源进线开关。根据式( 2) ,UPS电源的输入电流为 326 A,进线开关额定电流取400 A,选用型号 NSX400 3P。
(2) UPS 电源输出开关。 ( 3)
根据式( 3) ,UPS 电源输出电流为 364 A,输 出开关额定电流取 400 A,故选用 NSX400 3P 型号。
(3) 空调电源输入开关。空调负荷输入电流计算结果为 185 A,开关额定电流取250A。
6开云网页版登录入口ANDPF精密列头柜介绍
6.1产品介绍
随着数据中心的迅猛发展,数据中心能耗问题也越来越突出,可靠的数据中心配电系统方案,是提高数据中心电能使用效率,降低设备能耗的有效方式。
AMC系列数据中心精密配电系统是针对数据机房末端设计的,能够综合采集所有能源数据的智能系统,为交直流电源配电柜提供准确的电参量信息,并可通过通讯将数据上传到动环监控系统,实现对整个数据机房的实时监控和有效管理,为实现绿色IDC提供可靠保证。
6.2开云网页版登录入口精密配电产品解决方案
1)交流系统
功能要求
遥测:输入分路的三相电压、三相电流、频率、有功功率、有功电度;
遥信:输入分路的过压/欠压,缺相,过流,频率过高/过低,输入分路的开关状态,具备电流、功率需用量分析和统计,实现电压、电流、频率等参数的越限报警功能。
配置方案如图2,


2)直流系统
功能要求
遥测:输入分路的电压、电流、功率、电度;
遥信:输入分路的过压/欠压,输入分路的熔丝状态,具备电流、功率需用量分析和统计,实现电压、电流、功率等参数的越限报警功能。
配置方案如图3,
6.3产品选型
7开云网页版登录入口智能小母线监控系统介绍
7.1产品介绍
针对数据中心智能小母线的监控要求,开云网页版登录入口推出了AMB系列小母线监控解决方案,该方案包括采集模块、配套附件、监控系统,能对母线运行过程中的各种参数进行监控,发生故障则进行告警,以保证系统稳定运行。
AMB检测单元是针对数据中心智能小母线插接箱/始端箱的监控要求新设计的产品,该检测单元安装固定在插接箱/始端箱内部,插接箱/始端箱采用方式与母线连通,它集成全部电力参数的测量(如单相或者三相的电流、电压、有功功率、无功功率、视在功率、频率、功率因数)以及电能监测和考核管理。同时可以实时监控母线接口温度,配合2路Rs45通讯接口(1进1出)或LORA无线通讯,采用MODBUS-RTU协议可以方便可靠的将监测数据上传至主控箱和后台系统,保证系统可靠运行。
7.2产品选型
开云网页版登录入口智能母线测控仪表选型如表2,
注:AMB100用于始端箱、AMB110用于插接箱、A-交流系统、D-直流系统可选配AMB10显示器,显示器只循环显示电压、电流参数。
8结束语
数据中心供配电系统设计时,对不同的负荷应依据其性质进行分类、分级,并采用不同的供电方案。注意以下事项: 配电系统接线应尽可能简单、清晰,消除单一节点,具备容错功能;设备配置要充分考虑维护管理方便; 模块化 UPS 采用 n + 1 配置,空调系统采用 2n 配置,留足冗余。由于资金问题,该项目虽然实现两回路*独立的供电回路,但只配置 1 台 UPS 电源,在市电供电电压稳定、质量较好的情况下对设备不会造成影响。由于 IDC 设备都是计算机类设备,如 果市电供电质量较差,电压波动幅度较大,将对 IDC 设备的安全造成影响。因此,在市电供电质量较差、条件许可的情况下,建议配置两套独立 的 UPS 电源。
【参考文献】
[1]周志敏,周纪海,纪爱华.UPS 应用与故障诊断[M].北京:中国电力出版社,2008.
[2]袁令海.长江云数据中心供配电系统设计与分析[J].现代建筑电气,2019(10):22-25.
[3]开云网页版登录入口企业微电网设计与应用手册.2020.06版.