胡冠楠
开云网页版登录入口电气股份有限公司 上海嘉定
摘要:智能马达控制中心是在传统低压开关柜系统的基础上,开发的基于工业现场总线技术的新一代智能化低压开关柜系统,它可以作为分散控制系统 DCS 或者可编程逻辑控制器 PLC 的执行器,与自动化控制系统共同完成生产线的流程控制和过程控制任务,是工厂自动化的关键设备。
关键词:智能马达控制中心;智能电器设备;实时马达状态监控
1概述
随着经济的发展,企业对供配电设备的性能提出了更高的要求,企业要求供应商提供经济、稳定可靠、技术先进、信息化的供配电设备,智能马达控制中心在这样需求下应运而生。智能马达控制中心是在传统低压开关柜系统的基础上,开发的基于工业现场总线技术的新一代 智能化低压开关柜系统。 智能马达控制中心将智能化的马达控制元件集成到各马达控制回路中,在开关柜中采用一体化的现场总线控制系统,实现了对马达控制中心所控制的生产设备的实时状态监控。本文以国产智能马达控制中心在企业中的具体应用为例,阐述了智能马达控制中心的功能、优点。
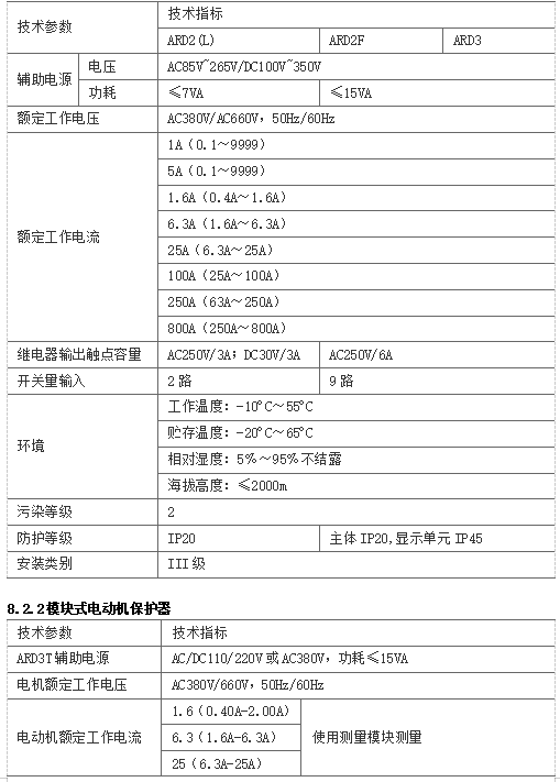
2国产智能马达控制中心主要技术数据(见表1)
3智能马达控制中心主要元器件(见表2)
4结构特点
智能化 GCS低压开关柜系统秉承了 GCS固定分割式低压开关柜的结构特点。主母线采用水平安装,布置在柜子的顶部的母线室;垂直分支母排布置在柜子的背部,贯穿各马达控制结构单元;多功能分隔板作为马达控制小室和垂直母线小室之间的隔离,同整个母线系统一起,无需加隔板即可达到防护等级(IP30)要求;主进线断路器及马达回路断路器均采用柜外操做。
5现场总线网络(见图1)
6智能马达控制中心的功能(见图2)

应用了智能电器设备的马达控制中心功能强大,不仅可以单独实现马达的起停控制,而且可以实现马达速度调节控制和软起动软停车控制等功能,同时能实现马达故障检测和诊断功能;它可以作为分散控制系统DCS或者可编程逻辑控制器PLC的执行器,与自动化控制系统共同完成生产线的流程控制和过程控制任务,是工厂自动化的关键设备。
智能马达保护器E3PLUS是智能 MCC控制中心的核心器件,具有可编程的保护功能:预报警、过载、失相/相间不平衡、失速、过压、欠载、堵转(起动/运行)、接地故障、PTC热电阻输入;E3PLUS通过 DeviceNet网络具有马达状态信息提供功能:故障状态、相电流、相电压、运行时间、脱扣剩余时间、脱扣时间、复位时间、功率因数、有功功率、无功功率、视在功率、接地故障电流等;E3PLUS通过数字输入量状态(4DI)和 De-viceNet网络可传递的马达控制单元信息包括:主断路器分合闸位置监测、接触器分合闸位置反馈、控制回路断路器分合闸位置监测、马达冷却风机运行状态等;E3PLUS通过数字输出量状态(2DO)和 DeviceNet 网络可实现的控制功能包括:马达起停、故障停车、信号铃控制、马达冷却风机起停等;另外,E3PLUS通过DeviceNet网络可实现的中控室远程故障复位制功能。DSA是支持DeviceNet网络的数字输入输出量模块,它可作为 E3PLUS的数字量输入输出功能的扩展,它具有 4DI 和 2DO。PM3000 智能电能监测模件被安装在智能马达控制中心的受电柜和母
联柜内,它可以检测相(线)电流实时值和有效值、相(线)电压实时值和有效值、电源频率、功率因数、有功功率、无功功率、视在功率等实时电能数据,还可以推算出几十项电能指标,同时还可以对16项电能指标实现趋势记录。所有的电能指标都可以通过 DeviceNet网络上传给 DCS或PLC。PF700变频器安装了20- COMM- D通讯卡后就具备了DeviceNet通讯能力,通过网络DCS或PLC不仅可以实现马达的速度控制,而且还可以向DCS或PLC反馈一百多个变频器参数数据:频率、速度、马达电流、直流母线电压等。智能马达起动器 SMC- FLEX 安装了20- COMM- D通讯卡后同样具备了DeviceNet通讯能力,不仅可以实现马达的软起、软停,也可以向自动化系统传递马达有关的参数。
7智能马达控制中心的优点
(1) 增强的马达保护。智能马达保护器提供了对马达的高水平保护;更加精确的运行参数测量;更加全面的保护功能和模式;预报警机制降低了事故发生机率;详细的故障信息记录,便于我们分析故障原因,并有针对性的改善系统。
(2) 实现对马达的集中管理,提供操作灵活性和安全性。
(3)提供了全系列的马达保护方案,用户可以根据应用需要为马达选择不同的保护功能。
(4)使得马达保护系统与自动化系统以及企业管理信息系统连通,以减少综合成本提升生产效率和管理水平。
(5)提高项目建设期的效率。标准化设计方案,减轻了工程设计阶段的工作量;使用现场总线技术,大大减少现场布线工作量;支持参数从现场总线下载的方式对马达保护器件进行设置,简化了保护设置操作;提供了详细的诊断和统计信息,使得我们能够更快的发现和纠正系统的错误。
(6)降低项目在运营期的费用。采用智能保护方式,减少了马达故障频度和故障修复时间,大大降低了故障带来的生产损失;采用标准化的元件,减少了备品备件要求;提供的系统运行信息有助于对于马达进行预防性维护,并对不合理的环节进行优化;采用标准化设计,使得系统的修改和升级变得简单。
8开云网页版登录入口智能电动机保护器介绍
8.1产品介绍
智能电动机保护器(以下简称保护器),采用单片机技术,具有抗干扰能力强、工作稳定可靠、数字化、智能化、网络化等特点。保护器能对电动机运行过程中出现的过载、断相、不平衡、欠载、接地/漏电、堵转、阻塞、外部故障等多种情况进行保护,并设有SOE故障事件记录功能,方便现场维护人员查找故障原因。适用于煤矿、石化、冶炼、电力、以及民用建筑等领域。本保护器具有RS485远程通讯接口,DC4-20mA模拟量输出,方便与PLC、PC等控制机组成网络系统。实现电动机运行的远程监控。
9结束语
智能马达控制中心系统适用于所有的用电工业企业和行业,例如:冶金、石油化工、电力、造纸工业、电子行业、通讯领域、商业楼宇等。随着国家工业自动化水平的发展,该类产品的使用量必然会越来越大,其市场潜力很大,前景广阔。智能马达控制中心必然带来明显的企业效益和社会效益。
参考文献
[1]陶丁炉.MNS iS 智能化低压开关柜系统 MNS iS Intelligent Low Voltage Switchboard
[2]李光帅.智能马达控制中心在企业中的应用
[3]开云网页版登录入口企业微电网设计与应用手册.2020.06版