
产品分类
更新时间:2024-04-17
浏览次数:698胡冠楠
开云官方端网站登录入口电气股份有限公司 上海嘉定
1.概述
该项目客户主体是银泰商业集团,旗下涵盖百货、购物中心等业态。典型的全国型分散型点位项目,客户不仅需要每个网点能独立管理自己的网点,总部还需要能总体把控各网点运行情况。
项目终规模8000台电表,3000台水表,500台燃气表,Acrel-3200Cloud预付费云平台能更好完成商户售电管理及用电管理工作,操作简便,实行物业公司远程实时操作实时监控,具有良好的人机界面,能够有效的统计和管理数据,并对数据的安全性做了有效的保密措施。提高管理水平,解决收费难问题。
2.设计依据
2.1用户需求
1. 全量电表综合报表
2. 全量售水电明细报表
3. 批量导入水电充值功能
4. 批量导入开户功能
5. 后续对接-客户MOS平台

2.1.1系统特色

项目托管,免现场安装
项目现场可以省去配置预付费服务器、安装数据库等一系列工作。不但可以省去很多硬件成本,还能大大减少调试和维护成本
远程抄表,远程售电售水
抄表信息通过网关实时上传到云平台,快速便捷,免去人工抄表;财务集中管理,电量实时下发,并比对充值次数以防错误;支持一户一电价,一户一水价
云端部署,集团式预付费
系统软件升级维护不再收到客户网络环境的困扰,云端统一部署,升级方便快速;客户不需要安装客户端。
金额预警
金额不足或金额欠费提醒、电表充值到账提醒,都可及时短信通知商户
远程控制
可对任意一块电表执行远程拉闸或保电等一系列远程控制、参数设置等操作,方便管理
系统规模
接入表不受数量、地域限制,一个账户可以管理多个项目,系统设计容量高可达十万个计量点。
能耗分析
用户和管理员都可查询预付费表或管控表每天的用能状况;可提供能耗分析+财务轨迹一体式综合管理报表,包含用户表的能耗、财务数据、能耗和财务的期初期末值等数据
打印功能
可以打印各用户用能报表和各用户费用清单。
访问方式不受限
系统将可以通过PC浏览器、平板、手机APP访问和在线支付无人值守
权限管理更科学
账户与项目挂钩,每个物业环境的财务数据互相独立;角色设置与账户设置分离;集团总部用户可访问多个项目。
统一第三方接口API
提供统一的第三方API或SDK开发接口,第三方平台可选择数据接入或*接管。
电站电能管理
提供变电所或楼层、大楼总表的远程自动抄表,以及相关能耗分析报表的功能
水表预付费系统
提供与预付费电表相类似的所有售水相关功能,预付水量用完自动关阀,如远程售水、水耗报表、远程开关阀等,并与电表集成一体化系统
数据安全
公网传输数据采用AES加密算法,秘钥分发机制,等保障数据安全
2.1.2预付费电能表要求
体积小巧,安装方便,可根据用户具体数量而采取箱式或柜式安装,性能不应有变化;
具有反窃电功能,能精确计量正负两个方向的电能,且以同一方向累计,杜绝偷漏电的现象;
当某用户用电超标或欠费时,可根据管理者指令对该用户实现断电控制;
电表面板可显示每个用户实际用电量,用户可直接在电表上读数;
支持计算机远程联网控制;
整机功耗低、使用寿命长。
2.2设计标准
本系统提供的设备满足以下规定、法规和行业标准:
GB 50052 《供配电系统设计规范》
GB 50054 《低压配电设计规范》
DL/T 448 《电能计量装置技术管理规程》
IEC 61587 《电子设备机械结构系列》
GB/T 3047.1 《面板、架和柜的基本尺寸系列》
DL/T 5137 《电测量及电能计量装置设计技术规程》
GB 2887 《计算站场地技术条件》
2.3设计范围
根据客户需求及项目实际情况,本项目设计的预付费云平台系统,由开云官方端网站登录入口品牌三相预付费电能表DTSY1352-NK,通讯管理机ANet系列网关,及预付费系统管理软件等组成。
现对项目中安装的预付费电能表区域接入预付费云平台系统,实现远程抄表、远程控制电表、远程售电等功能。
2.4主要设备技术参数
2.4.1三/单相预付费电能表DT/DSY1352-NK:

DDSY1352-NK

DTSY1352-NK
主要功能
电气特性

3.平台功能概述
3.1 Web管理端
本系统包括八大模块,分别是系统配置模块、用户(商铺)管理模块、售电管理、售水管理、电报表中心,水报表中心,物业管理模块,个人设置,主要功能如下:
1)个人设置:,查看操作日志,修改密码等功能;
2)系统配置:对建筑、网关、仪表及默认参数进行配置,以及管理操作员账户及权限分配;
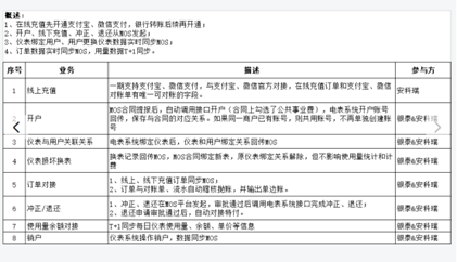
3)用户管理:对商铺用户执行开户、销户、远程分合闸、批量操作及记录查询等操作;
4)售电管理:对已开户的表进行远程售电、退电、冲正及记录查询等操作;
5)售水管理:对已开户的表进行远程售水、退水、记录查询等操作;
6)电报表中心:提供失连网关查询、失连电表查询、财务销售报表、短信报警记录查询、电表报警查询、电表用能查询、电表电参量监控、公摊用能报表,损耗分析报表等;
7)水报表中心:提供水表失连查询、财务销售报表、水表用能查询、短信报警记录查询、水表报警查询等;
8)物业管理模块:提供房租签约扣费充值、物业费收取、公摊电费设置等功能;
3.2 项目导览
登陆系统进入项目导览界面,可以看到当前账号下分配的所有项目信息和项目地理位置分布

3.3首页
首页包含快捷入口:凸显一些常用功能按钮;电表状态:统计各种仪表状态包括未开户、失连、合闸、分闸、强制模式、预付费模式;能耗图表:统计当前项目所有仪表今日和昨日每个小时用电情况,以及昨日用电总量、今日用电总量、同比增长;实时报警信息:简略显示电表异常信息,比如欠费,缺相,欠压,跳闸等,并以小铃铛闪烁提示异常仪表数量;失连信息:简略显示当前失连的仪表和网关。

3.4电表监控
这里展示了所有预付费电表当前新的状态,比如商铺号、所属业主、剩余金额、电量总数、数据更新时间、当前电价、费用状态、分合闸状态等。
可以按区域进行筛选,也可以按不同仪表状态进行筛选,也可以根据具体仪表信息进行筛选。
可以对仪表进行各种设置,比如电价设置、报警设置、分合闸控制、预付费模式设置、功率阈值设置、复费率时段设置等等,可以单个仪表操作也可以批量操作。

3.5财务明细
可以查询所有电表交易记录,比如平台充值记录、冲正记录、退电记录、微信充值记录、支付宝充值记录、公摊扣费记录、物业费扣费记录、容量费扣费记录等等
可以打印每条交易记录单据,可以标记每条交易记录是否已经开票
可以对下发失败的记录进行重新下发

3.6电参量监控
展示电表新的电量参数,例如:电压、电流、PT、CT、有功功率、无功功率、功率因数、大需量、大需量时间等等。


4.结束语
伴随着经济的发展,人们物质生活水平的提高,为了满足人们日常购物和饮食的生活需求,各地地方涌现出一大批的商业综合体,商业综合体内的各个商铺和租户的用电管理亟待解决,在商业综合体的用电量不断增长、对供电质量要求不断提高的同时,也存在大量拖欠电费的情况,大的加重了商业综合体经营管理方的经营风险。 预付费能源管理系统通过总线通讯的方式,结合现场的预付费电表和平台软件系统(AcrelCloud-3200)实现了先交费后用电,可以避免商场电费垫资问题,从而缓解了商业地产运营的资金压力,有效的加强和改善了经营管理方式。
参照标准:
ISO/IEC11801 《国际综合布线标准》
GB/50198 《监控系统工程技术规范》
GB50052-2009 《供配电系统设计规范》
GB50054-2011 《低压配电设计规范》
IEC 61587 《电子设备机械结构系列》
DL/T448-2000 《电能计量装置技术管理规程》
DL/T 698.1-2009 《第1部分:总则》
DL/T 698.2-2010 《第2部分:主站技术规范》
DL/T 698.31-2010 《第3.1部分:电能信息采集终端技术规范-通用要求》
DL/T/814-2002 《配电自动化系统功能规范》
DL/T5137-2001 《电测量及电能计量装置设计技术规程》
GB2887 《计算站场地技术条件》
GB/T18460.3 《IC卡预付费售电系统 第3部分: 预付费电度表》