
产品分类
更新时间:2024-04-18
浏览次数:796胡冠楠
开云官方端网站登录入口电气股份有限公司 上海嘉定
摘 要:分布式光伏发电特指在用户场地附近建设,运行方式多为自发自用,余电上网,部分项目采用全额上网模式。分布式光伏全额上网的优点是可以充分利用分布式光伏发电系统的发电量,提高分布式光伏发电系统的利用率。发展分布式光伏发电对优化能源结构、实现“双碳目标"、推动节能减排、实现经济可持续发展具有重要意义。
关键词:分布式光伏;全额上网;“双碳目标"
1.概述
作为全球能源消费大国,我国积极推进“双碳"目标发展,新能源装机容量大规模、爆发式增长。[1]传统电力系统正向高比例新能源电力系统转变。分布式光伏的大规模接入,会使配电网面临电能质量下降,供电可靠性安全性不足,调节能力下降的挑战。[2]
光伏发电具有显著的能源、环保和经济效益,绿色能源之一,在我国平均日照条件下安装1千瓦光伏发电系统,1年可发出1200度电,可减少煤炭(标准煤)使用量约400千克,减少二氧化碳排放约1吨。根据世界自然基金会研究结果:从减少二氧化碳效果而言,安装1平米光伏发电系统相当于植树造林100平米,目前发展光伏发电等可再生能源是根本上解决雾霾、酸雨等环境问题的有效手段之一。
本次建设规模为5980千瓦分布式光伏发电,以10KV并入原供电系统。本项目电量结算原则为:全额上网。[3]项目计划2024年3月底建成投产。该企业光伏电站至公共连接点所有工程由投资建设;该企业光伏配电室1个并网点处装设电能质量在线监测装置;企业配电室内的计量表、企业光伏开关室的1个并网点装设供电公司提供的光伏发电计量表。
2.系统结构
分布式光伏监控系统是指:通过执行规定功能来实现某一给定目标的一些相互关联单元的组合,利用计算机技术、现代电子技术、通信技术和信息处理技术等实现对变电站二次设备的功能进行重新组合、优化设计,对光伏电站全部设备的运行情况执行监视、测量。
系统可分为三层结构:即现场设备层、网络通讯层和平台管理层。
现场设备层:包含AM5SE-K公用测控装置、APView500电能质量在线监测装置、IPC200频率电压紧急控制装置、AM5SSE-IS防孤岛保护装置、计量表等设备,用于采集站内配电柜内电气运行参数、开关状态等数据,在10kV变电所配置直流电源,保障现场设备良好的运行环境。
网络通讯层:包含ANet-2E4SM智能网关。网关主动采集现场设备层设备的数据,并可进行规约转换,数据存储,采集数据通过网口上传至通信室分布式光伏监控系统统平台;同时网关充当远动通信装置,将现场设备数据采集后通过交换机经纵向加密数据加密后上传调度网。
平台管理层:分布式光伏监控系统平台、国网荆州供电公司调度控制中心平台。

图1 监控系统网络结构图
3.解决方案
本项目园区采用10kV供电,有一处电源接入点。
该项目为一般厂房用电,按四级负荷要求供电,10kV采用单母线接线方式。该项目采用“全额上网"模式,利用原有的电源点作为光伏高压并网点并入电网端,并网点设置集电线路柜,站用变柜,SVG柜,PT柜,计量柜,并网出线柜。新增的光伏系统配置自动化系统,实时采集并网信息,信息上传至当地调控中心DMS系统。光伏发电逆变器电源电压,经室内升压变升压至10kV后,通过高压电缆接入新增的10kV光伏高压柜,并入原10kV市电高压柜。

图2 光伏电站一次系统图
3.1方案综述
本次工程为5.98MWp的分布式光伏发电项目,项目采用“全额上网"模式。根据用户配电系统管理需求,需要对10kV开关柜、光伏逆变器、交直流系统等进行全方面监控与保护,及时发现故障故障,保证配电系统可靠运行。
在光伏配电室配置一套Acrel-1000DP分布式光伏监控系统,通过通信管理机及网络交换机实时采集各个光伏配电间的继电保护装置、电能质量、安全自动装置、光伏逆变器等二次设备数据,实现整个厂区供配电系统的全面电力监控与自动化管理。
在各个配电室配置一套直流电源系统(带蓄电池)和UPS电源,为整个光伏电站的断路器执行机构、二次设备及监控主机等重要设备运行提供稳定可靠的电源。
在每间光伏配电室光伏计量柜配置关口计量电能表、并网电能表,用于光伏发电计费补偿。
本项目采用有线的方式,通过光伏纵向加密上传到荆州供电公司通信机房,并接入配网主站。一面远动通讯屏,远动通讯屏配置数据1台综自网关、1台交换机、1台GPS时钟、1台正向隔离装置,一台模块化智能网关和三个485拓展模块。1台频率电压紧急控制装置。
3.2技术方案
3.2.1继电保护及安全自动装置需求
分布式电源继电保护和安全自动装置配置符合相关继电保护技术规程、运行规程和反事故措施的规定,装置定值应与电网继电保护和安全自动装置配合整定,防止发生继电保护和安全自动装置误动、拒动,确保人身、设备和电网安全。10kV接入的分布式电源,保护和安全自动装置配置还应满足《分布式电源涉网保护技术规范》(Q/GDW11198)的要求。
1.线路保护测控装置:光伏电站线路发生短路故障时,线路保护能快速动作,瞬时跳开相应并网点断路器,满足全线故障时快速可靠切除故障的要求。为保障供电可靠性,减少停电范围,在高压配电室光伏并网出线柜、高压配电室1#光伏集电线路柜、高压配电室2#光伏集电线路柜各配置1套带方向过流保护。
2.电容器保护装置:在高压配电室10kVSVG柜,装设1套电容器保护装置,实现欠电压,过电压,零序电压,不平衡电压保护,异常紧急控制功能,跳开电容器断路器。
3.频率电压紧急控制装置:实现变电站低周低压减载控制,具有测量两段母线或两条联络线的电压、频率,作为判别依据。
4.公共测控装置:适用于中压配电系统的进线、大容量主变压器出线回路,实现电参量遥测、开关状态与告警信号遥信功能。
5.防孤岛保护装置:针对电网失压后分布式电源可能继续运行、且向电网线路送电的情况提出。孤岛运行一方面危及电网线路维护人员和用户的生命安全,干扰电网的正常合闸;另一方面孤岛运行电网中的电压和频率不受控制,将对配电设备和用户设备造成损坏。防孤岛装置应具备线路故障时,确保电源能及时断开与电网连接,确保重合闸能正确动作。
6.光伏电站本体应具备故障和异常工作状态报警和保护的功能。
7.光伏电站应支持调度机构开展"四遥"(遥测、遥信、遥控、遥调)应用功能。
8.恢复并网:当光伏发电系统因电网扰动脱网后,在电网电压和频率恢复到正常运行范围之前,光伏发电系统不允许并网;在电网电压和频率恢复正常后,通过10kV电压等级并网的分布式电源恢复并网应经过电网调度机构的允许。
9.系统继电保护应使用专用的电流互感器和电压互感器的二次绕组,电流互感器准确级宜采用5P、10P级,电压互感器准确级宜采用0.5、3P级。
10.光伏电站内需配置直流电源屏(带蓄电池)和UPS电源,供新配置的保护装置、测控装置、电能质量在线监测装置等设备使用。
3.2.2调度自动化需求
光伏电站投运后,由市调调度,并由市级供电公司对运行进行管理。因此,需建立光伏电站至市调的调度通信以及远动等信息和数据传输通道。
10kV光伏电站本体需配置配电自动化终端监控系统,具备与电网调度机构进行双向通信的能力,能够实现远程监测和控制功能,应能接收、执行调度端远方控制解/并列、启停和发电功率的指令,具备群调群控及远动功能,有关光伏电站本体信息的采集、处理采用监控系统来完成,具备符合相关标准通信协议的远传功能。光伏电站配电自动化终端监控系统实时采集并网运行信息,主要包括主断路器状态、
并网点开关状态(具备遥控功能)、并网点电压和电流、光伏发电系统有功功率和无功功率、光伏发电量、频率等,上传至市供电公司配网自动化系统主站,当调度端对分布式电源有功功率和无功电压有控制要求时,就地监控系统应能够接收和执行上级调度主站系统的控制命令。
站内对时方式:分布式电源10kV接入时,应能够实现对时功能,可采用北斗对时方式、GPS对时方式或网络对时方式。
3.2.3电能计量需求
根据Q/GDW10347-2016《电能计量装置通用设计规范》的规定,本项目需设置关口计量电能表、并网电能表,用于光伏发电计费补偿。
3.2.4电能质量在线监测需求
根据Q/GDW10651—2015《电能质量评估技术导则》的相关要求;通过10(6)kV~35kV电压等级并网的变流器类型电源应在公共连接点装设满足GB/T19862要求的电能质量在线监测装置,以满足接入福建电网电能质量监测子站通信机的接入规范,对电压、频率、谐 波、功率因数等电能质量参数进行监测,电能质量监测数据应至少保存一年。
光伏电站应满足《国网湖北电力做好中低压分布式电源接入系统优质服务指导意见》有关电能质量要求的规定,当接入配电网的分布式电源导致公共连接点 电能质量不满足相关要求时,运营管理方应在规定时间内采取改善电能质量措施,未采取治理措施或采取改善措施后电能质量仍无法满足要求时,电网运营管理部门采取断开该分布式电源管控措施,直至电能质量满足要求时方可重新并网。通过10KV电压等级并网的分布式电源,应具备低电压穿越能力和高电压穿越能力,高低电压穿越的考核曲线应满足现行技术规范要求。
通过10(6)kV~35kV电压等级并网的分布式电源,应在并网运行后6个月内向市供电公司提供运行特性检测报告,检测结果应符合Q/GDW10651—2015《电能质量评估技术导则》的相关要求。分布式电源接入电网的检测点为电源并网点,应由具有相应资质的单位或部门进行检测,并在检测前将检测方案报市供电公司调控中心备案。
在新(扩)建谐波源用户投运后,市供电公司营销部组织对用户谐波进行测试。如发现评估不超标而实测超标的用户,市供电公司营销部应对该用户下发谐波整改通知,及时落实用户谐波治理措施。
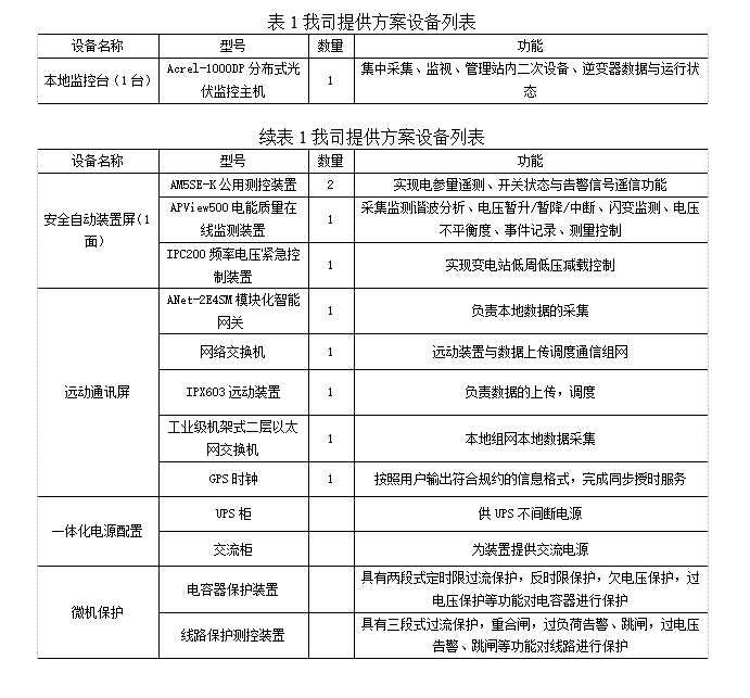
3.3配置设备清单


图3 光伏电站屏柜布置图

图5 安全自动装置屏柜布置图
4.系统功能
4.1实时监测
Acrel-1000DP分布式光伏监控系统人机界面友好,能够以配电一次图的形式直观显示配电线路的运行状态,实时监测各回路电压、电流、功率、功率因数等电参数信息,动态监视各配电回路断路器、隔离开关、地刀等合、分闸状态及有关故障、告警等信号。同时可以设计整体界面,供用户选择对应配电房对应光伏组件或高压部分进行查看。
图6 实时监测主界面图
4.2电能质量监视
在电能质量监控图中,可以直接查看电流电压总有效值、电压波动、电压总畸变、正反向有功电能、有功、无功功率等电能质量信息。可以根据这些信息监测现场电能的质量,及时的做出应对方案。

图7 电能质量监视界面图
5.结语
在“双碳"背景下,随着分布式新能源的广泛建设,高渗透率分布式光伏接入配电网后势必产生的电压问题,因此在促进分布式光伏并网过程中需要一套安全可靠的分布式光伏监控系统解决方案,为用户、电网助力分布式光伏高比例有序并网,强化分布式光伏的统一管控,推动分布式光伏和大电网的协调运行,搭建数据透明、调控便捷、能源互动的新型分布式新能源调度管理体系。
参考文献
[1]韩肖清,李廷钧,张东霞,等.双碳目标下的新型电力系统规划问题及关键技术[J].高电压技术,2021,47(9):3036-3046.
[2]陈国平,李明节,鲁宗相,等.关于新能源发展的技术瓶颈研究[J].中国电机工程学报,2018,38(7):1893-1904+2205
[3] 田由甲,戴彬,郭刚,等.分布式光伏并网方式及数据采集与控制的方式综述[J].2023,4(3)
上一篇:剩余电流继电器在道路照明TT接地系统中的应用