
产品分类
更新时间:2024-07-22
浏览次数:450胡冠楠
开云网页版登录入口电气股份有限公司 上海嘉定
【摘要】:随着物联网和云计算的发展,基于单灯智能控制的智慧照明系统在高速公路主线照明中得到了广泛应用和发展。简要介绍了智慧照明系统,并通过分析智慧照明系统在佛山市高速公路照明工程中的应用案例,提出了智慧照明系统的若干思考。
【关键字】:高速公路单灯智能控制;智慧照明系统;应用
0引言
随着人工智能的发展和“双碳"目标的提出,各地的智慧交通建设正陆续发力。同时,为了更好地提升出行人员夜间驾驶的安全性和舒适性,高速公路照明工程已不仅局限于隧道内,越来越多的路段开始考虑建设主线和互通中的照明工程。据相关文献,照明用电量约占全社会用电量的13%,其中路灯用电量约占照明用电的30%,因此,在照明工程中采用新技术降低照明能耗、提升照明管理水平,达到照明领域的绿色节能,是高速公路管理部门关注和思考的问题之一。
由于路灯的单灯控制至少可以节省用电量10%,且维护保养成本也能明显下降,具有较好的经济效益,因此建设基于单灯控制的智慧照明系统,将助力实现绿色节约的目标。
本文分析了基于单灯控制的智慧照明系统在佛山市高速公路照明工程中的应用,此外,根据实践经验和出行需求,提出了智慧照明系统的若干思考。
1照明控制系统
1.1 传统的照明控制系统
早期的照明控制系统大多采用有线控制,其控制方式一般采用时间控制、回路控制或两者相结合的控制方式。这种传统的控制方式没有细化到控制任意一杆灯,无法实现地管控和节能。比如,当有一盏灯具发生故障时,传统的照明系统无法地感知到故障位置,需要花费大量时间进行人工排查,存在人工巡检范围大、费时费力等缺陷。另一方面,传统的照明系统没有考虑对灯具的分组控制和精细化控制,造成用电浪费甚至光污染。
1.2 智慧照明系统
智慧路灯是分布在高速公路广泛、均匀的物联网,可成为智慧高速公路建设的切入点和智能终端,在社会、经济等方面具有较明显的效益(表1)。

由于智慧照明系统具备不间断地监控每个照明灯具的功能,可防止电网的浪涌电压对光源造成损坏,使灯具的平均寿命相应延长了2倍以上,显著降低了灯具更换的费用,也大幅减少了照明系统管理人员的工作强度,使照明管理变得更加经济和人性化。同时,由于智慧照明系统与物联网、云计算等科技相结合,对每一杆路灯进行智能控制和精细管理,是智慧路灯的创新性发展,将推动智慧高速公路的建设、管理与发展。
2佛山市高速公路照明工程项目案例
2.1 项目概况
项目建设范围为广佛高速公路主线、广三高速公路主线、佛开高速公路主线和广珠西高速公路主线共100km的照明工程,4条路段累计安装发光二极管(LightEmittingDiode,LED)照明灯具5266套。项目条件复杂,有高边坡、垂直边坡、国防光缆、石油管道、天然气管道和供水管道等。根据现场实际,项目克服各种困难并于2021年1月至4月陆续完成亮灯和智慧照明控制,其中照明控制系统采用了基于单灯控制的智慧照明控制方案,是本次照明工程改造的一大亮点。
2.2 基于单灯控制的智慧照明系统的应用
2.2.1 总体方案
系统整合了专业高效的LED智能照明灯具、窄带物联网数据通讯、简单实用的华为云平台以及集成的服务,系统总体方案如图1所示。
图1 智慧照明系统总体方案
智慧照明系统在传统照明系统的基础上,融合了物联网技术、计算机技术和地理信息技术等,将照明设施进行一体化管理,优化了照明管理流程,提高了照明管理人员的工作效率,实现对照明设备的化管理和智慧化控制,提高了照明管理水平和节能效率。智能照明控制软件平台是整个智慧照明系统的节点,是整个系统操作、维护、处理、分析和监管的远程控制。
2.2.2 系统架构
智慧照明系统按照道路照明的控制逻辑关系和照明线路拓扑而构成(图2),其包括数据控制、无线智能控制网关和单灯控制器等。无线智能控制网关集成了集中控制器,实现路灯的信息化监控。单灯控制器和集中控制器之间通过电力线载波进行通信,集中控制器和数据控制之间通过4G无线网络进行通信,且可随时更换5G通信模块。

图2 智慧照明系统拓扑图
2.3 智慧照明系统在该项目应用的优势
(1)节能减排、绿色节约。远程单灯控制可调用灯具信息,采集灯具亮度、电压、电流、功率及用电量等,以实现对单灯能耗的计量、延长灯具使用寿命,不断挖掘照明系统节能减排的潜力。且系统可以根据车流量和时间对单灯或分组制定控制策略,通过适当地调节灯具亮度和针对性地匹配开关灯时间,控制每一盏灯具,从而有效实现绿色节约。
(2)减少巡检成本、提高检修效率。智能照明控制平台借助地理信息系统对每一盏故障灯具进行定位,可自动识别故障位置和故障类别,大大减少了巡检人员和巡检车辆,从而明显地节省了灯具的巡查成本,有效支持路段的智能化运维。根据系统所采集的运行信息,显示故障的准确地点、设备状态和故障类型,维修人员可提前完成检修备料工作,改变了传统巡检模式定位难、需要逐个排查和效率低等缺点,缩短了维修时间,提髙了检修效率。
(3)实现照明控制和照明管理的精细化。传统的路段主线照明控制大多为回路控制,即通过控制箱变或变电所的低压出线回路开关,实现对主线照明的控制。这种传统的照明控制比较粗放,一般一个回路约为1km,即只能使1km范围内的灯具同时开启或同时关闭,缺乏精细化,容易造成用电的浪费。智慧照明系统结合了物联网技术、GIS技术,对所有照明灯具进行准确定位,可精细地控制单一灯具的开启与关闭,也可灵活地对各路灯杆进行分组、分路段控制。这种精细化控制有利于高速公路管理人员准确采集照明系统相关信息,对重要决策进行分析评估,提高高速公路照明管理水平。
(4)提高维修作业的安全性。由于每一杆灯在检修孔内都安装了单灯控制器和电源适配器,使其在整个智慧照明系统中具有单一的、可快速识别的身份编码,便于灯具的维修维护,且大部分故障可以在检修孔处维修,降低了高空作业车的使用率,提升了维修作业时的安全度。
(5)良好的拓展能力和应急能力。照明智能控制箱设备内置4G智能链路传输功能(支持国内移动/联通/电信三大运营商),方便客户进行远程监控和操作,采集报警信息,且具备良好的功能拓展能力,可随时更换5G通信模块。所提供的无线宽带可在紧急情况下作为应急数据传输通道,为临时卡点传输视频、语音、数据等信息,为应急工况下提供可靠的无线宽带通信保障。
2.4 主要设备及软件平台性能
2.4.1 单灯控制器
相比于传统的照明回路控制,智慧照明系统在每杆灯杆检修孔内安装内置电力线载波(PLC)、微功率无线通信的单灯照明控制器,可自由切换电力线载波和微功率无线通信模式,实现单灯控制,其原理及结构如图3所示。单灯控制器对每个灯具进行数据采集,上报管理平台,且根据路段管理Web版软件和管理人员手机APP指令可进行分路段、分区、分组、分回路和单灯等场景调控,以及灯具开关和调光等控制模式,同时具备异常开/关灯、灯具故障、灯杆漏电、功率不足、超流超限、超压、通信失败等报警功能。

图3 单灯照明控制器原理及结构
2.4.2 无线智能控制网关(含集中控制器)
采用模块化设计方式,内含通信模块(4G)、路灯控制模块、电参数检测模块,兼具4G智能链路传输和路灯集中控制两大功能。其通过双模通讯方式,即同时支持电力线载波(OFDMPLC)和微功率无线通信(RF433),控制终端的开、关灯和调光操作,并接收照明终端发送的路灯状况和电量使用信息。
2.4.3 智慧照明控制软件平台
智慧照明控制软件平台自上而下包括4个层次。软件平台架构如图4所示,软件平台界面如图5所示。

图4 智慧照明控制软件平台架构

图5 智慧照明控制软件平台界面
(1)展示层:提供照明控制的人机界面,如本地客户端、远程客户端、手机APP等。
(2)应用层:提供照明控制的应用功能,如设施资源管理、照明智能监控、单灯控制及节能管理、生产运维管理和移动监控等。
(3)服务层:提供三大服务(通信/数据服务、应用服务、GIS服务),如消息服务、远程通讯,报表和图表工具、安全服务、数据分析与访问,基础地图服务、地理数据服务等。
(4)数据层:对数据库进行统一编码标准和统一数据模型。
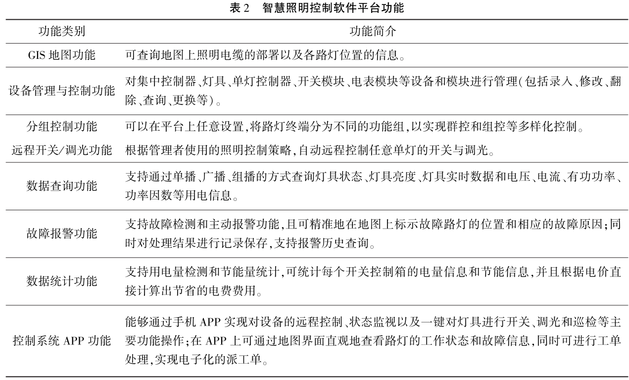
2.4.4 智慧照明控制软件平台功能
智慧照明控制软件平台具有GIS地图功能、设备管理与控制功能、分组控制功能、远程开关功能、分组控制功能等,见表2。

2.5 智慧照明系统在该项目应用的不足
智慧照明系统自2021年1月陆续投入以来,基于单灯控制的智慧照明系统得到了佛山市照明工程路段管养单位和出行者的好评,具有故障率低、故障识别、维修速度快、调光和控制功能实用性强、维护成本低等特点。但也存在一些不足之处,如建设期未考虑与路段上的车辆检测器、气象检测器、闭路电视监视系统和可变信息标志等其他现有设备进行联动;未考虑利用灯杆集成其他信息化设备以减少对土地的占用,节约空间和后期建设成本;也没有考虑使用区别于传统照明工程的低空照明,以提高行车的诱导性,降低维护费用。
3单灯控制智慧照明系统拓展思考
(1)整合路网信息,提高协同联动性和智慧水平。建议可将传统机电工程三大系统的数据整合到智慧照明控制系统中,比如通过视频图像传感器或雷视一体机采集通行车辆的数据,实现“车来灯亮、车走灯灭"的功能。同时,将气象检测器采集到的天气情况和路面温湿度信息、事件检测器采集到的特殊事件等信息整合到智慧照明控制系统中,设计对应的联动方案,提升照明系统的智慧化。
(2)利用路灯物联网承载其他上层应用。针对不同的路段情况,分析各类传感器、WIFI热点、车路协同路侧基础设施、毫米波雷达、全彩户外显示屏等信息化设备的需求,以合理设置智慧集约灯杆。同时,智慧集约灯杆也可作为5G微基站的天然搭配。这样既可提高灯杆的智慧化,又可避免设备基础等土建工程的重复建设,节约空间和建设成本。智慧集约灯杆可集成的设备见表3。

(3)合理布置低空照明。由于低空照明具有行车诱导性强的特点,建议对低空照明的课题进行深入研究,解决低空照明仍存在的问题与盲区,如可能造成驾乘人员的眩光等不适,使低空照明能成功应用于高速公路,服务广大出行者。同时制定相关的技术规范,根据不同路段的特点合理布置低空照明和高空照明,在节省照明工程建设费用的同时,为高速公路照明工程带来智慧化和人性化发展。
(4)加快标准框架体系的建设。标准化是支撑智慧照明系统建设的重要手段,标准化可以有效地规范智慧路灯的规划、设计、建设、运行及设备制造。而智慧照明系统相关的技术和产品仍处于继续发展和优化的过程中,未来将成为不同行业、不同部门的共享设备及共享数据,涉及到跨领域和跨部门的制度支撑问题,因此,标准化工作难度较大,框架体系尚未统一。建议加强照明、交通、数字化、市政和公共安全等各管理领域的协同合作,进一步加快智慧照明系统标准框架体系的建设。
4开云网页版登录入口智能照明控制系统
4.1概述
ALIBUS智能照明产品采用RS485总线技术,技术成熟可靠,安全稳定。开关驱动器具备独立工作的能力,适用于一些中小型的项目;模块化设计,可以任意拼接扩展,同时预留I/O口以及Modbus接口,还可以满足与AcrelEMS企业微电网管理云平台进行数据交换。
4.2应用场所
适合于各类智能小区、医院、学校、酒店,以及体育场所、机场、隧道、车站等大型公建项目的照明控制需求。
4.3系统结构

4.4系统功能
1)实时检测并显示各个模块的在线状态,反馈现场受控回路的开关状态,监控界面按照楼层各分区的布局和回路列表来浏览。
2)当发生模块离线、网关设备掉线或者状态反馈和下发控制命令不一致时会发生故障报警,并将故障报警信息记录并显示在界面中。
3)可以对单个照明回路实现开关控制;每个模块、楼层都有相应的模块控制开关和楼层控制开关,也可以一个模块或者整个楼层实现开关控制。
4)开关驱动器支持过零触发功能,负载(灯具)的分合操作仅在交流电过零时进行;可有效减少电磁干扰以及对电网的冲击,延长灯具与控制装置的寿命。
5)对每个照明回路可以预设掉电状态,当照明电源掉电时,开关驱动器会自动切换到预设的掉电状态;确保重新上电时灯具的开关状态是确定与可控的。
6)拖动调光控件,照明设备从0%到100%进行调光,可以对单个照明回路实现调光控制,调光总控可以对一个模块的照明回路实现调光控制,也可以对多个照明回路实现调光控制,通过图标的亮灭状态反馈现场开关的状态。
7)点击场景控件,打开或者关闭对应场景设置,软件界面上显示不同的场景模式和场景功能,通过图标的亮灭显示对应的场景状态是打开还是关闭。
8)设置定时时间,确认时间点后,对该事件点执行的动作进行设置,设置灯在设定的时间点亮或者灭。
9)系统可以通过预设的当地经纬度信息,自动计算每天的日升日落时间;根据天文时钟控制照明开关,实现日落开灯、日出关灯的功能。
10)所有定时控制计划均可下发保存至驱动模块;当上位机系统故障或模块离线时,驱动模块可以利用自带的RTC时钟维持定时控制计划的正常执行,不影响日常的照明控制效果。
11)系统结构是分布式总线结构;系统内各元件不依赖于其他元件而能够独立工作;系统内各元件可以通过程序的设定实现功能的多样性。
12)预留BA或三方集成平台接口,采用modbus、opc等方式。
4.5设备选型
名称 | 型号 | 功能 | 备注 | ||
开云网页版登录入口智能照明控制系统 | ALIBUS | 可通过控制面板、人体感应、照度感应、微波感应、上位机系统、触摸屏、手机、平板端等多种控制终端实现灵活多样的智能化控制 | |||
名称 | 型号 | 上行 | 下行 | 外形尺寸 | 备注 |
智能通信管理机 | Anet-1E1S1 | 1路以太网 | 1路RS485 | 140*90*50 | |
智能通信管理机 | Anet-1E2S1 | 1路以太网 | 1路RS485 | 140*90*50 | |
智能通信管理机 | Anet-2E4S1 | 2路以太网 | 4路RS485 | 168*113*54 | |
智能通信管理机 | Anet-2E8S1 | 2路以太网 | 8路RS485 | 168*113*54 | |
名称 | 型号 | 负载电流 | 安装方式 | 外形尺寸 | 备注 |
4路开关驱动器 | ASL220Z-S4/16 | 16A | 导轨式 | 144*90*70 | 1.控制火线 2.每回路额定电流16A 3.磁保持继电器 4.延时控制 5.电流检测 6.定时控制 |
8路开关驱动器 | AS220Z-S8/16 | 16A | 导轨式 | 216*90*70 | 1.控制火线 2.每回路额定电流16A 3.磁保持继电器 4.延时控制 5.电流检测 6.定时控制 |
12路开关驱动器 | ASL220Z-S12/16 | 16A | 导轨式 | 288*90*70 | 1.控制火线 2.每回路额定电流16A 3.磁保持继电器 4.延时控制 5.电流检测 6.定时控制 |
16路开关驱动器 | ASL220Z-S16/16 | 16A | 导轨式 | 360*90*70 | 1.控制火线 2.每回路额定电流16A 3.磁保持继电器 4.延时控制 5.电流检测 6.定时控制 |
8路调光驱动器 | ASL220Z-SD8/16 | 16A | 导轨式 | 360*90*70 | 1.控制火线 2.每回路额定电流16A 3.磁保持继电器 4.延时控制 5.0-10V调光 |
名称 | 型号 | 性能 | 安装方式 | 外形尺寸 | 备注 |
红外感应传感器 | ASL220-PM/T | 3-5m 120° | 嵌入式吸顶 | φ80 | 开孔55mm |
微波感应传感器 | ASL220-RM/T | 5-7m 120° | 嵌入式吸顶 | φ80 | 开孔55mm |
微动感应传感器 | ASL220-PR/T | 5-7m 120° | 嵌入式吸顶 | φ80 | 开孔55mm |
IP网关 | ASL200-485-IP | ALIBUSnet/IP | 导轨式 | 14*28*39 | 系统组网元件 监控软件接口设备 |
1联2键智能面板 | ASL220-F1/2 | 2组控制指令 | 86盒 | 86*24*86 | 开关 调光 场景 |
2联4键智能面板 | ASL220-F2/4 | 4组控制指令 | 86盒 | 86*24*86 | |
3联6键智能面板 | ASL220-F3/6 | 6组控制指令 | 86盒 | 86*24*86 | |
4联8键智能面板 | ASL220-F4/8 | 8组控制指令 | 86盒 | 86*24*86 |
5结语
基于单灯控制的智慧照明系统发挥了物联网和路灯的双重优势,在提高高速公路照明管理智慧化、精细化、绿色化的同时,可作为建设智慧高速公路的重点切入方向。基于单灯控制的智慧照明系统在佛山市高速公路照明工程中的应用案例,表明了智慧照明系统的建设在减少资源浪费、优化管理机制和实现运维一体化上是可行的。相信随着未来对照明方案不断优化拓展与技术进步,智慧照明系统的应用将进一步有利于推动智慧高速公路的建设。
参考文献:
[1].唐晓栋.降低路灯照明用电量[J].科技展望,2016,26(19):301.
[2].周蓓蓓.探讨单灯控制系统在EMC模式LED道路照明节能改造中的应用[J].低碳世界,2019,9(3):159-160.
[3].肖晓鹏.基于单灯控制的智慧照明系统在高速公路主线照明中的应用与展望.广东华路交通科技有限公司
[4].开云网页版登录入口企业微电网设计与应用手册.2022年05版
上一篇:光储智能一体化充电站的解决方案与应用