
产品分类
更新时间:2025-02-10
浏览次数:11391. 产品介绍
ACCU-100 微电网协调控制器是一种应用于微电网、分布式发电、储能等领域的智能协调控制器。装置满足系统满足光伏系统、风力发电、储能系统以及充电桩等设备的接入,通过对微电网系统进行全天候数据采集分析,监视光伏、风能、储能系统、充电桩运行状态及 健康状况,并在此基础上以安全经济优化运行为目标,获取控制策略进而对微电网实施调节控制,实现微电网分布式能源、储能系统、负荷的实时动态调节功能,促进新能源就地 化消纳,提高电网运行稳定性、补偿负荷波动;有效实现微电网的需求管理,提高微电网运 行效率、降低供电成本,保障微电网安全、可靠、经济运行。
2. 产品特点
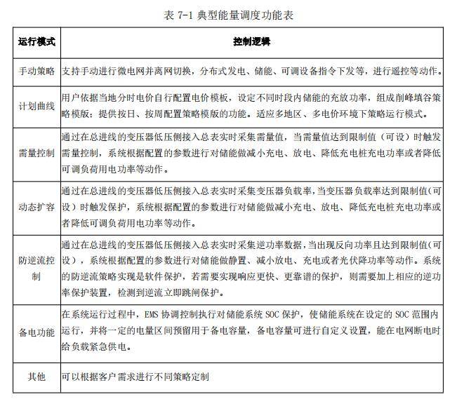
ACCU-100 微电网协调控制器具备以下功能特点: 数据采集:支持串口、以太网等多通道实时运行,满足各类风电与光伏逆变器、储能等 设备接入; 通讯管理:支持 Modbus RTU、Modbus TCP、IEC 60870-5-101、IEC 60870-5-103、IEC 60870-5-104、MQTT 等通信规约,可实现云边协同(结合开云官方端网站登录入口智慧能源管理云平台进行远 程运维)、OTA 升级、就地/远程切换、本地人机交互(选配); 边缘计算:灵活的报警阈值设置、主动上传报警信息、数据合并计算、逻辑控制、断点 续传、数据加密、4G 路由; 策略管理:防逆流、计划曲线、削峰填谷、需量控制、有功/无功控制、光储协调等, 并支持策略定制; 系统安全:基于不可信模型设计的用户权限,防止非法用户侵入;基于数据加密与数据 安全验证技术,采用数据标定与防篡改机制,实现数据固证和可追溯; 运行安全:采集分析包括电池、温控及消防在内的全站信号与测量数据,实现运行安全 预警预测。
3. 产品参数
ACCU-100 微电网控制器主要负责工商业光储充新能源电站的数据采集、本地控制策略 以及云端数据的交互。支持容量为:储能容量:≤400kW,光伏容量:≤400kWp。


4. 系统架构

ACCU-100 协调控制器:控制储能设备、分布式能源、可调负荷设备的出力 与电力需求,并能根据经济效益模型在满足调度的前提下,进行光储置换,减少 弃光。并与云端平台进行交互,响应云端策略配置。 智慧能源管理云平台 EMS3.0:满足跨站点,跨区域海量数据的接入,通过 数据分析实现各站点资源类、电量类、损耗类、指标类、维护类、贡献类等指标 计算与管控,并通过多样化预测,分析发电与用电趋势,结合电价数据、生产计 划、负荷需求,提供最佳控制方案。同时提供远程监控与运维功能。
5. 技术标准
产品主要依据标准如下:
GB/T 13729-2002 远动终端设备
GB/T 17626.4 电磁兼容 试验和测量技术电快速瞬变冲群抗扰度试验
GB/T 15153.1 远动设备及系统第 2 部分:工作条件第 1 篇:电源和电磁兼容兼容性
GB/T 15153.2 远动设备及系统第 2 部分:工作条件第 2 篇:环境条件(气候、机械和 其他非电影响因素)
GB/T 4208-2008 外壳防护等级(IP 代码)
Q/GDW 639-2011 配电自动化终端设备检测规程
NB/T 32015 分布式电源接入配电网技术规定
DL/T 584 3~110kV 电网继电保护装置运行整定规程
DL/T 721-2013 配电网自动化远方终端
DL/T 630-1997 交流采样远动终端技术条件
DB/T 864-2012 微电网接入 10kV 及以下配电网技术规范
GB/T 33589-2017 微电网接入电力系统技术规定
GB/T 36274-2018 微电网能量管理系统技术规范
GB/T 36270-2018 微电网监控系统技术规范
DL/T 1864-2018 独立型微电网监控系统技术规范
T/CEC 153-2018 并网型微电网负荷管理技术导则
T/CEC 152-2018 并网型微电网需求响应技术要求
T/CEC 153-2018 并网型微电网负荷管理技术导则
6. 性能指标

7. 能量调度

8. 装置接线
ACCU-100 协调控制器,采用标准导轨安装方式。装置插上网线后 LINK 绿色灯会亮起, 有数据时闪烁,SPEED 黄色灯在 100Mb/s 时常亮,在 10Mb/s 时关闭;装置有数据传输接收 数据 RX 红色灯闪烁,发送数据 TX 绿色灯闪烁。 后板及底板均可安装导轨卡座。
9. 外观尺寸
