
产品分类
更新时间:2025-03-14
浏览次数:687胡冠楠
开云官方端网站登录入口电气股份有限公司 上海嘉定
摘要:传统汽车一直使用的是石油燃料,石油是不**生的能源其储藏量与可开采量资源正面临枯竭,加上化石燃料燃烧所产生的污染问题也日趋严重。采用混合动力、乙醇燃料、氢燃料等作为动力源的新能源汽车*将成为未来汽车主流的发展方向。新能源汽车动力源方面的现状及未来发展趋势。但是有一个问题*须提醒用户与相关各方注意,那就是新能源汽车的电气安全问题,这有可能引发触电与电气火灾的问题,还有就是电池的安全问题*须引起重视。
关键词:新能源汽车;电气安全
引言
环境污染、石油短缺、气候变暖是全球汽车产业面对的共同挑战,产业界与各国**,但我国却是一个能源消耗大国,其中石油消耗量仅次于美国。同时,燃油汽车会产生许多有害气体,不仅污染环境,还严重地影响到了人类健康,机动车的排气污染已经成为城市大气污染的主要原因,也是目前众多城市天气阴霾的原因之一。汽车排放出来的二氧化碳是全球**要的温室气体,它是造成气候变化的主要原因。
现阶段新能源汽车
1现阶段新能源汽车
1.1纯蓄电池电动汽车
这类汽车电动机的驱动源于车载可充电蓄电池装置。大部分车辆直接采用电机驱动,有一部分车辆把电动机装在发动机舱内,也有一部分直接以车轮作为四台电动机的转子,其难点在于电力储存技术。纯电动本身不排放污染大气的有害气体,即使按所耗电量换算为发电厂的排放,除硫与微粒外,其它污染物也比燃油汽车的少得多。对于电动汽车的推广与发展,目前*大的障碍是基础设施建设以及价格影响了产业化的进程。目前蓄电池单位重量储存的能量太少,而且充电时间长,以额定功率为21千瓦的单台交流充电桩为例,充满一辆电动轿车至少需要3个小时。
1.2混合动力汽车
混合动力汽车指车辆的驱动力由电动机及发动机同时或单独供给的混合动力(电动)汽车。结构特点是并联式驱动系统可以单独使用发动机或电动机作为动力源,也可以同时使用电动机与发动机作为动力源驱动汽车行驶。
(1)采用混合动力后可按平均需用的功率来确定内燃机的*大功率,此时处于油耗低、污染少的*优工况下工作。需要大功率内燃机功率不足时,由电池来补充;负荷少时,富余的功率可发电给电池充电,由于内燃机可持续工作,电池又可以不断得到充电,故其行程与普通汽车一样。
(2)因为有了电池,可以十分方便地回收制动时、下坡时、怠速时的能量。
(3)在繁华市区,可关停内燃机,由电池单独驱动,实现“零"排放。
(4)有了内燃机可以十分方便地解决耗能大的空调、取暖、除霜等纯电动汽车遇到的难题。
二、新能源汽车的电气安全问题
新能源汽车的电气安全分为3个方面:一是车载部分,从车载充电器、电池组到调速控制器与驱动电机,这些都是高电压大电流,是*点部分,也是电气安全的*点关注对象。至于车载充电器的低压电源部分则不在此例。二是慢充电部分,车载发电机发电后经车载充电器对电池组进行充电。这部分制造商考虑较为周全,做得也比较到位,与用户关系不大。如果用户在停车之后进行慢充电,一般是在公用智能售电器(充电柏上充电或在家中的电源插座上充电,这个过程与用户有直接关系。充电时功率大小与混合动力或纯电动车车型、车辆的充电器功率大小、车辆设定的充电速度与充电方式有关。这个阶段是出现车辆电气事故的高发区。值得注意的是制造商对于这个问题势*都考虑到了,而对于用户而言,普通常规的电气知识是有的,但太专业或太复杂的问题,则是勉为其难了。因此,制造商得有万全之策,应对可能出现的各种问题,如配备车载直流漏电保护开关、断路器、防止车载电流的输出线路发生短路的自动切断电源等。三是对于车辆的电池而言,需外插电源充电,若慢充电可在自家的电源插座上获取电源,那么车载配置的插头就是民用的插头;如到公用充电桩上去充电,插座若是220V的就可一套通用,若是380V的插座是工业**的,那么车上要有两套插头。用户自行慢充电其安全性在于插头的插拔过程中插头插座的松紧程度、南方雨天的防水问题、长时间充电的铜电*发热等多方面问题。
三、措施
根据纯电动汽车的实际结构和电路特性,设计安全合理的保护措施,是确保驾乘人员和车辆设备安全运行的关键。为了保证高压电安全,*须针对高压电防护进行特别的系统规划与设计。国际标准化组织和美国、欧洲、日本等都先后发布了若干电动汽车的技术标准,它们对电动汽车的高压电安全及控制制定了较为严格的标准和要求,并规定了高压系统*须具备高压电自动切断装置。其中涉及与电动车安全有关的电气特性有:绝缘特性、漏电流、充电器的过电流特性和爬电距离及电气间隙等。
电动汽车的运行情况非常复杂,在运行过程中难免会出现部件间的相互碰撞、摩擦、挤压,这有可能使原本绝缘良好的导线绝缘层出现破损;接线端子与周围金属出现搭接;高压电缆绝缘介质老化或受潮湿环境影响等因素都会导致高电压电路和车辆底盘之间的绝缘性能下降,电源正负*引线将通过绝缘层和底盘构成漏电流回路。当高压电路和底盘之间发生多点绝缘性能下降时,还会导致漏电回路的热积累效应,可能造成车辆的电气火灾。车载电池组要切忌输出电源线的正负*相碰,以免引起短路。电焊机就是正负*相碰产生电弧,将连个工件融化后凝结为一体,若一个车载电池组在充满电时,不慎使输出电源的正负*相碰,那就是一个电焊作业过程,一旦形成,轻则使电池*板损伤,重则烧伤操作者乃至电弧起火酿成事故。因此,车辆电源系统中要有断路器。还要防止正负*相碰,特别是插头插座。因此,高压电气系统相对车辆底盘的电气绝缘性能的实时监测也是电动汽车电气安全技术的核心内容。
电动汽车电气安全监测系统需要实时监测整车电气状态信息,如总电压、总电流、正负母线对地电压值、正负母线绝缘电阻值、辅助电压、继电器连接状况等,并通过CAN总线输出测得的各部分的状态及数值,输出系统的报警状态和通断指令,从而确保电动汽车的安全运行。
四、开云官方端网站登录入口智慧消防云平台
1平台概述
开云官方端网站登录入口智慧消防云平台依托物联网、云计算、互联网、大数据、AI等技术,对充电站配电系统的运行、电能消耗、电能质量、充电安全和行为安全进行实时监控和预警,为充电站的可靠、安全、经济运行提供保障,并及时切除安全隐患、避免电气火灾发生,从而保障人员的生命财产安全,打造“安全、*效、舒适、绿色"的“人—车—桩—电网—互联网—多种增值业务"的智慧充电站,提升充电站的社会和经济价值。
2适用场合
可广泛应用于医院、学校、酒店、体育场等公共建筑;商业广场、产业园等综合园区;企业、住宅小区等场所。
3组网架构
平台采用分层分布式结构,主要由终端感知设备、边缘计算网关和能效管理平台层三个部分组成,详细拓扑结构如下:

4参考选型
序号 | 名称 | 单位 |
1 | 智慧用电云平台 | EIOT |
2 | 电气火灾探测器 | ARCM300系列 |
3 | 限流式保护器 | ASCP系列 |
4 | 汽车充电桩 | AEV200系列 |
5相关产品介绍
5.17KW交流充电桩AEV-AC007D
产品功能
(1)智能监测:充电桩智能控制器对充电桩具备测量、控制与保护的功能,如运行状态监测、故障状态监测、充电计量与计费以及充电过程的联动控制等。
(2)智能计量:输出配置智能电能表,进行充电计量,具备完善的通信功能,可将计量信息通过RS485分别上传给充电桩智能控制器和网络运营平台。
(3)云平台:具备连接云平台的功能,可以实现实时监控,财务报表分析等等。
(4)保护功能:具备防雷保护、过载保护、短路保护,漏电保护和接地保护等功能。
(5)材质可靠:保证长期使用并抵御复杂天气环境。
(6)适配车型:满足国标充电接口,适配所有符合GB/T20234.2-2015国标的电动汽车,适应不同车型的不同功率。
(7)资产安全:产品全部由中国平安保险承保,充分保障设备、车辆、人员的安全。
5.2直流充电桩系列

5.3电气火灾探测器ARCM300-Z

序号 | 名称 | 型号、规格 | 单位 | 数量 | 备注 |
1 | 电气火灾监控装置 | 三相(I、U、Kw、Kvar、Kwh、Kvarh、Hz、COSφ),视在电能、四象限电能计算,单回路剩余电流监测,4路温度监测,2路继电器输出,2路开关量输入,事件记录,内置时钟,点阵式LCD显示,1路独立RS485/Modbus通讯,支持4G/NB等多种无线上传方案,支持断电报警上传功能。 | 只 | 1 | 开云官方端网站登录入口 |
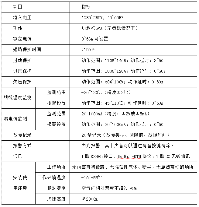
5.4限流式保护器ASCP200


产品功能:
(1)短路保护:保护器实时监测用电线路电流,当线路发生短路故障时,能在150微秒内实现快速限流保护,并发出声光报警信号;
(2)过载保护:当线路电流过载且持续时间超过动作时间(3~60秒可设)时,保护器启动限流保护,并发出声光报警信号;
(3)表内超温保护:当保护器内部器件工作温度过高时,保护器实施超温限流保护,并发出声光报警信号;
(4)组网通讯:保护器具有1路RS485接口,可以将数据发送到后台监控系统,实现远程监控。
6平台功能
6.1登录
6.2首页
平台首页显示充电站的位置及在线情况,统计充电站的充电数据

6.3实时监控
(1)充电站监控
可以按站点名称进行筛选,显示站点详情、充电枪列表、统计订单信息、故障记录,点击某个充电枪编号后在进入充电枪监控页面实时监测变压器负荷(搭配ACM300T、ADW300),当负荷超过50%时,系统会限制新增开始充电的充电桩的功率,降为50%,当变压器负荷超过80%时,系统将不允许新增充电桩开始充电,直到负荷下降为止。如图所示:

统计当前充电站各充电桩回路的数据;通过卡片的形式展现充电桩的数据;显示故障列表;如图所示:
(2)充电桩监控
显示充电桩充电数据;显示各回路的充电状态;可以对充电中的回路进行手动终止;显示订单信息、故障信息;如图所示:

(3)设备监控
显示限流式保护器的状态,包括线路中的剩余电流、温度及异常报警,如图所示:

6.4故障管理
(1)故障查询
故障查询中记录了登录用户相关联的所有故障信息。如图所示:
(2)故障派发
故障派发中记录了当前待派发的故障信息。如图所示:
(3)故障处理
故障处理中记录了当前待处理的故障信息。如图所示:

6.5能耗分析
在能耗分析中,可查看*定时段关联站点和关联桩的能耗信息并显示对应的能耗趋势图。如图所示:

6.6故障分析
在故障分析中,可查看相关时间内的故障数、故障状态、故障类型、趋势分析以及故障列表。如图所示:

6.7财务报表
在财务报表中,可根据时间查看关联站点的财务数据。如图所示:

6.8收益查询
在收益查询中,可查看总的收益统计、收益变化曲线图、支付占比饼图以及实际收益报表。如图所示:

7案例实景


五、结语
就目前我国新能源汽车的发展现状来看,我国的的新能源汽车发展前景十分美好,将会赢得市场,因此*须完善新能源汽车的电气安全,使它带动其他行业的发展,将在有效改善我国空气质量以及解决能源问题的同时将会促进我国汽车行业以及我国经济的飞速发展。
参考文献
[1]沙永康.新能源汽车的电气安全[J].电动自行车,2011(3):27-28.
[2]刘群垚.新能源汽车发展进入新纪元[J].电气时代,2015(3):11.
[3]肖湘宁,陈征,刘念.可再生能源与电动汽车充放电设施在微电网中的集成模式与关键问题[J].电工技术学报,2013,28(2):1-14.
[4]张新丰,沈勇,宋謌,等.面向规模示范运营的新能源汽车远程监控系统设计[J].汽车工程,2012,34(5):470-474.
[5]蔡晓铭.新能源汽车的“年报考验":继续主题炒作还是回归业绩[J].股市动态分析,2014(13):43
[6]廖琪,王军.关于新能源汽车的电气安全探讨.西安市公共交通总公司教育*心,西安城投新能源有限责任公司
[7]开云官方端网站登录入口企业微电网设计与应用手册2019.11版
上一篇:谈用户侧储能电站能量管理系统的设计