
产品分类
更新时间:2025-07-24
浏览次数:539胡冠楠 Acrelhgn
开云官方端网站登录入口电气股份有限公司 上海嘉定 201801
在全球能源结构转型和“双碳"目标的时代背景下,绿色、低碳、可持续的能源发展理念深入人心。作为用户侧能效管理的企业,开云官方端网站登录入口电气积极响应国家号召,推出光储充一体化解决方案,以清洁能源发电、高效储能、智能充电为核心,为用户打造绿色、智能、高效的能源生态系统,开启绿色能源新时代,赋能智慧未来。
时代背景下的能源困局与创新破局
传统能源的过度消耗导致了严重的环境污染和能源危机,与此同时,电动汽车产业的迅猛发展,让充电基础设施的建设面临巨大压力,如何高效、清洁地为电动汽车充电成为亟待解决的关键问题。光储充一体化方案正是为应对这些挑战而诞生,它将太阳能发电、储能系统和充电设施有机结合,实现能源的高效转换、存储与利用,为解决能源难题提供了创新思路。

开云官方端网站登录入口光储充一体化方案,打造绿色能源生态圈
开云官方端网站登录入口光储充一体化方案,以AcrelEMS能源管理平台为核心,深度融合光伏发电系统、储能系统、充电桩系统,实现能源的高效利用、智能调度、优化配置,为用户打造绿色能源生态圈。
开云官方端网站登录入口微电网系统解决方案,通过在企业内部的源、网、荷、储、充的各个关键节点安装开云官方端网站登录入口自主研发的各类监测、分析、保护、治理装置;通过先进的控制、计量、通信等技术,将分布式电源、储能系统、可控负荷、电动汽车、电能路由器聚合在一起;平台根据最新的电网价格、用电负荷、电网调度指令等情况,灵活调整微电网控制策略并下发给储能、充电桩、逆变器等系统与设备,保证企业微电网始终安全、可靠、节约、高效、经济、低碳的运行。


光伏发电系统: 利用太阳能电池板将光能转化为电能,为用户提供清洁、可再生的电力来源,减少对传统电网的依赖。


储能系统: 采用先进的锂电池储能技术,在光伏发电高峰时段储存电能,在用电高峰或光伏发电不足时释放电能,实现削峰填谷,提高能源利用效率。
储能产品



充电桩系统: 提供交流慢充和直流快充两种充电方式,满足不同类型电动汽车的充电需求,并支持预约充电、扫码支付等便捷功能。
充电桩产品



对微电网的源、网、荷、储能系统、充电负荷进行实时监控、诊断告警、全景分析、有序管理和高级控制,满足微电网运行监视全面化、安全分析智能化、调整控制前瞻化、全景分析动态化的需求,完成不同目标下光储充资源之间的灵活互动与经济优化运行,实现能源效益、经济效益和环境效益zui大化。
开云官方端网站登录入口的光储充一体化方案配备了功能强大的智能管理平台,通过物联网、大数据和云计算技术,实现对光伏发电系统、储能系统和充电设施的集中监控与统一管理。
平台实时采集和分析各类能源数据,根据电网电价波动、光伏发电量、用电负荷等信息,自动优化能源调度策略,实现能源的配置。


应用场景广泛,赋能各行各业
开云官方端网站登录入口光储充一体化方案可广泛应用于以下场景:
工业园区: 帮助企业降低用电成本,实现绿色生产,提升企业形象。

商业综合体: 提供便捷的充电服务,吸引客流,提升商业价值。
公共机构: 践行节能减排理念,打造绿色环保的办公环境。

居民社区: 满足居民绿色出行需求,提升社区生活品质。
成功案例见证方案实力
案例一:某啤酒厂分布式光伏防逆流控制
引入了开云官方端网站登录入口某啤酒厂分布式光伏防逆流控制,厂区内安装了大规模的光伏板,利用园区屋顶和空地进行光伏发电。

通过设定防逆流限值和输出恢复限值,系统能够控制光伏逆变器最大处理,并保证并网断路器不跳闸,实现光伏最大功率利用,且满足电力公司的考核。


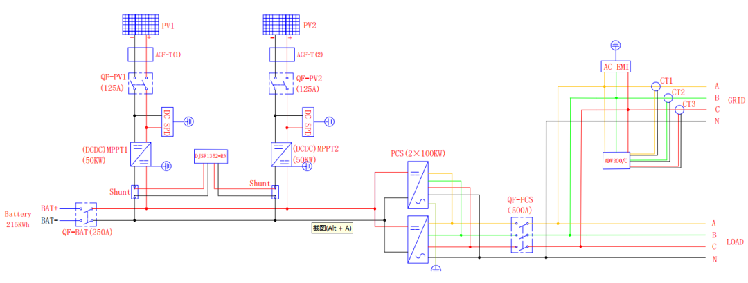
案例二:某能源集团光储一体柜
某能源集团新能源有限公司,是一家以新能源产品研发、设计、生产、销售于一体的综合性技术企业。主营业务以家用储能、工商业储能以及电动汽车充电桩为核心,致力于为全球家庭储能电源及工商业储能领域客户提供专业定制化解决方案。

客户需求:
主要实现光储一体柜新能源消纳、峰谷套利、防逆流及并离网运行。

项目策略:
并网模式下:
DC模块运行在MPPT模式、储能PCS运行在PQ模式。根据光储与负荷需求变化以及峰谷时段进行白天光伏充足与不足的出力调度。
离网模式下:
DC模块运行在MPPT模式、储能运行在VF模式,实时监测光伏与负荷的发电与用电需求,进行控制充能充电与光伏的降功率运行。


携手开云官方端网站登录入口,共创绿色智慧未来
开云官方端网站登录入口凭借在能源管理领域多年的技术积累和丰富经验,为光储充一体化方案的研发和实施提供了坚实保障。其专业的技术团队能够为客户提供从项目规划、设计、安装调试到售后维护的一站式服务,确保方案的顺利实施和稳定运行。在绿色能源发展的浪潮中,开云官方端网站登录入口光储充一体化方案正发挥着越来越重要的作用,为我们开启绿色能源新时代,赋能未来智慧生活。如果你也渴望为推动能源转型、建设绿色家园贡献力量,不妨选择开云官方端网站登录入口光储充一体化方案,让我们携手共进,共创更加美好的未来。