产品中心/ PRODUCTS CENTER

我的位置:首页  >  产品中心  >  电能管理  >  ACR系列网络电力仪表  >  导轨式电能表逆流检测装置可测正反向电能
导轨式电能表逆流检测装置可测正反向电能

描述:逆流检测装置导轨式电能表可测正反向电能,型号ACR10R-D36TE4,外置罗氏线圈和开合式互感器的导轨式谐波表,适用于冶炼、钢铁、电焊、半导体等高能耗行业的节能改造工程,也适用于分布式光伏并网柜的功率监测、电力需求侧管理等应用。

  • 产品型号:ACR10R-D36TE4
  • 参考价格:1435¥
  • 更新时间:2025-05-26
  • 访问量:1400
产品详情/ PRODUCT DETAIL

标题:导轨式电能表逆流检测装置可测正反向电能

产品概述

品牌Acrel/开云官方端网站登录入口绝缘电阻输入输出端对机壳>100MΩ
工作环境-10℃~+55℃应用范围能源管理系统
产地国产加工定制
逆流检测装置导轨式电能表可测正反向电能产品概述:
外置罗氏线圈和开合式互感器的导轨式谐波表,适用于冶炼、钢铁、电焊、半导体等高能耗行业的节能改造工程,也适用于分布式光伏并网柜的功率监测、电力需求侧管理等应用。具有无需拆一次母线、接线简单方便、施工安全,为用户节约改造成本、提高效率等特点。它集成全部电力参数的测量(如单相或者三相的电流、电压、有功功率、无功功率、视在功率、频率、功率因数等)、复费率电能计量、四象限电能计量、谐波分析以及电能监测和考核管理。同时它具有多种外围接口功能可供用户选择:带有RS485通讯接口,采用MODBUS-RTU协议可满足通讯联网管理的需要;带开关量输入和继电器输出可实现断路器开关的“遥信"和“遥控"的功能,采用LCD显示界面,通过面板按键来实现参数设置和控制,非常适合于实时电力监控系统。
逆流检测装置导轨式电能表可测正反向电能产品选型:
逆流检测装置导轨式电能表可测正反向电能产品功能:
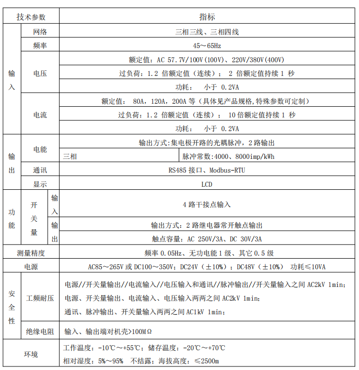
逆流检测装置导轨式电能表可测正反向电能产品技术参数:

逆流检测装置导轨式电能表可测正反向电能产品外形尺寸:

5.1 外形


5.3 安装方法

5.4 接线方法


留言询价/ MESSAGE INQUIRY

留言框

  • 产品:

  • 您的单位:

  • 您的姓名:

  • 联系电话:

  • 常用邮箱:

  • 省份:

  • 详细地址:

  • 补充说明:

  • 验证码:

    请输入计算结果(填写阿拉伯数字),如:三加四=7

开云官方

公司简介

产品展示

Acrel-5000园区厂房能源监测管理系统 能源监测管理系统 能耗计量分析系统 光伏双向计量 学校智慧用电

服务与支持

技术文章新闻中心

联系我们

联系方式在线留言

电瓶车充电桩、电动汽车充电桩禁止非法改装!

版权所有 © 2026 开云官方端网站登录入口-开云online(中国)    备案号:

技术支持:仪表网    管理登陆    sitemap.xml

手机:TEL

13774417047

地址:ADDRESS

上海市嘉定区育绿路253号

扫码关注我们