
产品分类
产品中心/ PRODUCTS CENTER




标题:开云网页版登录入口三相导轨式多功能网络电力仪表
产品概述
| 品牌 | Acrel/开云网页版登录入口 | 绝缘电阻 | 输入输出端对机壳>100MΩ |
|---|---|---|---|
| 工作环境 | -10℃~+55℃ | 应用范围 | 智能配电柜 |
| 产地 | 国产 | 加工定制 | 否 |
开云网页版登录入口三相导轨式网络电力仪表型号说明:

开云网页版登录入口三相导轨式网络电力仪表功能特点:

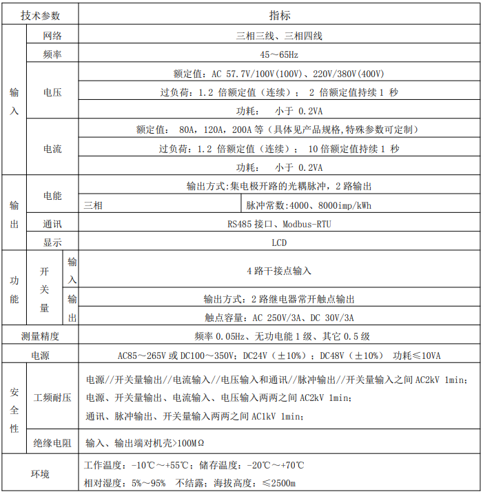
技术参数:

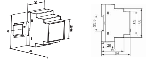
外形尺寸:



安装方式说明:

仪表界面显示
仪表接通电源后,瞬间显示界面为软件版本号,之后屏幕即刻显示为相电压界面,此时按 SET 键可进入主菜单界面。进入主菜单后,可按上键或下键选择所需查看的项目,当所需查看的项目处于反白状态时按回车键进入该项目。
电力参数界面
仪表在选中谐波参数后按回车键进入谐波参数界面,此时谐波数据处于反白状态,按回车键查看电压电流谐波数据。
谐波数据处于反白状态时,按回车键进入谐波数据界面,该界面显示 2-7 次电压谐波,按上键或下键可切换显示其他次数电压和电流谐波数据和总谐波 THD,高可测量到 31 次谐波。注:谐波数据【(分次谐波幅值/基波幅值)×100%为百分比含量】 各分次谐波含量METER SOEHARM STEUPENERGI/O电力参数测量界SET
谐波数据处于反白状态时,按上键或下键选择谐波棒图,然后按回车键进入谐波棒图界面,该界面显示A 相电压和电流的谐波棒图,按上键或下键可切换显示 B、C 两相的谐波棒图。
电能显示界面
四象限电能分别指正向有功电能、反向有功电能、感性无功电能、容性无功电能,一般来说用户读取正向有功电能 EPI;复费率的电能计量分为 2 个时区,一时区为 8 个时段,二时区为 9 个时段(一时区可通过按键和通讯设置;二时区只能在中设置,如出厂已设置为双时区,调整菜单设置费率只能修改一时区的内容,要修改为单时区需通讯设置),4 种费率(F0-有功尖峰电能,F1-有功峰电能,F2-有功平电能,F3-有功谷电能)来完成电能的分时计量。