
产品分类
产品中心/ PRODUCTS CENTER




标题:开云官方端网站登录入口数码管显示多功能电力监测谐波仪表
产品概述
| 品牌 | Acrel/开云官方端网站登录入口 | 绝缘电阻 | 输入输出端对机壳>100MΩ |
|---|---|---|---|
| 工作环境 | -10℃~+55℃ | 应用范围 | 智能配电柜 |
| 产地 | 国产 | 加工定制 | 否 |
开合式互感器 三相导轨式谐波电力仪表
概述
外置罗氏线圈和开合式互感器的导轨式谐波表,适用于冶炼、钢铁、电焊、半导体等高能耗行业的节能 改造工程,也适用于分布式光伏并网柜的功率监测、电力需求侧管理等应用。具有无需拆一次母线、接线简 单方便、施工安全,为用户节约改造成本、提高效率等特点。它集成全部电力参数的测量(如单相或者三相的 电流、电压、有功功率、无功功率、视在功率、频率、功率因数等)、复费率电能计量、四象限电能计量、谐 波分析以及电能监测和考核管理。同时它具有多种外围接口功能可供用户选择:带有RS485通讯接口,采用 MODBUS-RTU协议可满足通讯联网管理的需要;带开关量输入和继电器输出可实现断路器开关的“遥信"和“遥 控"的功能,采用LCD显示界面,通过面板按键来实现参数设置和控制,非常适合于实时电力监控系统。
产品规格

2、选配功能中的 A1/B1/C1 等对应 5.4 的端子接线方式;
3、脉冲输出与继电器输出不能同时选配;
4、选配事件记录功能时,必需配置 DI 或 DO 功能.
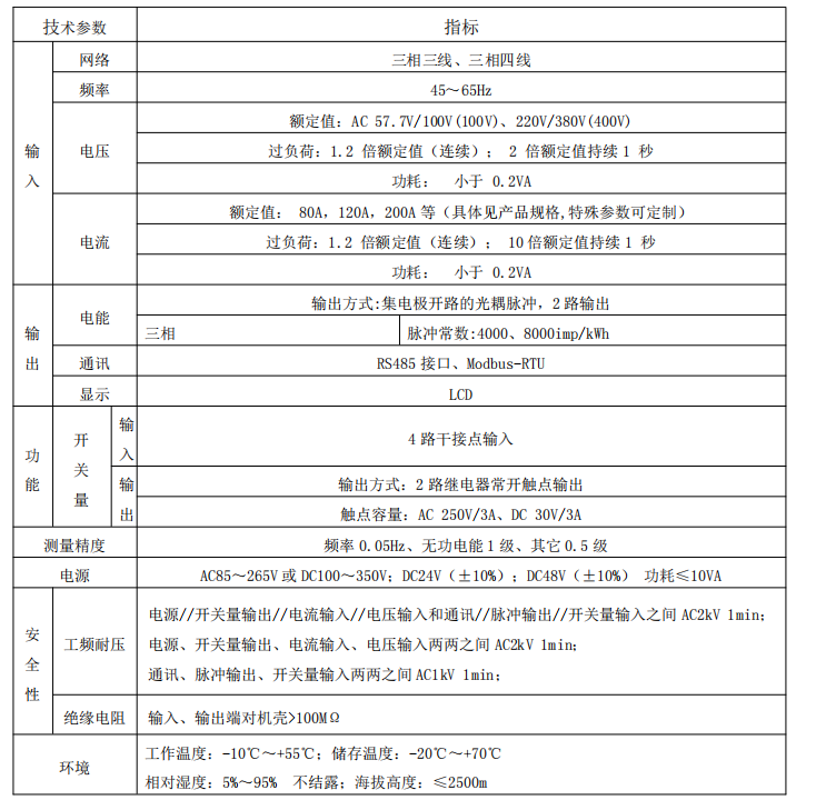
4.技术参数

5.安装
5.1 外形及安装尺寸(单位:mm)

5.4 接线方法
(注:如与仪表壳体上接线图不一致,以仪表壳体上接线图为准) 根据不同的设计要求,推荐在电源、电压输入端子增加保险丝以满足相关电气规范的安全性要求

7.4 通讯应用细节 仪表在设计时对通讯地址表进行了统一规划,用户根据下面的介绍可以方便地实现遥测、遥信、遥控等 功能
7.4.1 通讯说明
ACR 系列谐波表通讯采用 MODBUS-RTU 通讯协议,MODBUS 协议详细定义了校验码、数据序列等,这些都 是特定数据交换的必要内容


