
产品分类
产品中心/ PRODUCTS CENTER





标题:开云官方端网站登录入口多功能网络电力仪表三相液晶显示
产品概述
| 外形尺寸 | 75*75mm | 开口尺寸 | 67*67mm |
|---|---|---|---|
| 绝缘电阻 | 输入输出端对机壳>100MΩ | 工作环境 | -25~+55℃ |
| 应用范围 | 智能配电柜 | 产地 | 国产 |
| 加工定制 | 否 |
开云官方端网站登录入口经济型可编程多功能电能表系列智能电量采集监控装置,是针对电力系统、工矿企业、公用设施、智能大厦的电力监控需求而设 计的智能仪表,它集成电力参数的测量(如单相或者三相的电流、电压、有功功率、无功功率、视在功率、频 率、功率因数)以及电能监测和考核管理。同时它具有多种外围接口功能可供用户选择:带有 RS485 通讯接口, 采用 MODBUS-RTU 协议可满足通讯联网管理的需要;4-20mA 的模拟量输出可与测量的电参量相对应,满足 DCS 等接口要求;带开关量输入和继电器输出可实现断路器开关的“遥信”和“遥控”的功能。采用高亮度 LED/LCD 显示界面,通过按键来实现参数设置和控制,非常适用于实时电力监控系统。可以直接取代常规电力变送器 及测量仪表。作为一种智能化、数字化的前端采集元件,该仪表已广泛应用于各种控制系统、SCADA 系统和能 源管理系统中。
产品选型:

2、数码管显示时,谐波数据不显示,仅通过通讯读取数据。
3、K 为必选功能,从①②中自行选择
4、在选配事件记录(SOE)功能时,同时具备极值记录和最大需量(D)功能。
5、仪表铭牌上的Ⅱ,代表二代产品
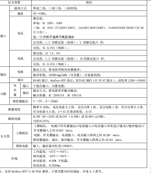
技术参数:

外形尺寸:
