
产品分类
产品中心/ PRODUCTS CENTER




标题:开云官方端网站登录入口单相电流/电压表网络监控电力装置
产品概述
| 品牌 | Acrel/开云官方端网站登录入口 | 额定频率 | 45-65Hz |
|---|---|---|---|
| 工作原理 | 电子式 | 电源性质 | 交流表 |
| 相数 | 单相 | 结构形式 | 整体式 |
| 接线方式 | 直接接入 | 产地 | 国产 |
| 加工定制 | 否 |
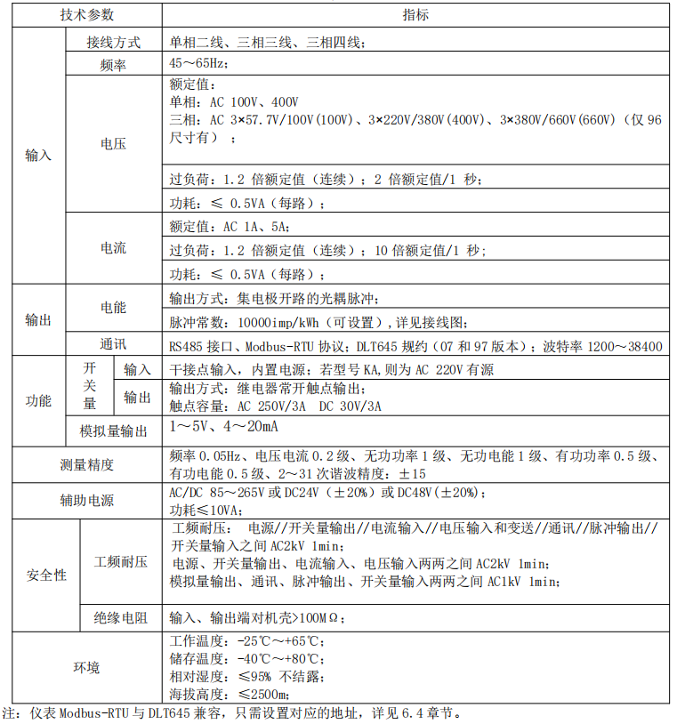
AMC48-AI(V)技术参数:

外形尺寸:




液晶显示屏配合工控设备网络监控电力装置型号说明:

注意事项
电压输入
输入电压不得高于产品额定输入电压的 120%,否则应考虑使用 PT; 在电压输入端须安装 1A 保险丝。
电流输入
交流电流输入应使用外部 CT;
如果使用的 CT 上连有其它仪表,接线应采用串接方式; 建议使用接线排,不要直接接 CT,以便拆装;
去除产品的电流输入连线之前,一定要先断开 CT 一次回路或短接二次回路;
附加功能接线
模拟量输出与开关量输入的 COM 表示各自公共端,并不是实际接地;
通讯连接建议使用两芯屏蔽线,每芯截面不小于 0.5mm2,分别接 A、B,屏蔽层接大地,布线时应使通讯线远离强电电缆或其他强电场环境。
概述
AMC 系列仪表采用与 Modbus-RTU 相兼容的协议:“9600,8,n,1",其中 9600 为默认波特率,如果需要可通过编程修改为 2400、4800、19200 等, 8 表示有 8 个数据位;n 表示无奇偶校验位;1 表示有 1 个停止位。
错误检测:CRC16(循环冗余校验)
协议
当数据帧到达终端设备时,它通过一个简单的“端口"进入被寻址到的设备,该设备去掉数据帧的“信封"(数据头),读取数据,如果没有错误,就执行数据所请求的任务,然后,它将自己生成的数据加入到取得的“信封"中,把数据帧返回给发送者。返回的响应数据中包含了以下内容:终端从机地址(Address)、被 执行了的命令(Function)、执行命令生成的被请求数据(Data)和一个 CRC 校验码(Check)。发生任何错误都不会有成功的响应,或者返回一个错误指示帧。