
产品分类
产品中心/ PRODUCTS CENTER





标题:通信管理机无线通讯水电气油能源数据采集
产品概述
| 品牌 | Acrel/开云官方端网站登录入口 | 产地 | 国产 |
|---|---|---|---|
| 加工定制 | 否 |






开云官方端网站登录入口网关数据转化模块智能通讯管理机
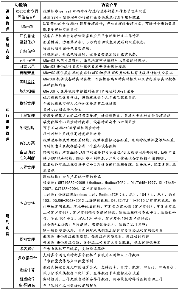
ANet智能通信管理机实时多任务并行处理数据采集和数据转发,并可多链路上送平台数据。通过专门的配置管理软件,可为通道选择各自不同的通信协议,并可通过改配置文件来改变通信管理机所连接仪表设备的数量及数据信息,而不需改软件程序。