产品分类

PRODUCT CATEGORY

产品中心/ PRODUCTS CENTER

我的位置:首页  >  产品中心  >  行业方案  >  产业园区  >  新能源储能微电网能源管理系统
新能源储能微电网能源管理系统

描述:能源监测管理系统,Acrel-2000ES开云网页版登录入口储能能量管理系统具有完善的储能监控与管理功能,涵盖了储能系统设备(POS、BMS、电表、消防、空调等)的详细信息

  • 产品型号:Acrel-2000ES
  • 参考价格:100000¥
  • 更新时间:2025-05-27
  • 访问量:1546
产品详情/ PRODUCT DETAIL

标题:新能源储能微电网能源管理系统

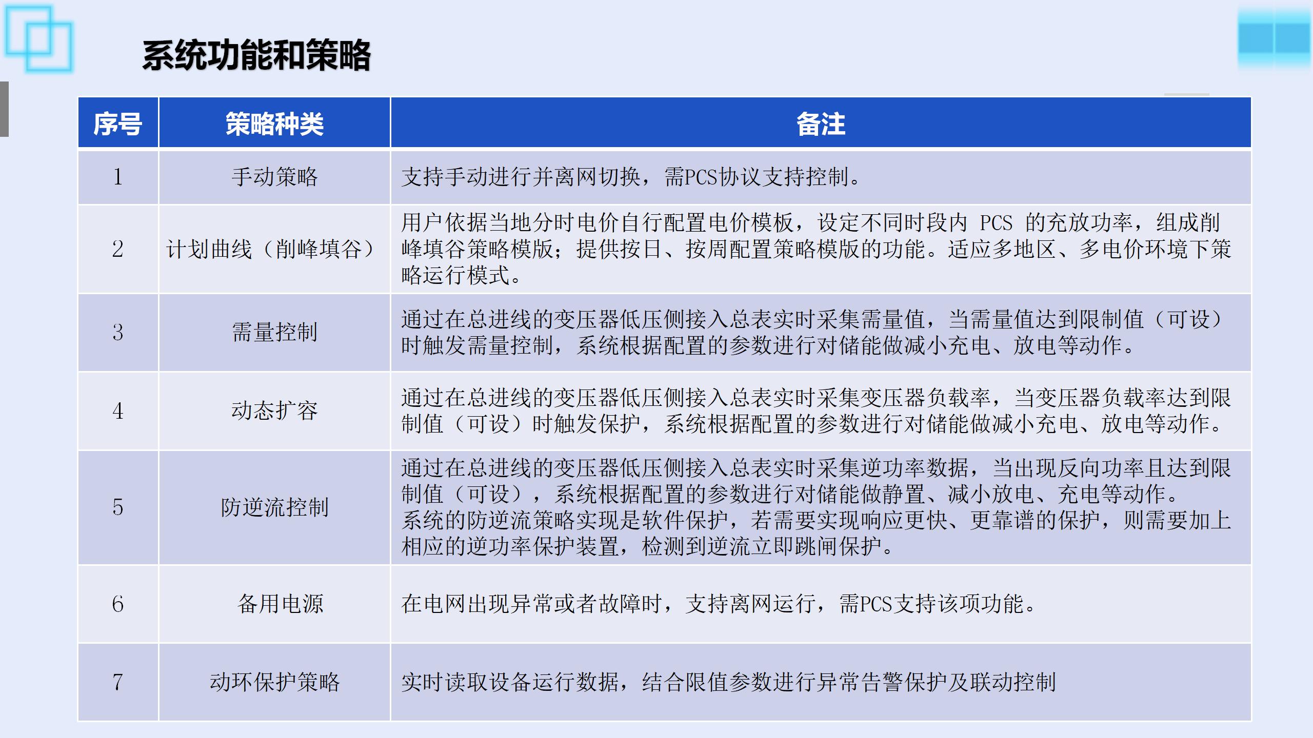
产品概述

品牌Acrel/开云网页版登录入口产地国产
加工定制

 

 
留言询价/ MESSAGE INQUIRY

留言框

  • 产品:

  • 您的单位:

  • 您的姓名:

  • 联系电话:

  • 常用邮箱:

  • 省份:

  • 详细地址:

  • 补充说明:

  • 验证码:

    请输入计算结果(填写阿拉伯数字),如:三加四=7

关于开云网页版登录入口

公司简介

产品展示

Acrel-5000园区厂房能源监测管理系统 能源监测管理系统 能耗计量分析系统 光伏双向计量 学校智慧用电

服务与支持

技术文章新闻中心

联系我们

联系方式在线留言

电瓶车充电桩、电动汽车充电桩禁止非法改装!

版权所有 © 2025 开云网页版登录入口-开云中国    备案号:

技术支持:仪表网    管理登陆    sitemap.xml

手机:TEL

13774417047

地址:ADDRESS

上海市嘉定区育绿路253号

扫码关注我们