胡冠楠
开云官方端网站登录入口电气股份有限公司 上海嘉定
摘要:随着我国能源战略发展以及低碳行动的实施,电动汽车已逐步广泛应用,而电动汽车的应用非常符合当今社会对环保意识的要求,以及有效节省化石燃料的消耗。由于其无污染排放的优点以及政府部门的关注,电动汽车将成为以后出行的重要交通工具。由于大批的电车作为负荷随机接到电网中进行充电,务必会给输配电网络造成不小的冲击,严重影响其经济效益和电力品质,有时甚至影响其安全平稳的运行。本文主要从电动汽车无序充电对电网的影响入手,分析目前有序充电调度对策的研究现状。
关键词:新能源;电动汽车;充电桩;有序充电;分时共享;电网,剩余电流动作保护器;变压器负载率;输电网络
0引言
在当下生活中汽车已经日渐普及,成为老百姓们在上班、旅行等活动中十分重要的出行工具之一。从汽车起初生产以及使用至今,使用的能源绝大多数皆为石油。但随着作为稀缺能源之一的石油的大量使用,使其资源日益减少,而且对环境业产生了比较重大的影响,因此节约能源开发新能源,低碳行动成为现如今人类面临的重大问题。人类需要在满足人民需求的同时保护环境节约资源,使三者达到一种相互促进相互制约的程度。因此世界上诸多国家把目光转移到一种时代的产物:电动汽车,它是目前全球应对能源紧缺、低碳环保以及发展的重要研究领域。随着电动汽车的大量生产与使用,我们面临着更加严峻的挑战。例如晚间六点之后正值供电高峰期,而此时的电动汽车车主在下班后又需要为电动汽车充电,于是大量的电动汽车作为负载无序随机的接入电网,势必会出现"峰上加峰"的现象。但因为电动汽车的电池特点、使用方法、充电类型和电动车主的充电习惯等都不一样,所以这些电动汽车通常都是随意的接入电网上无序的充电。这势必会使电网的电压偏移变大,影响电网的电能质量,进而影响电网的经济性以及用户的充电费用情况。因此对电动汽车进行有序充电可以有效降低对电网造成的压力。本文从目前对电动汽车随机无序充电对电网带来的影响的研究出发,总结了目前对电动汽车有序充电研究的现状及存在的问题,并对常用的优化方法、算法以及需要的目标函数进行总结,可以对未来电车规模化充电深入研究带来参考和借鉴。
1电动汽车无序充电对电网的影响
随着电动汽车使用数量的增多,大规模的电车随机充电随之而来。对电力系统稳定性带来不小的影响,主要包括:(1)电力系统峰值负荷增加。电动汽车作为新型负荷接入电网,且大多数在晚间峰值高涨期充电,无疑给电力系统带来新的负担,导致峰谷差值大;(2)电能品质的影响。电动汽车的充电系统往往采用非线性电力电子设备,会生成或多或少的谐波电流,这些谐波会对电网中器件造成损耗,对电机进行磨损使其减少寿命,使部分变压器内部的温度时而升高,其他零器件磨损降低使用效率;(3)使配电网的优化调度面临新的挑战。为了满足大量电车的充电和用户的需求,在配电网中增加大量充电的基础设施势必会改变配电网的结构,因此需要对配电网进行优化并对特性进行升级,从而满足需求。影响电动汽车接入电网充电的因素有:汽车续航能力不同;价格不同种类不同的电车其电池种类也不相同,很大的影响电车充电的时间以及效率;(4)汽车行驶里程。电动汽车行驶里程是不确定因素,若每日行驶时间过长,行驶里程大,则接入电网充电的持续时间也会更长,进而影响电网负荷的持续变化;(5)汽车保有量及不同用途。不同城市电动汽车的数量也不尽相同,电动汽车基数大则对电网影响更大,根据电动汽车用途的不同充电时间段也不相同。同时也包括电动汽车车主个人习惯,当地电价政策等等都是影响电动汽车充电的因素。电动汽车不同于其他负荷,其具有随机性,因此需要充分考虑影响其变化的因素,并建立理想的负荷概率模型,才可以更真实的模拟电动汽车无序充电并研究其对电网造成的影响。因此目前研究电动汽车充电对电网影响通常选取不同的随机变量通过蒙特卡洛仿真方法进行建模,得出电动汽车充电功率负荷概率模型,进而与原负荷曲线进行叠加比较,分析其对电网造成的影响。还可以通过对配电系统进行潮流计算,通过接入建模得出的电动汽车负荷分析不同情况下电动汽车充电对电力系统电压及网络损耗的仿真结果,说明电动汽车充电对配电网的影响。通常选取IEEE33标准配电系统作为研究对象,如图1所示。保有量及不同用途。不同城市电动汽车的数量也不尽相同,电动汽车基数大则对电网影响更大,根据电动汽车用途的不同充电时间段也不相同。同时也包括电动汽车车主个人习惯,当地电价政策等等都是影响电动汽车充电的因素。电动汽车不同于其他负荷,其具有随机性,因此需要充分考虑影响其变化的因素,并建立理想的负荷概率模型,才可以更真实的模拟电动汽车无序充电并研究其对电网造成的影响。因此目前研究电动汽车充电对电网影响通常选取不同的随机变量通过蒙特卡洛仿真方法进行建模,得出电动汽车充电功率负荷概率模型,进而与原负荷曲线进行叠加比较,分析其对电网造成的影响。还可以通过对配电系统进行潮流计算,通过接入建模得出的电动汽车负荷分析不同情况下电动汽车充电对电力系统电压及网络损耗的仿真结果,说明电动汽车充电对配电网的影响。通常选取IEEE33标准配电系统作为研究对象,如图1所示。

图1 IEEE33节点配电网系统
苏小林张艳娟等人对影响充电负荷的充电行为、停车时间、电池荷电状态因素进行分析,利用分类分区法将预测区域进行空间划分,建立不同类型车辆在不同地点充电的概率模型,进而得出进行充电引导,则会使峰谷差增加,影响电网的稳定运行;王辉、文福拴、辛建波等人基于美国交通部统计的家庭车辆行驶调查数进行拟合,并分别考虑充电功率等因素通过蒙特卡洛方法得出随机无序充电、V2G模式下的充电负荷曲线;并通过美国PG&E 69节点配电系统为例说明了无序随机充电造成的峰上加峰现象其其他不良影响。李惠玲、白晓民以某个城市的10kv配电网线路为对象,通过分析建立负荷曲线得出随着电动汽车渗透率增加,配电网在原有负荷的基础上,峰值进一步变大,较大负载率增加。王姝凝、杨少兵从馈线负荷,电压偏移,和网络损耗这三主要方面深入研究了充电负荷对配电网的负面影响,且将有序充电策略与无序充电策略各自对配电网不同类型的车辆充电对电网造成的影响,得出该地区若不的影响进行了对比。
2 电动汽车有序充电研究现状
2.1 有序充电研究过程考虑的目标函数
在对目前有关电动汽车有序研究的文献总结发现,主要通过几个方面来对充电的目标进行控制,这几个方面也是从用户个人角度以及电网角度进行考虑。
(1)电网峰谷负荷差较小化
目标函数为日较大负荷减去日较小负荷。电动汽车无序充电,对电网所产生重要的负面影响便是"峰上加峰"现象,因此可以以电网峰谷差为目标函数。
(2)总负荷曲线方差较小目标函数为保持时段的负荷总数减去日平均负荷之后的平方较
小化。
(3)用户充电费用较小
与用户充电费用有关的因素有该时段的电价、充电的时长,车辆的充电功率、车辆的总数以及第几辆车是否充电等因素有关。
(4)充电曲线峰值较小
部分地区存在汽车保有量大,电动汽车规模大,如果集中充电会使一天的某一时刻负荷突然急剧变大,导致该地区超负荷,因此要保证在高峰期时充电负荷曲线峰值非常小,以保证供电区域电网电力设备的安全稳定运行。
(5)电动汽车的充电完成时间较小
电动汽车在停留时间内接入电网进而进行充电,若提前完成充电既可提高用户需求度进而激励用户配合调度,同时也可提升充电的效率,因此充电时间也可为一个目标。
(6)充电站的运营经济效益较大化
与充电站的运营经济有关的因素有充电机的在哪一时间段是否进行开关机的控制方案有关。
2.2 有序充电研究过程考虑的约束条件
2.2.1 电动汽车的充电量
电动汽车充电后的电量应大于等于起始电量。
2.2.2 用户充电时间
用户给电动汽车充电的启动时间应大于等于用户后面驾车返回家的时间,且小于等于用户汽车充电的完成时间;用户给电车充电的启动时间与充电时间的总和应小于等于用户下一阶段出行的时间,即不耽误用户正常出行。
2.2.3 充电过程的费用较小
由于电动汽车有序充电是一个对使电网影响和很小的优化调度策略,需要用户配合其调度达到双赢,因此使车主在采用优化有序充电策略后支出费用比之前的无序充电费用小,才能大力度鼓励用户配合有序充电,因此充电过程的支出费用也是需要考虑的因素之一。
2.2.4 地区基本负荷保持一定
有序充电是一种调度手段,通过这种手段可以使电动汽车避免在高峰期给电网带来的峰上加峰现象,同时也避免大部分用户避开高峰期进行充电而出现的第二高峰期,但应保持原负荷不变,即不影响用户生活及正常行动之外进行合理“减负"。
2.2.5 配电网负荷上限
配电网的负荷很大上限也应是约束条件之一,即地区原基础负荷与电车充电产生的负荷应小于电力网所能承受的负荷较大值。
2.2.6 线路热负荷约束
电力系统中部件的较大热载荷,即流过该部件视在输出功率与其发电机额定运行输出功率之间的差值。通常考虑串联变压器线路的较大热负荷,即线路热负荷要小于等于线路的较大热负荷。
2.2.7 区域内充电桩数量约束
考虑到辖区范围内的充电桩总量限制,如果单位范围内电动汽车充电总量过大,将会产生等待充电的时段过长现象,严重影响用户正常使用,因此需要考虑充电桩数量。
刘星平、李世军等人在进行有序充电优化建模时以时段内电动汽车在充电过程中获得的电能较大为目标函数;以充电桩的电压、变压器容量、充电容量、线路热负荷等为约束条件进行优化求解。孙晓明在进行优化时考虑了电网和用户两侧的目标,以电动汽车充电后的峰值较大负荷、负荷方差、电动汽车在分时电价下的充电总费用以及充电完成时间为目标函数,并近一步进行归一化处理,并以充电时间和充电电量为约束条件。
李秋硕以平抑负荷波动,即配电网从主网获取的总有功波动较小为第一目标函数,再以较大化新能源出力为第二目标函数,以及系统总发电成本为第三目标函数;以有功功率平衡、电网潮流方程、线路及变压器容量、火力发电机组的功率上下限为约束条件进而使用相应的算法进行多目标优化求解。徐智威,胡泽春等人以将充电站的经营效益优化为目标,以供电变压器设备设备容量为约束条件进行的有序充电管理对策。
贺继锋、陈杰军等人以用户充电成本和电网峰谷差为优化目标函数,以电动汽车数量、充电时间、区域内充电桩数量、电网收益以及电价范围为约束,建立了较优地区峰谷分时段电价测算模型。
2.3 有序充电研究过程中的使用算法
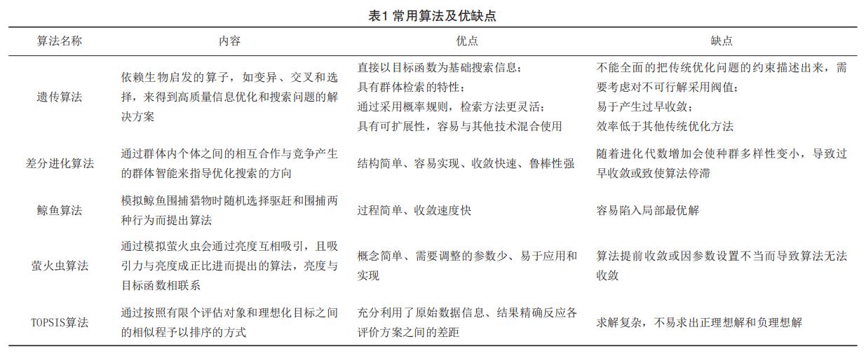
在确定目标函数和约束条件后,应选定适合的算法进行求取较优解,常用的算法有:遗传算法,差分进化算法;鲸鱼算法;萤火 虫算法;TOPSIS算法;双层优化算法。下面对几种常用的算法的主要内容以及优缺点进行相应的比较,如上图表1所示。 在对有序充电调度较为优解进行求解的过程,目前研究使用的算法不尽相同。
文献程杉、王贤宁、冯毅煁等人以充电站收益为优化 目标,对用户的供电要求、充电时间、变压器容量等考虑约束,对充电桩提出了分时段的电价对策,并将集中式优化模型进行转换, 使用分散式优化算法进行求取较优解。吴甲武,邱晓燕以用户满意 和电网的经济性出发,以用户费用和电网负荷峰谷差为优化目标, 运用鸡群算法求解得出一个随时间变化的充电计划,并对存在的问 题进行改良。张公凯、陈才学、郑拓针对大规模电车无序充电对电网带来的危害,提出用户充电费用和电网负荷峰谷差较小为目标函数,运用改进鲸鱼算法求去较优解,并通过仿真有序充电负荷曲线对比标准鲸鱼算法、改进鲸鱼算法、以及粒子群算法,进而得出改进的鲸鱼算法能够更好的得出较优策略。沈亮、俞伟勇、秦奋.通过以电网负荷方差较小为目标函数,使用改进粒子群算法计算较优解,得出一种平抑负荷波动的有序充电策略。并通过仿真说明相比与无序充电,该优化方案可行。
谢子殿、陈男等人考虑目前的电车充电情况,通过分析用户的日常出行规律以及电网的经济行运行,以电池电量达到满状态和变压器容量为约束条件,提出并应用一种基于传统遗传算法的精英遗传算法求解,得出优化模型,并与之前无序充电的负荷曲线做比较。余樨源、黄学良通过考虑车辆返家时刻、电车返家后的荷电状态等六种因素,以负荷均方差较小为优化目标建立目标函数,并用改进萤火虫算法进行求解,该改进算法通过导入自适应变异环节,来改善寻优速率和准确度,进而测算出小区每一台电动汽车进行充电的较佳充电时机,通过仿真得出该策略的可行性。吕仁周、白晓清等人考虑用户收益和电力系统有功网损两方面为目标,通过交替方向乘子算法构建了用户利益优化以及系统有功网损较小的实时充电控制多目标凸优化模式。引入交替方向乘子运算算法,使集中式的充电优化设计问题转变为离散式以设备为单位的子优化设计问题求解。
3 开云官方端网站登录入口充电桩收费运营云平台
3.1概述
AcrelCloud-9000开云官方端网站登录入口充电柱收费运营云平台系统通过物联网技术对接入系统的电动电动自行车充电站以及各个充电整法行不间断地数据采集和监控,实时监控充电桩运行状态,进行充电服务、支付管理,交易结算,资要管理、电能管理,明细查询等。同时对充电机过温保护、漏电、充电机输入/输出过压,欠压,绝缘低各类故障进行预警;充电桩支持以太网、4G或WIFI等方式接入互联网,用户通过微信、支付宝,云闪付扫码充电。
3.2应用场所
适用于民用建筑、一般工业建筑、居住小区、实业单位、商业综合体、学校、园区等充电桩模式的充电基础设施设计。
3.3系统结构
3.3.1系统分为四层:
1)即数据采集层、网络传输层、数据中心层和客户端层。
2)数据采集层:包括电瓶车智能充电桩通讯协议为标准modbus-rtu。电瓶车智能充电桩用于采集充电回路的电力参数,并进行电能计量和保护。
3)网络传输层:通过4G网络将数据上传至搭建好的数据库服务器。
4)数据中心层:包含应用服务器和数据服务器,应用服务器部署数据采集服务、WEB网站,数据服务器部署实时数据库、历史数据库、基础数据库。
5)应客户端层:系统管理员可在浏览器中访问电瓶车充电桩收费平台。终端充电用户通过刷卡扫码的方式启动充电。
小区充电平台功能主要涵盖充电设施智能化大屏、实时监控、交易管理、故障管理、统计分析、基础数据管理等功能,同时为运维人员提供运维APP,充电用户提供充电小程序。
3.4开云官方端网站登录入口充电桩云平台系统功能
3.4.1智能化大屏
智能化大屏展示站点分布情况,对设备状态、设备使用率、充电次数、充电时长、充电金额、充电度数、充电桩故障等进行统计显示,同时可查看每个站点的站点信息、充电桩列表、充电记录、收益、能耗、故障记录等。统一管理小区充电桩,查看设备使用率,合理分配资源。
3.4.2实时监控
实时监视充电设施运行状况,主要包括充电桩运行状态、回路状态、充电过程中的充电电量、充电电压/电流,充电桩告警信息等。
3.4.3交易管理
平台管理人员可管理充电用户账户,对其进行账户进行充值、退款、冻结、注销等操作,可查看小区用户每日的充电交易详细信息。
3.4.4故障管理
设备自动上报故障信息,平台管理人员可通过平台查看故障信息并进行派发处理,同时运维人员可通过运维APP收取故障推送,运维人员在运维工作完成后将结果上报。充电用户也可通过充电小程序反馈现场问题。
3.4.5统计分析
通过系统平台,从充电站点、充电设施、、充电时间、充电方式等不同角度,查询充电交易统计信息、能耗统计信息等。
3.4.6基础数据管理
在系统平台建立运营商户,运营商可建立和管理其运营所需站点和充电设施,维护充电设施信息、价格策略、折扣、优惠活动,同时可管理在线卡用户充值、 冻结和解绑。
3.4.7运维APP
面向运维人员使用,可以对站点和充电桩进行管理、能够进行故障闭环处理、查询流量卡使用情况、查询充电\充值情况,进行远程参数设置,同时可接收故障推送
3.4.8充电小程序
面向充电用户使用,可查看附近空闲设备,主要包含扫码充电、账户充值,充电卡绑定、交易查询、故障申诉等功能。
3.5系统硬件配置
4结语
由于中国政府对电车行业的支持,电车的生产规模会伴随时代的进展而日益扩大,如此庞大的聚集性负荷接入电网势必给电网带来消极的影响,因此未来对于研究电动汽车有序充电优化策略是一个不可少的热点。对于电动汽车作为新型负荷的合理有序控制会给电网和用户带来经济性的收益。电动汽车会给生态环境带来较小污染的排放,满足当前追求绿色的能源发展战略;对于电力公司来说,通过对充电顺序、时间,电价等合理的电动汽车充电调度可以使电网运行更经济可靠。未来对于这方面的研究还应关注以下几个问题:
(1)多关注用户对于优化充电调度的满意度,完善经济激励制度,使电动汽车用户自愿配合调度。
(2)简化充电制度,将用户充电这一行为与智能手机匹配,使用户通过手机关注并管理充电状态;
(3)重点关注交通情况和充电桩占用情况,结合当地电价和用户个人需求以及当时的交通情况综合向用户推荐较优充电路径和充电持续时间,通过用户个人实际情况自行抉择。
参考文献
[1]陈星曲,尹常永.电动汽车有序充电策略研究综述.
[2]开云官方端网站登录入口企业微电网设计与应用手册.2022.05版.