
产品分类
更新时间:2023-05-05
浏览次数:503胡冠楠
开云网页版登录入口电气股份有限公司 上海嘉定
摘要:随着我国工业化进程的不断推进,我国监控系统也实现了长足的发展。以往传统的地铁监控模式已经无法满足当前需求,将电力监控系统和地铁综合监控系统已经进行资源整合,有效实现了地铁信息的共享与互动,综合提高了地铁自动化监控水平,保证了地铁运行的可靠与安全。
关键词:电力监控;地铁;应用;
1.总述
目前阶段,地铁已经成为公用交通常用的运输工具。该运输工具安全并且快捷,客运量巨大,在城市交通拥堵的当下,成为了人们有效解决上述问题的措施。同时,在地铁各个车站与沿线安装了一定数量的机电设备,为地铁安全的运营提供了有力的保障。但是,机电设备的种类与数量很多,并且分布十分广泛,在控制方面要求比较复杂,所以,就需要通过电力监控系统来对地铁车站中的各个系统进行实时监控与管理,进而更好地确保地铁的安全运行。
2.电力监控系统概述
地铁电力监控系统就是城市轨道交通地下轨道供电系统设置中能有效调控、监管电力系统维持正常状态的控制平台。电力监控系统主要具有以下功能,即安全管理、数据采集、处理信息、计算统计、报警处理、遥控、实时数据库管理、历史趋势、生成报表及打印、编辑并显示画面、多媒体语音报警、W eb浏览、事故追忆、记录事件顺序以及操作人员培训模拟等。重要节点借助双机热备,提升电力监控系统的安全性。如果某一台服务器产生问题的话,在该服务器上运行的数据将会自动切换到其他服务器中,确保电力监控系统的正常运行。电力监控系统还具有完善的权限管理的功能,可以迅速稳定的通过人工方式或自动方式消除电力监控系统的内在故障,同时在故障消除的过程中也不会对电力监控系统其他节点的运行产生影响。主服务器是整个电力自动化监控和管理系统的核心,从整体上实现电力监控各级前置机及通信管理机的监视和控制,分析地铁内部电网的运行状态,协调变电站内RTU之间的关系,对整个网络进行有效的管理,使整个系统处于很不错的运行状态。系统由智能集控平台软件、变电站数据集中采集软件和实时数据库软件三部分组成,可以将整个地铁电力监控数据接入该数据管理平台,一方面实现各系统的融合与联动,另一方面集成采集各系统数据,为使整个地铁区域实现管控一体化,提供统一的数据接口。
为了促进城市地下轨道交通建设工作的顺利进行,其配备的电力监控系统必须具有智能化、信息化、数字化、网络化、标准化等特点,需要具备较强的安全性、稳定性、实用性、可操作性等性能。同时也可以建立地铁电力监控系统数据库。在电力监控系统中,电力监控系统实时数据库是相当重要的组成部分之一,同时其也是电力监控系统运行发展的前提。电力监控系统实时数据库的建立可以有效的提高电力监控系统的精确性、时效性与稳定性,为地铁电力监控工作提供精确的数据支撑。当代新型的地铁电力监控系统实时数据库不仅归纳整合并存储了传统数据库中的原始数据,同时也与时代发展接轨,包含了兼容多种不同类型数据资料、随时管理数据系统等相关功能,有效的提高了地铁电力监控系统的稳定程度与安全程度,为地铁的安全运行创造了便利的条件。
3.电力监控系统在地铁中的具体应用
电力监控系统在地铁中的实际应用中主要就是以计算机技术为基础,发现分析地铁电力设施系统中存在的缺陷,并由此制定相关的改进措施,优化并组合变电站的二次设备功能。电力监控系统可以实时监控变电站的全部设施。其是一种综合的自动化系统,可以自主协调各个子系统的电力设备。将电力监控系统应用在地铁中有效的实现了地铁内部信息数据的交流与共享。电力监控系统主要具有以下功能:采集地铁站各个单独子系统的开关量、电压、功率、电度量以及电流等信息;信息采集成功之后,将信息传输到地铁车站控制室中,并接受控制中心及对战级的控制命令,进而保障电力集成的完整过程,提升电力系统的稳定性。通常情况下,地铁控制中心由电力调度员对电力监控系统进行操作和管理,并由专业人员对其进行维护,当前,由变电所监控计算机掌握控制权,实现对电力设备的很好控制,促使维护工作的正常运行。
电力监控系统不但简化了二次接线的操作过程,大幅度提高了变电站安全稳定运行水平、降低了运行维护成本而且还是保证向用户提供高质量电脑的一项重要技术措施。在电力监控系统的应用过程中,实现了中低压变电站采用自动化系统和高压变电站的控制方式两个原则。
另外,总控制处的单元软件在运行中也可能会出现一些问题,例如在计算机发生异常重启,这种现象的原因通常是由于网卡驱动丢失造成的,也有可能是在网络配置过程中将网卡的IP地址配置异常,或者是由于在数据库中没有和计算机相应的网卡IP地址,这些原因都会导致通信故障的产生。调试和维护数字通道也是在电力监控系统应用中不可忽略的,在调试过程中,如果直流盘通信正常,但是交流盘发生故障,一般就是交流盘的PLC出现了故障。
4.电力监控技术的发展趋势
进入全球化经济时代,我国电子信息技术及通信技术实现了进一步发展,在地铁电力监控系统中将逐渐融合更多的新型信息技术,由此可知,今后的地铁电力监控技术将实现高清化发展、数字化发展、网络化发展以及智能化发展。电力监控系统在地铁中的应用将逐步向网络信息化方向发展。利用地铁专用网传输平台及通信传输资料,地铁电力监控系统可以轻易实现远程监控。当前,电力监控系统的前沿应用在以往传统的电网监控系统中已经实现了初步的发展,在今后发展中,相信电力监控系统将促使地铁电力监控系统建立智能化的监控与调度模式。
5.开云网页版登录入口电力监控系统产品介绍与选型
5.1概述
Acrel-2000Z电力监控系统是开云网页版登录入口电气股份有限公司根据电力系统自动化及无人值守的要求,针对35kV及以下电压等级研发出的一套分层分布式变电站监控管理系统。该系统是应用电力自动化技术、计算机技术和信息传输技术,集保护、监测、控制、通信等多功能于一体的开放式、网络化、单元化、组态化的系统,适用于35kV及以下电压等级的城网、农网变电站和用户变电站,可实现对变电站方位的控制和管理,满足变电站无人或少人值守的需求,为变电站安全、稳定、经济运行提供了坚实的保障。
5.2应用场所
办公建筑(商务办公、国家机关办公建筑等)
商业建筑(商场、金融机构建筑等)
交通运输建筑(机场、车站、码头建筑等)
厂矿企业建筑(石油、化工、水泥、煤炭、钢铁等)
新能源建筑(光伏发电、风能发电等)
5.3系统结构
Acrel-2000Z电力监控系统釆用分层分布式设计,可分为三层:站控管理层、网络通信层和现场设备层,组网方式可为标准网络结构、光纤星型网络结构、光纤环网网络结构,根据用户用电规模、用电设备分布和占地面积等多方面的信息综合考虑组网方式。

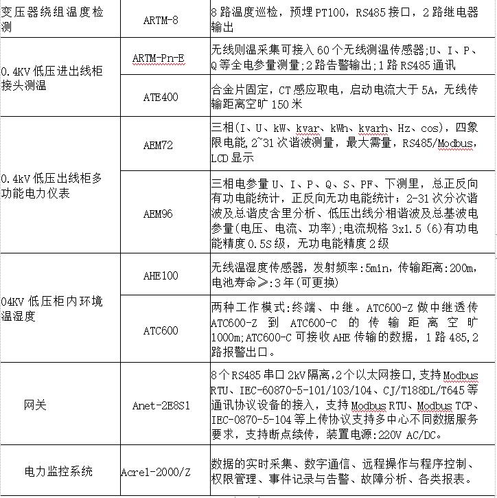
5.4设备选型


6.结束语
本文从电力监控系统组成、功能入手,探讨了电力监控系统在地铁中的应用及其发展前景,以供相关人士参考与借鉴。
参考文献
[1]马成龙卢广龙.电力监控系统在地铁行业中的应用研究.[J]
[2]张殷.轨道交通电力监控系统设计与应用[D].华东理工学,2014(07):108.
[3]开云网页版登录入口电力监控与保护类产品选型手册,2022.07.
[4]开云网页版登录入口企业微电网设计与应用手册,2022.05.