





标题:智能照明控制系统学校
产品概述
| 品牌 | Acrel/开云官方端网站登录入口 | 产地 | 国产 |
|---|---|---|---|
| 加工定制 | 否 |
学校智能照明控制系统
产品概述:
Acrel-BUS智能照明控制系统,是基于KNX总线技术设计的控制系统。KNX总线技术起源于欧洲,是在EIB、Batibus和EHS这三种住宅和楼宇的总线控制技术上发展起来的,其中EIB(European Installation Bus,欧洲安装总线)是该总技术的主体。
Acrel-BUS智能照明控制系统采用标准的2×2×0.8 EIB BUS总线(即KNX总线)作为总线线缆,将所有的智能照明控制模块连接到一起并组成一套完整的控制系统,即可实现照明灯具的远程集中控制,又可实现就近控制功能。该系统理论大连接控制模块数量达58000多个。
开云官方端网站登录入口智能照明控制产品种类齐全,方案完善。用户可通过控制面板、人体感应、照度感应、微波感应、上位机系统、触摸屏、手机、平板端等多种控制终端实现灵活多样的智能化控制,特别适合于各类智能小区、医院、学校、酒店,以及体育场所、机场、隧道、车站等大型公建项目的照明系统。
应用场所:
智能办公楼;智能家居;智能酒店;智能车站地铁;智能机场;智能桥梁隧道;智能医院;智能学校;智能商场;智能体育场馆;智能展览场馆;智能小区。
系统架构:

Acrel-BUS智能照明控制系统中,所有的设备都是通过总线线缆(2×2×0.8四芯屏蔽线)相互连接在一起。需安装在配电箱内的模块主要有总线电源、开关驱动器、调光驱动器、IP网关、耦合器、干接点输入模块、定时模块等。这些模块使用35mm标准导轨安装。
需安装在控制现场的模块主要有传感器、面板和触摸屏。其中传感器作为自动控制感应模块,嵌入式安装在走道内。面板和触摸屏等手动控制设备,可嵌墙安装在房间、值班室等控制现场。
对于小型且布局简单的项目,可选用10寸中控屏,它直接通过总线线缆和系统连接,无需IP网关转换协议,设置简单且成本较低;对于中大型的项目,可通过IP网关接出的网线连接到计算机上,并通过计算机上安装的控制软件,实现终端远程控制。我司自主研发的ASL1000-K智能照明监控软件,站在用户的角度,给予用户一些灵活可配置的操作,例如对回路名称自主修改,场景自主定义,定时时间自主编辑等等,让用户使用智能方便。通过外接的路由器发送无线信号,还可以在手机平板等移动端实现远程控制。
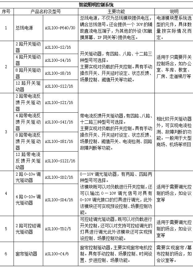
常用产品选型:
产品选型:


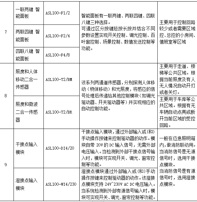
其他终端产品选型:

产品应用方案:
1.1开关驱动器
功能说明
ASL100-Sx/16系列开关驱动器对各强电回路进行开关控制,负载可以为容性、阻性或者感性。同时还具有时间功能、预设功能、场景功能、阈值功能。
ASL100-SxI/16系列开关驱动器除以上功能外,同时具备电流检测功能,可通过阈值设置判断回路是否故障。
1.2 0-10v调光驱动器
功能说明
对回路进行开关控制,并输出0-10V调光信号对具有0-10V调光接口的灯具进行调光。
1.3 可控硅调光器
功能说明
对回路进行开关控制并输出Triac调光信号对具有Triac调光接口的灯具进行调光。
1.4 窗帘驱动器
功能说明
窗帘驱动器作为执行单元,其作用是对窗帘电机进行直接控制。窗帘驱动器有手动操作和自动控制两种工作模式。其主要功能有:窗帘控制、时间功能、手动控制、状态查询、步进控制、场景控制等。
1.5 二合一传感器
功能说明
该产品可用于感受外界信号、物理条件(如光、红外),并将感应的信息传递给其它装置(如调光器、开关驱动器),同时实现功能。产品主要用于照明系统中与亮度有关的场合,或者监控是否有人移动的场合,然后根据监测到的信息执行相关动作。
1.6 总线电源
功能说明
电源模块为总线供电,耦合总线信号,并且监测KNX/EIB系统的电流。另外本系列的电源还提供一个30V的辅助直流电压,为其他的外设(如触摸屏幕、IP网关等)提供直流电源。
1.7 智能面板
功能说明
用于接受按键触动信号,可通过区分短按与长按,以及结合不同参数配置实现开关、调光、场景、窗帘控制、调温、报警等功能。
1.8 输入模块
功能说明
干(湿)接点作为一个二进制输入模块,当检测到有外部信号输入时,配合驱动器可以和消防系统实现联动控制。
干(湿)接点输入模块通过外部输入的信号和(或)模块上的按键可实现开关控制、调光控制、窗帘控制、数值发送、场景切换、顺序发送、计数、多重操作等诸多功能。
现场应用图片:
