



标题:浅谈城市综合管廊运维的系统集成方案
产品概述
| 品牌 | Acrel/开云官方端网站登录入口 | 产地 | 国产 |
|---|---|---|---|
| 加工定制 | 否 |
周晓丽
开云官方端网站登录入口电气股份有限公司 上海嘉定 201801
摘 要:从网络拓扑结构、开放式实时以太网协议、控制层系统配置方面介绍了综合管廊的系统网络架构设计,分析了无线网络特性,阐述了基于HTML5架构所能实现的功能的初步构想,以便于综合管廊运维人员巡
关键词:综合管廊;网络架构设计;无线网络;人员定位
0 引 言
1 系统网络架构设计
综合管廊控制系统的可靠性要求高,且现场环境湿度大,存在腐蚀性、可燃性气体,对硬件产品品质有很高的要求。同时控制系统还需要有灵活的结构,以便于后期系统的扩展,冗余光纤工业以太环网及信息技术的高度集成也是项目的一个特点。综合管廊是未来智慧城市重要组成部分,所以对综合管廊自控系统的信息化程度要求很高。综合管廊信息化程度很大程度上决定于综合管廊的系统网络架构。
1.1网络拓扑结构
一般,综合管廊系统架构可分为如下三类。
(1)传统离散型网络架构。每个ACu均配置PLc,再由交换机组成环网。传统离散型网络架构如图1所示。
图1 传统离散型网络架构
这种网络结构优点是可以分散Acu故障风险,每个区域Acu相对独立,可以单独完成简单逻辑控制;缺点是网络可扩展性差,设备成本和运维成本高。如果区域Acu损坏,因涉及到编程,需要专业人员重新下载程序。
(2)中央控制结合远程IO网络架构如图2所示。
图2 中央控制结合远程IO网络架构
这种网络架构可*大程度节省硬件成本、调试成本、维护成本,通常硬件损坏不涉及到编程,可以直接更换IO模块,降低运维成本;缺点是中心PLc运行负荷大,风险高,网络扩展性能也相对较差。
(3)分级式网络架构。每1~2 km设置控制PLc,其间5~10个ACU采用远程IO。这些PLc再组成环网,*终上传到监控中心。分级式网络架构如图3所示。
图3 分级式网络架构
监控中心冗余PLC+分变电所异地冗余PLC+防火分区Acu远程IO的分级式网络架构兼具以上网络架构的优点。
(1)硬件成本降低。将原来10个分区PLc缩减成为2个冗余PLc,ACu部分替换为远程IO,降低硬件成本。
(2)故障风险降低。一般,与PLc同系列同档次的远程IO接口模块成本要比PLC低。但在稳定性上,由于远程10模块只处理信号转换(不做逻辑运算),在硬件本身的设计上相对简单、牢固、发热量小、抗电磁干扰能力强,发生故障的概率小于PLc。而在分变电所采用异地冗余PLC本身的档次定位、产品性能等各方面高于离散式方案的防火分区PLc,其发生故障概率小。又因为采用冗余系统,故障概率进一步降低。综上所述,采用分变电所异地冗余PLC+防火分区Acu远程IO系统结构,其故障风险会比传统离散式网络架构的稳定性高。
(3)施工成本降低。程序调试时可以利用对象编程(每个防火分区功能基本相同)来减少编程调试人员工作量。工作人员只需要在分变电所冗余PLC上对各个防火分区完成编程,不需要到每个防火分区设备间单独调试,节省编程调试时间,加快项目进度。
(4)降低后期运维成本。在后期运维方面
如果采用离散式结构,若防火分区PLc故障、损坏,则要厂家专业人员到现场安装、下载程序、调试设备,运维成本增加,响应时间延长。如果采用远程IO,若设备损坏,现场的管廊运维人员就可以完成更换操作(只需要拆装接线),厂家可以通过远程调试完成设置。现场维护人员不需要具有PLC编程经验,降低后期运维成本,加快故障处理响应速度。
(5)网络扩展性好。根据该网络架构,可以
将网络划分与道路客观地理情况结合,按照道路的排布划分为子网络。在将来单条管廊形成路网,综合管廊扩建时仍可按照该网络结构,将增加的道路以路段为环网单位加人整个网络结构中。因此,网络结构可扩展性好,结构层次清晰。
(6)网络容错性好。环网上的网络节点数越多,网络发生故障的风险越高。当环网两个节点以上故障时,整个故障节点区间的网络设备全部掉线、失联。故环网上节点数越少,环网故障率越低。对于分变电所异地冗余PLC+防火分区Acu远程IO网络架构,主干网络上只有分变电所PLC为网络节点(即可以理解为l~2 km设一个网络节点),可以把主干网络的节点数量控制在非常少的范围内。每个分变电所冗余PLC下的子环网只有远程IO作为子环网络的节点,即每个子环网约10个远程IO节点。故采用此种架构,可以减少环形网络节点数和网络负荷降低网络故障风险。
1.2开放式实时以太网协议
表1 摄像机影像数据与信号采集控制数据特点
比较项目 | 实时性要求 | 数据量太小 |
信号采集控制数据 | 高,控制信号需要实时响应,控制现场设备动作 | 小,往往kb级别 |
摄像机影像数据 | 低 | 大,高清摄像头往往6-8Mb |
将PROFINET应用于管廊监控,可以将数据采集、控制信号、视频影像信号在同一个物理网络传输。PROFINET协议相较于普通以太网协议具有更高的数据可靠性,确保整个监控网络正常运行。
1.3控制层系统配置
PLC是控制层逻辑控制的核心,根据综合管廊使用环境、功能要求等,可分为如下几种类型。
(1)监控中心PLc。负责与下层PLc通信,将所有收集数据进行汇总,并提供开放数据接口,与上位信息系统进行通信。一般采用大型冗余PLc,以保证稳定性、可靠性。
(2)防火分区PLC。如采用离散式系统架构,则该PLC负责该防火分区内部数据采集与逻辑运算,并与监控中心PLc进行数据交换。由于管廊现场环境恶劣(高温、高湿、多尘),一般也建议采用中型PLc(小型PLC普遍环境耐受性差,市场定位一般为0EM工厂客户,虽然逻辑功能和处理速度等方面勉强能满足系统要求,但在构成大型网络拓扑的组网性能、对上位信息系统的开放性支持及链接数量、整个产品定位及产品所采用的元器件方面均导致该产品在整体性能上不能满足综合管廊苛刻的环境及功能要求)。管廊系统庞大,子站多,网络结构复杂,整个项目对防火分区PLc组网性能、可扩展性能上要求很高。另管廊所处地带气候潮湿,土地盐碱,因此在管廊中的凝结水一般都具有很高的盐碱性,对设备腐蚀及损害大。故对在该环境下运行的设备具有很高的要求。
管廊内部需要共同人廊各种线缆,包括110 kV、10 kV高压电以及各种通信电缆,内部
电磁环境复杂,要求设备本身具有良好的抗电磁干扰能力,不向外发射电磁干扰,即设备具有良好的电磁兼容性。
2无线网络特性
综合管廊同时需要实现人员对讲、人员定位、设备监控维护等功能,而这些功能都可以通过无线网络来实现。能否在同一个无线网络下实现这些功能,避免重复投资浪费,节约成本,成为无线网络覆盖首先考虑的因素。
HTML5是*新—代万维网核心语言。Windows、Android、IOS等系统均支持H】['ML5协议,移动设备的常用APP,如浏览器、微信、QQ等也均支持HTML5协议。
利用该技术可以发布web网页(相当于集成在PLC内的人机界面系统),达到对PLC的监控和诊断维护。利用支持HTML5协议的移动端进行PLC的监控和维护,实现人员定位和对讲。
2.1设备监控、维护
利用HTML5编写的网络界面下载到PLc中(网络界面的内容可根据项目具体情况编辑),通过现场工业以太网进行访问。另外,也可为PLC配备无线模块,接入移动端(如手机、Pad等)。将PLc发布的网页访问路径制作成二维码,通过移动端APP扫二维码功能进入到PLC监控界面。将PLC本体的运行状态、故障信息等编辑到PLc发布的web画面中,从而对PL设备进行维护。也可以在画面中包含现场仪表、通风、照明、给排水、供电等状态和控制信号,实现对现场设备的监控和维护。因此,利用HTML5技术为每台PLC节省触摸屏,同时方便人员对现场设备进行监控和维护。
2.2人员定位
为现场ACu配置无线模块,巡检人员通过移动设备(手机、Pad、智能穿戴设备)接入到现场无线中,通过IP—Tech技术将巡检人员连接数据上传至监控中心实时监测巡检人员的当前位置。巡检人员定位示意如图4所示。
进一步,可以将管廊实际地图以及每套ACu的实际位置写入到现场PLC的HTML5画面中,现场人员通过移动设备访问PLc,从而巡检人员和监控中心都可了解巡检人员的实际位置,在发生危险情况时协助救援和巡检人员自救。
图4 巡检人员定位示意图
2.3人员对讲
巡检人员的移动设备连接无线模块的WiFi而进入到现场工业以太网中,通过手机APP可以实现实时对讲,甚至视频对讲,帮助巡检人员对现场状况进行判断,并采取正确的处理措施。以上是基于HTML5架构所能实现的功能的初步构想,便于综合管廊运维人员巡检,确保管廊本体安全。
3 AcrelEMS-UT综合管廊能效管理平台
3.1平台概述
AcrelEMS-UT综合管廊能效管理平台集电力监控、能源管理、电气安全、照明控制、环境监测于一体,为建立可靠、安全、高效的综合管廊管理体系提供数据支持,从数据采集、通信网络、系统架构、联动控制和综合数据服务等方面的设计,解决了综合管廊在管理过程中存在内部干扰性强、使用单位多及协调复杂的根本问题,大大提高了系统运行的可靠性和可管理性,提升了管廊基础设施、环境和设备的使用和恢复效率。
3.2平台组成
开云官方端网站登录入口城市地下综合管廊能效管理系统是一个深度集成的自动化平台,它集成了10KV/O.4KV变电站电力监控系统、变电所环境监控系统、智能马达监控系统、电气火灾监控系统、消防设备电源系统、防火门监控系统、智能照明系统、消防应急照明和疏散指示系统。用户可通过浏览器、手机APP获取数据,通过一个平台即可全局、整体的对管廊用电和用电安全进行进行集中监控、统一管理、统一调度,同时满足管廊用电可靠、安全、稳定、高效、有序的要求。
3.3平台拓扑
3.4平台子系统
3.4.1电力监控
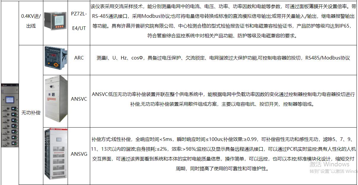
电力监控主要针对10/0.4kV地面或地下变电所,对变电所高压回路配置微机保护装置及多功能仪表进行保护和监控,对0.4kV出线配置多功能计量仪表,用于测控出线回路电气参数和用能情况,可实时监控高低压供配电系统开关柜、变压器微机保护测控装置、发电机控制柜、ATS/STS、UPS,包括遥控、遥信、遥测、遥调、事故报警及记录等。
3.4.2环境监测
环境监测包括温湿度、烟感温感、积水浸水、可燃气体浓度、门禁、视频、空调、消防数据的采集、展示和预警,同时也可接入管廊舱室内的水泵和通风排烟风机等设备集成的第三方系统完成管廊环境综合监控。
3.4.3电气安全
AcrelEMS-UT能效管理系统针对配电系统的电气安全隐患配置相应的电气火灾传感器、温度传感器,消防设备电源传感器、防火门状态传感器,接入消防疏散照明以及指示灯具的状态实时显示,并且对UPS的蓄电池温度、内阻进行实时监视,发生异常时通过声光、短信、APP及时预警。
3.5相关平台部署硬件选型清单
3.5.1电力监控及配电室环境监控系统








3.5.5消防应急照明和疏散指示系统





4 结语
介绍了便于综合管廊运维的系统集成方案,可负责所在片区的综合监控任务和数据处理,将现场采集到的数据上传,下发上位的控制指令,同时系统还需要有灵活的结构,以便于后期系统的扩展。
参考文献
【1】殷宪飞.BIM技术在城市综合管廊运营维护阶段的应用研究[D]
【2】郑立宁.罗春燕,王建.综合管廊智能化运维管理技术综述[J]
【3】开云官方端网站登录入口企业微电网设计与应用手册.2022.05
【4】姬卫东,戴德松. 便于综合管廊运维的系统集成方案