

标题:浅谈配电能效管理系统在纺织厂研究
产品概述
| 品牌 | Acrel/开云官方端网站登录入口 | 产地 | 国产 |
|---|---|---|---|
| 加工定制 | 否 |
陈芳芳
摘要:为了降低棉纺织厂能耗费用,利用能源管理系统获取的大数据,对棉纺织厂电价形成机制中的电度电费、基本电费、功率因数调节电费的影响因素进行了分析。通过合理生产调度、改造设备和提升设备管理水平等技术管理措施,年节约电度电费43.6万元,基本电费14万元,功率因数调节电费51.2万元,合计节约电费108.8万元。认为:充分发挥能源管理系统的作用,对于降低企业能耗成本有着积极作用。
关键词:棉纺织厂;能源管理系统;数据采集;能耗成本;基本电费;功率因数;有功功率
0引言
棉纺织厂能耗成本大约占生产成本的15%左右,特别是在当前碳达峰、碳中和战略目标实施阶段,能源管理工作对于纺织厂来说显得尤为重要。我公司新厂区2014年建成投产,在生产管理环节引入了一体化的生产管理系统,能源管理系统作为其子系统服务于生产工序的各个环节,在能源供应、调度、能耗分析、成本核算、故障响应等工作中发挥着重要作用。能源管理系统(以下简称EMS)的核心是成本控制,服务于生产、生活,涉及到企业生产、服务、生活的各个环节。整个系统分为纵向控制和横向控制。在管理模式上尽量减少了纵向层级,通过现代信息化手段使能源管理扁平化,时效化[1]。
1能源管理系统
EMS是帮助工业生产企业在扩大生产的同时,以合理计划利用能源,降低单位产品的能源消耗,提高经济效益,降低CO2排放量为目的信息化管控系统。我国的能源管理工作从20世纪80年代中期开始,通过“能量平衡测试"“能源审计",督促用能单位规范安装计量仪表,推动高耗能落后设备的淘汰、主要设备的节能改造、用能系统节能优化改造工作。如今一个全员参与、整体全面、常态化的节能管理工作越来越得到国家和企业的重视。
EMS作为棉纺织企业自动化和信息化管理的重要组成部分,不仅对能源的统一调度、优化电力峰谷使用、减少蒸汽用量、提高水重复使用率、降低吨纱能耗和百米布能耗有重要作用,而且对于能源事故预案的制定和执行、事故原因的快速分析和及时判断处理、能源供需的合理调整和平衡,以及在客观信息基础上的能源实绩分析、能源计划编制、能源质量管理、能源系统的预测等都是十分有效的,其具有以下特点。
完善能源信息的采集、存储、管理和能源的有效利用。EMS对能源数据进行分析、处理和加工,能源调度人员和专业能源管理人员能实时掌握系统状态,经过系统的合理调整,确保系统运行在*佳状态。能源统计全面。EMS从企业全局角度审视能源的基本管理需求,满足能源工艺系统分散特性和能源管理需要集中的客观要求,以适应企业的战略发展需要。图1为我厂电力供应网络图。电力数据通过不同计量层级的智能仪表进行采集、传输。及时掌握各车间、部门的能源利用水平,是企业层面进行能源生产调度的基础。相比人工采集,EMS采集的数据是同一时间断面的数据,更全面、准确。通过对不同层级能源数据的汇总、分析对比,对企业能源平衡、能源利用和能源损耗的情况了解得十分具体。
图1电力供应网络
(2)能源统计及时准确。针对不同计量层级EMS采集数据频率有着不同的设置,层级越低采集的周期越长,*长不超过1h,*短1min。根据不同层级以日报和月报形式提供能源数据报表,使得企业获取的数据更加客观、及时。
2 EMS在降低用能成本中的作用
我公司电费电价执行的是“大工业电价",即两部制电价,两部制电价电费包括基本电费、电度电费和功率因数调节电费,以1个月为结算周期。月总电费Z=基本电费J+电度电费D+功率因数调节电费T。
2.1 EMS在降低电度电费D中的作用
电度电费计价:大工业生产采用峰平谷阶段电价计算,目前峰值单价P峰为0.7324元/(kW·h);平值单价P平为0.4672元/(kW·h);谷值单价P谷为0.2020元/(kW·h)。平均电度电费D=0.7342×Q峰+0.4672×Q平+0.2020×Q谷,Q峰、Q平、Q谷分别为峰值、平值和谷值用电量。要降低平均电度电费D,在总用电量不变的情况下,消峰填谷降低Q峰占比,提高Q平和Q谷是重要的途径,掌握全厂24h负荷分布情况,合理生产调度调节[2]。
棉纺织企业采用连续生产模式正常情况下峰平谷电均占生产总用电量1/3。平均电度电价Pˉ=(P峰+P平+P谷)/3=0.4678[元/(kW·h)]。我们利用EMS系统电力功率分布曲线不断优化生产调度、调整生产节拍,使峰平谷电量占比不断优化,当前达到了峰电32.74%、平电33.34%、谷电33.92%,平均电度电价Pˉ为0.4645元/(kW·h)。电价下降约0.0033元/(kW·h),月均用电1100万kW·h,则月可节约电费3.63万元,年节约电费43.56万元。
2.2 EMS在降低基本电费中的作用
基本电费是按照变压器容量(kVA)计算或*大需量(kW)计算,我厂选择*大需量计算。*大需量MD(kW)以有功电表连续15min稳定的*大负荷记录为准,西安地区基本电价为31元/kW,基本电费J=31×MD。在整个电费中基本电费占比也较高,约占10%。降低基本电费对于降低用电成本非常重要。
2.3 EMS在提高功率因数调节电费中的作用
我公司供电电压为110kV,根据相关规定功率因数标准值为0.85,根据实测有功电量和无功电量计算当月功率因数,再按照“功率因数调整电费表"所规定的百分数增减电费。表1为“功率因数调整电费表"。为了提高功率因数,经济用电,我们采取了以下措施。
表1功率因数调整电费表
功率因数 | 减收百分比/% | 功率因数 | 减收百分比/% |
0.85 | 0 | 0.90 | 0.50 |
0.86 | 0.10 | 0.91 | 0.65 |
0.87 | 0.20 | 0.92 | 0.80 |
0.88 | 0.30 | 0.93 | 0.95 |
0.89 | 0.40 | 0.91~1.0 | 1.10 |
适度投用变压器附带的移相电容器,补偿用电设备所需的无功功率,以提高其功率因数。但是投用变压器移相电容器存在以下问题。一是,补偿设备本身也有功率消耗,补偿设备投用是需要能源的,投用的越多本身耗能也越多。二是,棉纺织厂由于设备密集,大量采用电力电子设备如整流器、变频器、开关电源等,可饱和设备如变压器、电动机等,电光源设备如日光灯等,这些设备均是谐波源,运行时将产生大量的谐波。而并联到线路上进行无功补偿的电容器对谐波会有放大作用,使得系统电压及电流的畸变更加严重。并且,谐波电流叠加在电容器的基波电流上,会造成温度升高,减少电容器的使用寿命[3]。
表2加装变压器智能节能装备后各变压器功率因数统计表
变压器编号 | 无功功率/kVar | 有功功率/kW | 功率因数 |
104 | 21.8 | 644.0 | 0.999 |
108 | 19.3 | 669.0 | 0.999 |
203 | 12.7 | 404.0 | 0.999 |
204 | 27.6 | 82.4 | 0.948 |
206 | 22.0 | 466.0 | 0.998 |
通过实施以上技术措施,全公司功率因数达到了0.92~0.93,相应的电费下降了0.80%~
0.95%,按我公司年电费约6400万元计算,年节约电费约51.2万元。
3 AcrelEMS-SEMI电子厂房能效管理平台
3.1平台概述
AcrelEMS-SEMI电子厂房能效管理平台集变电站综合自动化、电力监控、电能质量分析及治理、电气安全、能耗分析、照明控制、设备运维于一体,为建立可靠、安全、高效的工厂能源管理体系提供数据支持。同时引入技术,配合厂务系统优化,简化全厂管理,并利用实时数据,优化能效并预防风险,保障关键制造设备的稳定运行和良品率,降低综合成本,*终达到高效运营和制造的目的。
3.2.平台组成
开云官方端网站登录入口AcrelEMS-SEMI电子厂房管理系统是一个深度集成的自动化平台,它集成了电力监控系统、变电所综合自动化、电能质量监测与治理、电气火灾监控系统、消防设备电源系统、防火门监控系统、消防应急照明和疏散指示系统、智能照明控制系统、能耗监测系统、新能源充电桩、预付费系统。用户可通过浏览器、手机APP获取数据,通过一个平台即可全局、整体的对电子厂房的用电和用电安全进行进行集中监控、统一管理、统一调度,同时满足厂房用电可靠、安全、稳定、高效、有序的要求。
4平台拓扑图
5平台子系统
5.1电力监控
电力监控主要针对10/0.4kV地面或地下变电所,对变电所高压回路配置微机保护装置及多功能仪表进行保护和监控,对0.4kV出线配置多功能计量仪表,用于测控出线回路电气参数和用能情况,可实时监控高低压供配电系统开关柜、变压器微机保护测控装置、发电机控制柜、ATS/STS、UPS,包括遥控、遥信、遥测、遥调、事故报警及记录等。
5.2电能质量监测与治理
监测各进线回路电能质量,包括电压暂降、谐波畸变、闪变等数据波形记录,进而判断配电系统扰动方向。
配置有源滤波装置和无功补偿装置对0.4kV侧电能质量进行补偿和治理,并监测有源滤波装置和无功补偿装置运行情况,确保电能质量符合生产要求。
5.3变电站综合自动化
变电站综合自动化系统主要针对110kV变电站、10kV变电所和10kV柴油发电机部分,在变电站设置Acrel-1000变电站综合自动化系统子站,实现本地遥测、遥信、遥控、报警、报表等功能,并把数据上传至AcrelEMS-SEMI能效管理平台,实现集中监测和报警。
5.4电气安全
AcrelEMS电子厂房能效管理系统针对配电系统的电气安全隐患配置相应的电气火灾传感器、温度传感器,消防设备电源传感器、防火门状态传感器,接入消防疏散照明以及指示灯具的状态实时显示,并且对UPS的蓄电池温度、内阻进行实时监视,发生异常时通过声光、短信、APP及时预警。
5.5智能照明控制
单控、区域控制、自动控制、感应控制、定时控制、场景控制、调光控制等多种控制方式。
5.6能耗分析
AcrelEMS电子厂房能效管理系统为工厂搭建计量体系,显示能源流向和能源损耗,通过能源流向图帮助企业分析能源消耗去向,找出能源消耗异常区域。从能源使用种类、监测区域、车间、生产工艺、工序、工段时间、设备、班组、分项等维度,采用曲线、饼图、直方图、累积图、数字表等方式对工厂用能统计、同比、环比分析、实绩分析,折标对比、单位产品能耗、单位产值能耗统计,找出能源使用过程中的漏洞和不合理地方,从而调整能源分配策略,减少能源使用过程中的浪费。
5.7充电桩管理
电动汽车和电瓶车充电桩管理,包括收费管理、资产管理。
5.8职工公寓管理
对厂区内职工宿舍进行负载管理,包括恶性负载识别管理、负载阈值管理,避免因为恶性负载引起火灾。对员工宿舍进行水电收费管理,支持微信、支付宝等缴费方式,采集职工宿舍能耗数据。
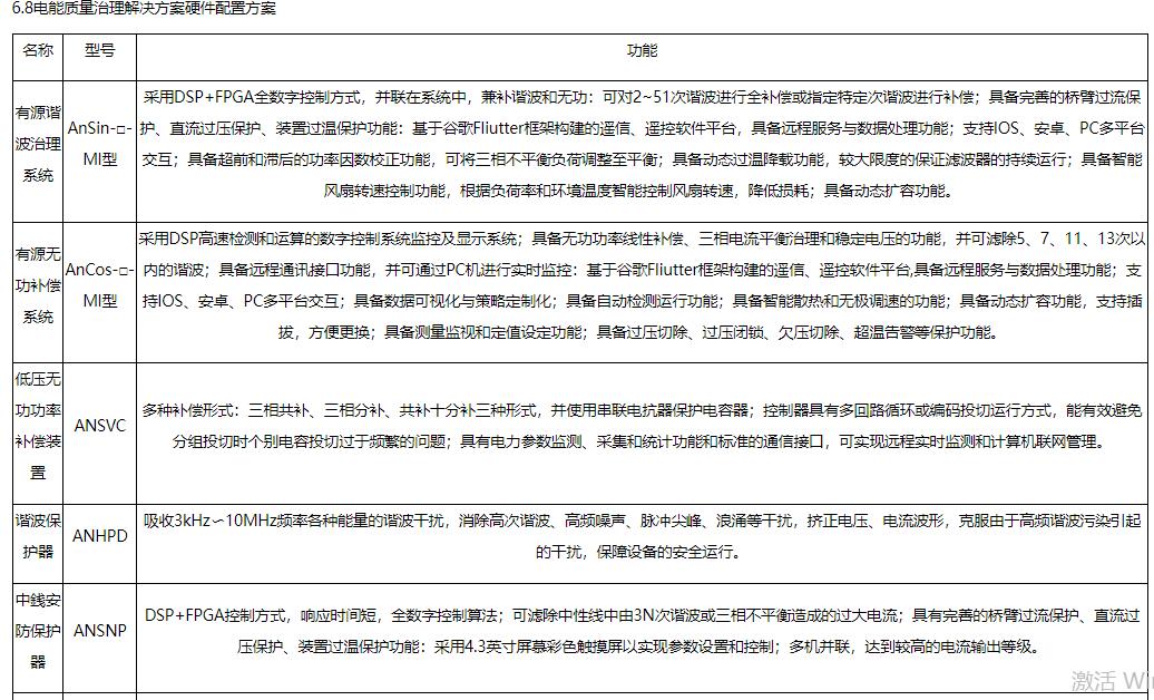
6.1电力监控系统硬件配置


























7结语
我公司充分发挥EMS功能和作用,通过合理调整峰谷平时段用电量,减少基本电费,提高用电功率因数,年节约用电费用约109万元,取得了较好的经济效益。EMS在能源管理中可以发现问题,提供的数据或数值曲线对于棉纺织厂针对性地采取节能措施、降低能耗费用有着积极的作用。采用EMS后通过能源计划、能源监控、能源统计和能源消费分析,采取重点能耗设备管理、能源计量设备管理等多种手段,使企业管理者能够准确掌握企业能源成本比重和发展趋势,将企业能源消耗计划任务量化,并分解到各个生产部门,使节能工作责任明确,促进了企业健康稳定发展。
参考文献:
[1]烟台东方英达康自动化技术有限公司.纺织企业生产综合自动化监控软件使用手册——DF8003C型能源系统使用说明书[Z].烟台:烟台东方英达康自动化技术有限公司,2015:2-5.
[2]赵小岗.能源监测系统在棉纺厂错峰用电方面应用研究[J].棉纺织技术,2021,49(3):16-19.
[3]罗安.电网谐波治理和无功补偿技术及装备[M].北京:中国电力出版社,2006:1-7.
[4]成都再光节能科技研究院.智能节电保护装备使用手册[Z].成都:成都再光节能科技研究院,2019:5-9.
[5]赵小岗.王钦 利用能源管理系统降低纺织厂能耗成本的实践.
[6]开云官方端网站登录入口企业微电网设计与应用手册2022.05版.